Автор Тема: Мои самоделки: KRANK и т.д.  (Прочитано 78984 раз)

0 Пользователей и 1 Гость просматривают эту тему.

Оффлайн Engener Автор темы

  • Ветеран форума
  • ******
  • Сообщений: 3471
  • :-)
Re: однотактный гитарный усилитель 6п3с+6ж32п
« Ответ #90 : Июня 27, 2011, 16:06:40 »
Спасибо. Осмыслил, сейчас подкорректировал схему.
Вот:
[ Указанное вложение недоступно ]
« Последнее редактирование: Июня 27, 2011, 16:20:56 от Engener »

Оффлайн Aleksander8

  • Опытный
  • ****
  • Сообщений: 884
    • Ламповая лаборатория
Re: однотактный гитарный усилитель 6п3с+6ж32п
« Ответ #91 : Июня 27, 2011, 16:10:43 »
Если вы используете усилитель для гитары, должно бубнить но низам.
Надо уменьшить ёмкость катодного конденсатора 6Ж32П до 1 мкФ и разделительных до ФИ до 10-22 нФ. Это уменьшит усиление на НЧ.

Оффлайн Engener Автор темы

  • Ветеран форума
  • ******
  • Сообщений: 3471
  • :-)
Re: однотактный гитарный усилитель 6п3с+6ж32п
« Ответ #92 : Июня 27, 2011, 16:18:40 »
Я даже и не знаю. Сейчас играю, кажется нормально, ничего не бубнит. Но приму к сведению.

... и добавил:

Чем больше играю, тем больше звук нравится. Чистый, легкий звук. Правда, надо будет воспользоваться рекомендациями по уменьшению емкостей; на закрытом кабе низов и впрямь многовато. Но лампочки 6п45с звучат отлично. Чуть позже запишу парочку семплов.
« Последнее редактирование: Июня 27, 2011, 16:47:38 от Engener »

Оффлайн Engener Автор темы

  • Ветеран форума
  • ******
  • Сообщений: 3471
  • :-)
Re: однотактный гитарный усилитель 6п3с+6ж32п
« Ответ #93 : Июня 30, 2011, 07:21:41 »
Aleksander8, я тут откопал парочку 6п36с, как думаете, они лучше будут в этой схеме?

Оффлайн Aleksander8

  • Опытный
  • ****
  • Сообщений: 884
    • Ламповая лаборатория
Re: однотактный гитарный усилитель 6п3с+6ж32п
« Ответ #94 : Июня 30, 2011, 08:27:32 »
Их легче раскачать, чем 45-е.  Смещение минус 45 В при токе 64 мА. Это, если считать, что максимальная мощность анода и экранной сетки не 12 Вт, как по datasheet-у, а 20 Вт. Где-то встречал информацию, что 6П36С используют и при больших мощностях рассеяния.
Всё это имеет смысл для псевдо-триодного включения. В пентодном все лампы для кадровой и строчной развёртки требуют пониженного по сравнению с анодным, экранные напряжения. Обычно 170-200 В, что требует либо отдельной обмотки на силовом трансформаторе, либо применения схемы удвоителя. Гашение резистором слишком рискованно.

Оффлайн Engener Автор темы

  • Ветеран форума
  • ******
  • Сообщений: 3471
  • :-)
Re: однотакт (6п3с), двухтакт (6П45С)
« Ответ #95 : Июля 22, 2011, 18:17:50 »
С опозданием, но тем не менее, фото макета усилителя...
507365-0
и большие такие 6П45С
507367-1
507369-2
Звучит всё очень хорошо. На чистом. И по громкости достаточно.
« Последнее редактирование: Августа 08, 2011, 15:07:42 от Engener »

Оффлайн Engener Автор темы

  • Ветеран форума
  • ******
  • Сообщений: 3471
  • :-)
Re: однотакт (6п3с+6ж32п), двухтакт (6П45С)
« Ответ #96 : Августа 01, 2011, 18:24:11 »
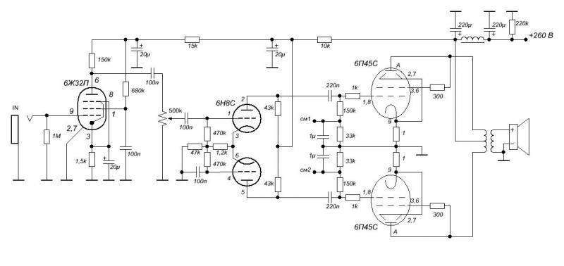
В общем, по просьбе тов. с ником Пентод, схема предваря который был когда-то в макете. Собственно, можно выбирать звук. Пентод или триод на входе... Скажем так. Было сделано вот это:
520448-0
можно также темброблок поставить между половинками триода например. Мне больше так нравилось. Звук различается очень. Триодная часть прекрасно грузится грелками. Пентод лучше для чистого.

Оффлайн Engener Автор темы

  • Ветеран форума
  • ******
  • Сообщений: 3471
  • :-)
Re: однотакт (6п3с+6ж32п), двухтакт (6П45С)
« Ответ #97 : Августа 08, 2011, 15:19:53 »
Сегодня попробовал запитать усилитель анодкой 326 В. Нормально, и погромче стало.
Хочу сделать два источника питания. С одного будет собственно анодное 326 В, с другого (ТСШ-170-3) будем снимать напряжени смещения и напряжение для экранных сеток, т.к. его повышающая обмотка состоит из двух частей. На одной ~75 В, на другой ~135 B.
Вот думаю, можно осуществить переключение триодный/пентодный режим оконечника, и как это будет выглядеть? Оставлять ли резисторы 300 ом в экранных сетках в пентодном включении, или напрямую подводить напряжение?

Оффлайн shlema

  • Ветеран форума
  • ******
  • Сообщений: 6135
  • skiper
Re: однотакт (6п3с+6ж32п), двухтакт (6П45С)
« Ответ #98 : Августа 10, 2011, 07:21:01 »
хмм а ты не стоишь на месте  ;D скоро ректифаеры пойдут

Оффлайн Engener Автор темы

  • Ветеран форума
  • ******
  • Сообщений: 3471
  • :-)
Re: однотакт (6п3с+6ж32п), двухтакт (6П45С)
« Ответ #99 : Августа 10, 2011, 11:08:18 »
shlema,  cпасибо! Зачем усы сбрил? (аватарку сменил?)
« Последнее редактирование: Ноября 05, 2011, 15:45:04 от Engener »

Оффлайн shlema

  • Ветеран форума
  • ******
  • Сообщений: 6135
  • skiper
Re: однотакт (6п3с+6ж32п), двухтакт (6П45С)
« Ответ #100 : Августа 10, 2011, 11:40:13 »
сг вселенная (сериал) закрыли и дальше оставлять раша на аватарке было бессмысленно. Сочинение чего - то оригинального не получилось и я решил найти веселого не очень серьезного персонажа

Оффлайн -victor-

  • Новичок
  • *
  • Сообщений: 73
Re: однотакт (6п3с+6ж32п), двухтакт (6П45С)
« Ответ #101 : Августа 25, 2011, 13:12:14 »
В общем, по просьбе тов. с ником Пентод, схема предваря который был когда-то в макете. Собственно, можно выбирать звук. Пентод или триод на входе... Скажем так. Было сделано вот это:
(Ссылка на вложение)
можно также темброблок поставить между половинками триода например. Мне больше так нравилось. Звук различается очень. Триодная часть прекрасно грузится грелками. Пентод лучше для чистого.
вот похожая идея
http://mhuss.com/18watt/schematics/Vajra18Scheme.jpg

Оффлайн Engener Автор темы

  • Ветеран форума
  • ******
  • Сообщений: 3471
  • :-)
Re: однотакт (6п3с+6ж32п), двухтакт (6П45С)
« Ответ #102 : Ноября 05, 2011, 15:49:08 »
Вот парочка семплов усилителя (не особо во время  :)). За исполнение не ругайте  :)
* Clean 6п45с PP (1).mp3 (1156.15 КБ - загружено 386 раз.)
* Clean 6п45c PP (2).mp3 (1433.7 КБ - загружено 312 раз.)
записывал со своего каба 2х12 (с динамика the wizard)

Оффлайн shlema

  • Ветеран форума
  • ******
  • Сообщений: 6135
  • skiper
Re: гитарный двухтакт (6П45С) семплы на стр.7
« Ответ #103 : Ноября 05, 2011, 19:23:56 »
довольно неплохо но микрофон подводит. и руки.

Оффлайн Engener Автор темы

  • Ветеран форума
  • ******
  • Сообщений: 3471
  • :-)
Re: гитарный двухтакт (6П45С) семплы на стр.7
« Ответ #104 : Ноября 05, 2011, 19:53:29 »
да, микрофончик shure c606 не особенный...