Автор Тема: Начало долгостроя.  (Прочитано 16137 раз)

0 Пользователей и 1 Гость просматривают эту тему.

Оффлайн akl

  • Живу на форуме
  • *******
  • Сообщений: 8114
  • не шарю ваще
Re: Начало долгостроя.
« Ответ #165 : Мая 04, 2015, 21:14:55 »
делал пред на 6н9с. гейна много. может лампа бракованная попалась, залежалая :hmmm:

Оффлайн jriy51 Автор темы

  • Частый посетитель
  • **
  • Сообщений: 172
  • GuitarPlayer.Ru fan!
Re: Начало долгостроя.
« Ответ #166 : Мая 22, 2015, 19:11:59 »
Чтобы тем не плодить,что за лампа "Brimar" 12AX7.
По сравнению с другими.

Оффлайн Thorn

  • Завсегдатай
  • ***
  • Сообщений: 270
    • http://diyfactory.ru/
Re: Начало долгостроя.
« Ответ #167 : Мая 22, 2015, 19:27:17 »
NOS Франция, хорошие лампы должны быть.

Оффлайн Ден2

  • Ветеран форума
  • ******
  • Сообщений: 4278
Re: Начало долгостроя.
« Ответ #168 : Мая 22, 2015, 19:27:59 »
Чтобы тем не плодить,что за лампа "Brimar" 12AX7.
По сравнению с другими.

Коллекционная вещь, практически. по 50$ на ebay торгуются))))

Оффлайн jriy51 Автор темы

  • Частый посетитель
  • **
  • Сообщений: 172
  • GuitarPlayer.Ru fan!
Re: Начало долгостроя.
« Ответ #169 : Мая 22, 2015, 19:56:38 »
Коллекционная вещь, практически. по 50$ на ebay торгуются))))
Да бог с ней с коллекционностью.
Я про практическое применение,т.е. плюсы,минусы,по сравнению с другими изготовителями.

Оффлайн Ден2

  • Ветеран форума
  • ******
  • Сообщений: 4278
Re: Начало долгостроя.
« Ответ #170 : Мая 23, 2015, 09:07:36 »
На мой взгляд, самый полезный способ её применить - это поменяться с ценителем старины на пару-тройку новых ЕН или JJ)))

Оффлайн runing

  • Живу на форуме
  • *******
  • Сообщений: 12572
  • Киев
Re: Начало долгостроя.
« Ответ #171 : Мая 23, 2015, 09:59:33 »
Да бог с ней с коллекционностью. Я про практическое применение,т.е. плюсы,минусы,по сравнению с другими изготовителями.

Практическое применение в данном усилителе весьма сомнительное.
Это как старое коллекционное вино, на него можно просто смотреть, пить не желательно, можно отравиться ;)

Оффлайн jriy51 Автор темы

  • Частый посетитель
  • **
  • Сообщений: 172
  • GuitarPlayer.Ru fan!
Re: Начало долгостроя.
« Ответ #172 : Июня 21, 2015, 12:10:39 »
Итак,одна часть практически готова.
Конечно не все нравится,в корпусе.
Надо бы черную кромку пвх применить,
не так заметен шов бы был.
Но,что вышло,то вышло.Не нашел черную.
По звуку,пока только на мой слух,
вроде как надо.Я сейчас в отпуске,на даче,
товарищ,обещал подъехать,оценить.

Оффлайн runing

  • Живу на форуме
  • *******
  • Сообщений: 12572
  • Киев
Re: Начало долгостроя.
« Ответ #173 : Июня 21, 2015, 13:00:35 »
Поздравляю :)

Оффлайн ГБ

  • Джемер
  • *****
  • Сообщений: 3158
Re: Начало долгостроя.
« Ответ #174 : Июня 22, 2015, 14:23:52 »
Годный дизайн, удачный неформат  ;)

Оффлайн jriy51 Автор темы

  • Частый посетитель
  • **
  • Сообщений: 172
  • GuitarPlayer.Ru fan!
Re: Начало долгостроя.
« Ответ #175 : Июня 30, 2015, 09:06:06 »
Итак продолжение,или почти финиш.
Почти сваял кабинет 1х12,надо прикупить уголки,ноги,ручку.
Отпуск кончается,так что финал уже в городе будет.

Оффлайн kdtp

  • Завсегдатай
  • ***
  • Сообщений: 316
  • Виктор.
Re: Начало долгостроя.
« Ответ #176 : Июня 30, 2015, 10:54:08 »
Класс!
Долгострой? Ну не знаю. По сути дела, первое сообщение в этой теме появилось 27 марта сего года. А последнее – сегодня, 30 июня 2015 года. То есть, от начала проекта и до его практического завершения (осталось только сдать в эксплуатацию) прошло…, чуть более 3-х месяцев!!! Супер-пупер…, а не долгострой!
Эстетика. Да, внешне этот аппарат не обладает «классическим» экстерьером. Ну и что? По-моему, получилось очень симпатично, не побоюсь этого слова – превосходно!
Опускаю «электрические» особенности этого проекта – все и так всё знают (если читали, конечно, все 175 сообщений).
Резюмирую – великолепный пример (и результат) как из практически бросового «куска» радиоаппаратуры можно создать очень приличный гитарный аппарат.
Ещё раз – поздравляю с завершением проекта! Мне, вся эта «суета вокруг дивана», а главное результат, очень даже нравятся!

Оффлайн niz

  • Эксперт
  • *****
  • Сообщений: 1252
  • верните мне 1957
Re: Начало долгостроя.
« Ответ #177 : Июня 30, 2015, 11:11:20 »
приличный или нет ещё не известно, звука мы не слышали, а тс особо не разбирается  ???

Оффлайн jriy51 Автор темы

  • Частый посетитель
  • **
  • Сообщений: 172
  • GuitarPlayer.Ru fan!
Re: Начало долгостроя.
« Ответ #178 : Июня 30, 2015, 13:00:03 »
приличный или нет ещё не известно, звука мы не слышали, а тс особо не разбирается  ???
В прошедшую субботу приезжал ко мне на дачу гитарист.
Оценил,так и должно звучать.
Слушали на голый динамик,лежащий на полу.
Вот закончу кабинет,тогда и тест-драйв будет,
и запишу,и на Ваш суд выложу  :rolleyes:

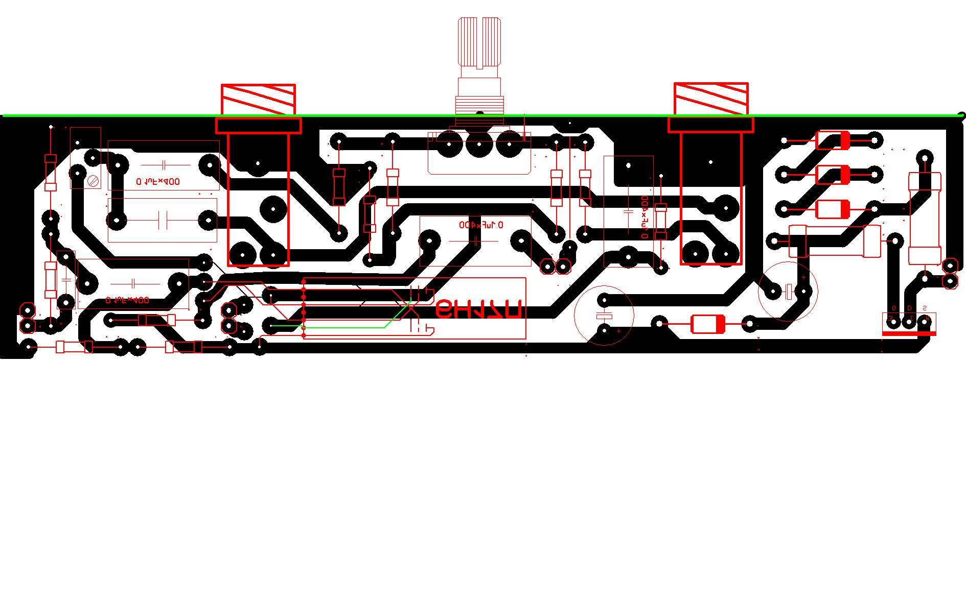
Еще хочу влепить петлю.Т.к. места не осталось для есс83,
хочу спаять на 6н17б-в.
Видится 2 варианта,первый-все на одной плате,в экран,и на место.
Второй-в подвале сама ламп и обвязка с БП,на вынос только переменник
и разъемы.Вот и чешу репу,как лучше.
« Последнее редактирование: Июня 30, 2015, 14:46:58 от jriy51 »

Оффлайн Dying Fetus

  • Moderator
  • *****
  • Сообщений: 10326
  • DIYng Fetus
    • http://cathar.ru
Re: Начало долгостроя.
« Ответ #179 : Июня 30, 2015, 16:08:38 »
jriy51, я за всё на плате