Автор Тема: Начало долгостроя.  (Прочитано 16112 раз)

0 Пользователей и 1 Гость просматривают эту тему.

Оффлайн jriy51 Автор темы

  • Частый посетитель
  • **
  • Сообщений: 172
  • GuitarPlayer.Ru fan!
Re: Начало долгостроя.
« Ответ #195 : Августа 20, 2015, 14:55:46 »
Опечатка ,исправил.
От одноименного кабинета.

Оффлайн akl

  • Живу на форуме
  • *******
  • Сообщений: 8114
  • не шарю ваще
Re: Начало долгостроя.
« Ответ #196 : Августа 20, 2015, 19:08:51 »
хз че за динамик ??? может широкополосный ??? микрофон вроде нормальный, такого звука не должно быть даже если прямо в середину динамика направлять :hmmm:

Оффлайн jriy51 Автор темы

  • Частый посетитель
  • **
  • Сообщений: 172
  • GuitarPlayer.Ru fan!
Re: Начало долгостроя.
« Ответ #197 : Августа 21, 2015, 04:17:50 »
Что то с записью не сложилось.
Писал без проверки.
А дин из вот такого кабинета.Правда тоже не нашел по нему ничего.
Может кто ,что знает.Для интереса.

Оффлайн Sickbastard

  • Новичок
  • *
  • Сообщений: 69
Re: Начало долгостроя.
« Ответ #198 : Августа 24, 2015, 13:18:29 »
Итак,точка поставлена.
Звук оценили на отлично.
Особенно чистый,перегруз,как выразились,плотный.
Выкладываю МР3.
Как записалось :rolleyes:

Писалось так, как будто микрофон стоит вдали от каба

Оффлайн jriy51 Автор темы

  • Частый посетитель
  • **
  • Сообщений: 172
  • GuitarPlayer.Ru fan!
Re: Начало долгостроя.
« Ответ #199 : Августа 24, 2015, 14:37:02 »
Писалось так, как будто микрофон стоит вдали от каба
Точно.                                                                                                                                                                                                                            Он конечно можно на студию свозить(на телецентре работаю)
но пропуск,да и тяжелый.А без лошади :)
« Последнее редактирование: Августа 27, 2015, 08:43:37 от jriy51 »

Оффлайн jriy51 Автор темы

  • Частый посетитель
  • **
  • Сообщений: 172
  • GuitarPlayer.Ru fan!
Re: Начало долгостроя.
« Ответ #200 : Января 14, 2016, 10:56:53 »
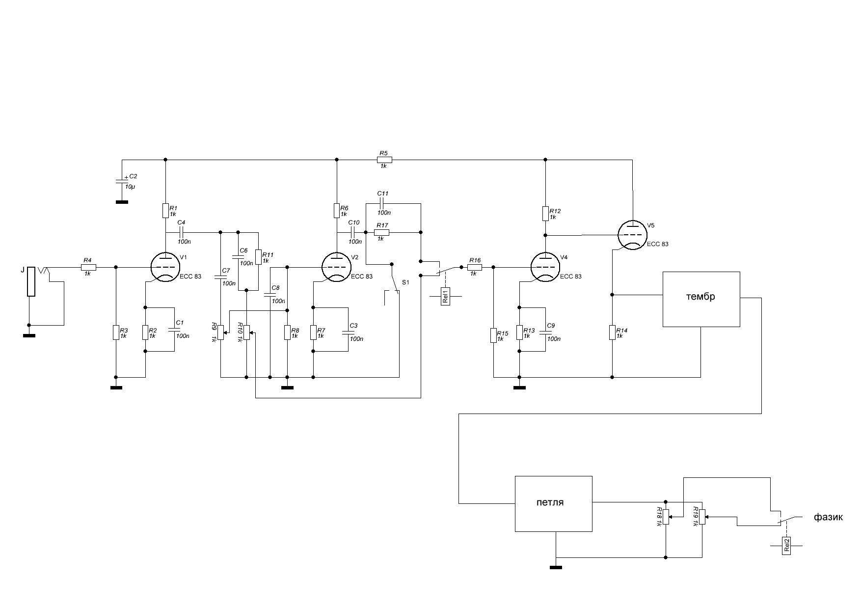
Провел модернизацию.
Мужикам не понравилось передергивание входа.
Поставил сдвоенные соосные волюмы,релюхи.
Вроде все вышло,не фонит,не щелкает.
И передергивать не надо.
Может дурь,но работает ;)

... и добавил:

Футсвич,из мышки :rolleyes:
« Последнее редактирование: Января 14, 2016, 14:01:08 от jriy51 »

Оффлайн jriy51 Автор темы

  • Частый посетитель
  • **
  • Сообщений: 172
  • GuitarPlayer.Ru fan!
Re: Начало долгостроя.
« Ответ #201 : Января 17, 2016, 11:32:42 »
Ну и реампинг
http://rghost.ru/6ntdbG5TM

Оффлайн ГБ

  • Джемер
  • *****
  • Сообщений: 3158
Re: Начало долгостроя.
« Ответ #202 : Января 17, 2016, 19:11:20 »
del
« Последнее редактирование: Января 17, 2016, 19:13:36 от ГБ »

Оффлайн AZG

  • Живу на форуме
  • *******
  • Сообщений: 95685
  • Санкт-Петербург
    • AZG CUSTOM
Re: Начало долгостроя.
« Ответ #203 : Января 17, 2016, 19:12:25 »
С полноценным мощником Т-фильтр прекрасно работает. Правьте руки...

Оффлайн ГБ

  • Джемер
  • *****
  • Сообщений: 3158
Re: Начало долгостроя.
« Ответ #204 : Января 17, 2016, 19:14:19 »
Ну вот, проверили. Все как предсказывал  ;)

Оффлайн jriy51 Автор темы

  • Частый посетитель
  • **
  • Сообщений: 172
  • GuitarPlayer.Ru fan!
Re: Начало долгостроя.
« Ответ #205 : Января 18, 2016, 03:46:44 »
 ГБ, AZG,А Вы в ту тему ответили ???

Оффлайн AZG

  • Живу на форуме
  • *******
  • Сообщений: 95685
  • Санкт-Петербург
    • AZG CUSTOM
Re: Начало долгостроя.
« Ответ #206 : Января 18, 2016, 07:29:17 »
jriy51, Понятное дело, что в соседнюю надо было. Но ведь ГБ и тут прет...

Оффлайн jriy51 Автор темы

  • Частый посетитель
  • **
  • Сообщений: 172
  • GuitarPlayer.Ru fan!
Re: Начало долгостроя.
« Ответ #207 : Января 18, 2016, 07:59:26 »
Я записал попутно,ни чего не крутил,все на максимум,
в переделанном Маршале.
Тем более не слон,но медведь точно наступил... :D

Чисто проверял переключение каналов. :rolleyes: