не гитарное, но спрошу...
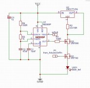
Нужно в лазерном гравере запитать диод (сам диод есть, но без какого либо обвеса). Питал его постоянным напряжением, но в какой-то момент что-то вышло из под контроля и диод благополучно деградировал. Хорошо что у меня еще пару штук есть. Потребление стандартное по даташиту - 130мА у диода, напряжение 5В, соответсвено нужен ограничитель тока. Так же я подумал о импульсном питании, чтобы продлить жизнь диоду самое простое что пришло в голову - взять таймер 555ый, да сделать на нем генератор (таймер, 2 конденсатора, 2 резистора) где-то на 15-20кгц. Стабилизатор - снова самое простое что пришло в голову - взять обычный LM317 и запитать по стандартной схеме с одним резистором между ногой выхода и ногой регулировки. Таймер дергает транзистор, который включает-выключает подачу питания со стабилизатора с частотой заданной таймером. После чего стоит еще один транзистор, которым уже управляет контроллер гравера (5в-включено, 0в - выключено), согласно рисунку он включает его на разные промежутки времени, в зависимости от узора, который нужно выжечь.
Получилась такая вот схема:

Конечно она не самая оптимальная, но - не хочется покупать какие-то спец-драйверы или модули и прочее - все комплектующие есть в наличии, сборки - на минут 20. Но есть ряд вопросов - какой мощности должен быть резистор R2 в стабилизаторе? я думал там поставить подстроечник - но чот там мне рисует дикие мощности под 2вт при расчете, и я в задумчивости...
какая оптимальная частота будет для лазерного диода? пишут что в импульсном режиме можно снять чуть больше мощности с него, но ширина импульса заявлена в 30нс - что дает нам частоту, которая недоступна для таймера (30МГц). А я тут со своими 15кГц лезу...
При питании постоянным током в 130мА - вполне себе жег бумагу насквозь, пленку оракал прожигал (причем на достаточно большой скорости) плавил пластик и прочие шалости себе позволял. Но - после увеличения тока до 150мА (в даташите максимальный возможный ток - 170мА) - достаточно быстро сдох - теперь он только светит, но уже ничего не режет. ) Отсюда появилось желание как-то "импульсно" питать его. Только вот даст ли мне вообще что-то такое медленное импульсное питание...