Автор Тема: Овердрайв для баса  (Прочитано 8174 раз)

0 Пользователей и 1 Гость просматривают эту тему.

Оффлайн Rolly

  • Живу на форуме
  • *******
  • Сообщений: 9053
  • Мнение - не повод получить пулю сразу.
Re: Овердрайв для баса
« Ответ #45 : Января 21, 2015, 18:44:19 »
Tander, я не против, просто не понятно, зачем он в такой схеме на входе?

Оффлайн Tander

  • Ветеран форума
  • ******
  • Сообщений: 3732
    • Efremoff
Re: Овердрайв для баса
« Ответ #46 : Января 21, 2015, 18:44:53 »
но я бы вообще сделал первый каскад один, а после него уже разделение.

... и добавил:

экономия

Тоже вариант кстати, только пол-лампы остается болтатся... Хотя - можно ее добавить в канал перегруза. ))

... и добавил:

Rolly, исходя из моего небольшого опыта - пусть он лучше будет. Меньше будет всяких паразитных шумов и прочего.

Оффлайн Rolly

  • Живу на форуме
  • *******
  • Сообщений: 9053
  • Мнение - не повод получить пулю сразу.
Re: Овердрайв для баса
« Ответ #47 : Января 21, 2015, 18:46:35 »
Тоже вариант кстати, только пол-лампы остается болтатся... Хотя - можно ее добавить в канал перегруза. ))
Её можно было бы добавить в качестве выходного буфера, что актуально для такого выходного сопротивления.

Оффлайн akl

  • Живу на форуме
  • *******
  • Сообщений: 8114
  • не шарю ваще
Re: Овердрайв для баса
« Ответ #48 : Января 21, 2015, 18:47:37 »
Тоже вариант кстати, только пол-лампы остается болтатся...
тогда можно еще проще. первый каскад обычный какой-нибудь, а дальше тумблер просто включает обход второго. вот и весь чистый канал. а все эти смешения - нафиг.

кстати да, на двух каскадах перегруза будет очень не много :hmmm:

Оффлайн Rolly

  • Живу на форуме
  • *******
  • Сообщений: 9053
  • Мнение - не повод получить пулю сразу.
Re: Овердрайв для баса
« Ответ #49 : Января 21, 2015, 18:47:45 »
Rolly, исходя из моего небольшого опыта - пусть он лучше будет. Меньше будет всяких паразитных шумов и прочего.
Опыт с входным буфером в ламповой схеме?

Оффлайн Yarilo Автор темы

  • Новичок
  • *
  • Сообщений: 62
  • GuitarPlayer.Ru fan!
Re: Овердрайв для баса
« Ответ #50 : Января 21, 2015, 18:49:48 »
нижней лампе тоже резистор утечки надо.

Подрисую.

Я не хочу из этой схемы получать чистый "чистый". Здесь чистая часть только для подклада к оверу. Гитара посредством реле и вынесенного переключателя будет подключаться либо на вход "чистого" предусилителя (он уже есть, работает и я им доволен), либо на вход данного мегадевайса (для получения овердрайва), и с него уже на вход того же преампа. Типа, педальный овер, только в одном корпусе с предом.

... и добавил:

Может быть, решение не совсем правильное, но мне показалось, что так будет лучше.

... и добавил:

На основном преде можно рулить основным тембром, а эта схема просто добавляет звук перегруза.
« Последнее редактирование: Января 21, 2015, 18:54:16 от Yarilo »

Оффлайн Rolly

  • Живу на форуме
  • *******
  • Сообщений: 9053
  • Мнение - не повод получить пулю сразу.
Re: Овердрайв для баса
« Ответ #51 : Января 21, 2015, 18:59:06 »
Входной буфер лишний.

Оффлайн akl

  • Живу на форуме
  • *******
  • Сообщений: 8114
  • не шарю ваще
Re: Овердрайв для баса
« Ответ #52 : Января 21, 2015, 19:06:47 »
результат может быть непредсказуем. не лучше ли спроектировать и переделать пред целиком,  чтобы он обладал нужным количеством гейна и негейна

Оффлайн Vitallka

  • Эксперт
  • *****
  • Сообщений: 1175
  • Антиум
Re: Овердрайв для баса
« Ответ #53 : Января 21, 2015, 19:19:35 »
Не, я имел ввиду где ФИРН стоит по входу. для разделения на каналы например (чистый, грязный) и тп. Понятно что в усилителях мощности двухтактных не обойтись без фазоинвертора. И мне кажется что там ему и место. ))
Делал не в первом каскаде, а после первого.
У некоторых моделей Trace Elliot стоит повторитель по входу, но там он для петли, которая между первым и вторым каскадами.

Оффлайн Tander

  • Ветеран форума
  • ******
  • Сообщений: 3732
    • Efremoff
Re: Овердрайв для баса
« Ответ #54 : Января 21, 2015, 21:50:01 »
akl, слышал ламповые оверы басовые? я да. либо это конкретно зудящий фуз, либо обязательно мешается чистый канал. Ручкой бленда или через параллельное устройство.

Топик стартер хотел перегруз ламповый для баса. Ему предложили варианты. И Топикстартеру решать какой вариант брать в базу для изготовления. Хочет он в 1 корпусе с усем - да ради Бога. Второй вопрос - откуда он тогда будет брать питание для "перегруза"? если оттуда же - то нужно будет подзадуматся, если будет отдельная "ветка" - то вообще без вопросов.

Результат вполне предсказуем - лично у меня есть опыт юзанья параллельно двух подобных девайсов -  преда чистого от алембика на LND150 с высокой анодкой, без ТБ (я его там отключаемый делал), "грязный" - гитарный JCM800, с классическим маршалловым эквалайзером. На двух лампах.

Сигнал отправляется с баса отправляется на сплиттер (который по сути представляет собой обычные повторители), откуда отправляется и на басовый пред и на гитарный пред.  После чего с каждого забирается на пульт, и отдельным ауксом отдается в SVT4PRO c кабом на 4 десятки.

Жирно, мощно, тяжело. Юзают его хардорщики местные регулярно.



... и добавил:

И опять же - я не претендую на то, что повторитель на входе - обязательное условие. Но лично мое ИМХО - с ним там хуже не будет.

Проверить и пустить напрямую на вход обоих каскадов с гитары - дело не сложное. И уже по тому что будет в конце - решать - нужен он или нет. И вполне возможно - перенести повторитель в конец "перегруза" будет более правильным решением.
Для этого лучше попробовать собрать повторитель на отдельной мелкой плате, и уже по ходу решать где ему быть, и быть ли вообще.
« Последнее редактирование: Января 21, 2015, 21:56:53 от Tander »

Оффлайн Yarilo Автор темы

  • Новичок
  • *
  • Сообщений: 62
  • GuitarPlayer.Ru fan!
Re: Овердрайв для баса
« Ответ #55 : Января 22, 2015, 04:38:30 »
результат может быть непредсказуем. не лучше ли спроектировать и переделать пред целиком,  чтобы он обладал нужным количеством гейна и негейна
Если не получится так, как я задумал, то так и буду делать. Переделать не проблема. Только вот с проектированием у меня туго.

akl,  Второй вопрос - откуда он тогда будет брать питание для "перегруза"? если оттуда же - то нужно будет подзадуматся, если будет отдельная "ветка" - то вообще без вопросов.


Проверить и пустить напрямую на вход обоих каскадов с гитары - дело не сложное. И уже по тому что будет в конце - решать - нужен он или нет. И вполне возможно - перенести повторитель в конец "перегруза" будет более правильным решением.
Для этого лучше попробовать собрать повторитель на отдельной мелкой плате, и уже по ходу решать где ему быть, и быть ли вообще.

С питанием хотел разобраться позже, когда определится основная схема. Но раз всплыло - есть 2 варианта - брать с сществующего источника (с которого питается основной пред), либо делать отдельный выпрямитель со всеми прилагающимися фильтрами и запитывать его от того же транса. Какие минусы 1 варианта? Почему нельзя брать "оттуда же"?

А по повторителю - вся эта схема вначале будет собрана на макете, где будут определяться номиналы кондеров и прочее, там и определюсь с необходимостью и местом расположения повторителя.

Оффлайн Tander

  • Ветеран форума
  • ******
  • Сообщений: 3732
    • Efremoff
Re: Овердрайв для баса
« Ответ #56 : Января 22, 2015, 11:16:37 »
Почему нельзя брать "оттуда же"?


Можно, брать оттуда же. Только нужно это делать правильно. Тут надо посмотреть теорию. Т.к. если просто взять - то получится что у тебя и перегруз и твой пред - связаны по анодам, что будет создавать взаимные влияния. так же ты будешь влиять на общую анодную нагрузку, в сторону ее уменьшения, что будет вносить изменения в звук преда. Я честно - не силен в проэктировании питания, но есть много хороших статей, плюс есть общие правила. Просто нужно найти их, почитать и вспомнить.

Оффлайн Bulldozerrr

  • Эксперт
  • *****
  • Сообщений: 2935
Re: Овердрайв для баса
« Ответ #57 : Января 29, 2015, 11:22:40 »
Просмотрел бегло топик.
Чо захотелось высказать?
1. Нахрена козе, то есть аппарату повторитель на входе? Большинство ламп  спокойно живет с резистором утечки по сетке (читай входной импеданс) в 1МОм, а этого и басу и гитаре хватит по самое не балуйся. А заводить входной сигнал на разные каналы тупо собрав входные сетки вместе можно совершенно невозбранно. И этим спокойно занимаются и богнер и солдано и куча другого народа.
2. ФИРНу для нормальной раскачки (для того штоб уровни выходные более менее засимметрились) нужны уровни входного напряжения от 10-20В и выше, при меньших уровнях дисбаланс плеч гарантирован. Вообще там где есть чтото похожее на КП низким входным уровням не место. И ставить ФИРН по входу просто неправильно.

Оффлайн Yarilo Автор темы

  • Новичок
  • *
  • Сообщений: 62
  • GuitarPlayer.Ru fan!
Re: Овердрайв для баса
« Ответ #58 : Февраля 20, 2015, 20:01:52 »
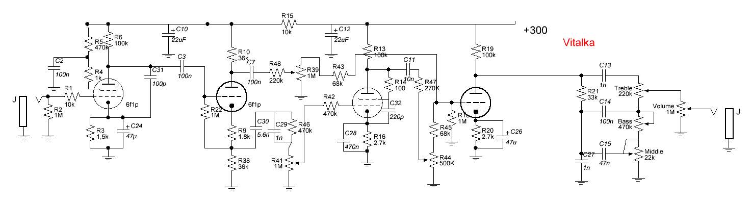
В общем, соорудил макет схемы. Что не понравилось: перегрузочная часть (мюллер) оказалась чисто гитарная. Слишком звенели верха. Подбором конденсаторов вроде получил близкий к желаемому звук, но не то...
Хоть какой-то перегруз начинается при почти максимальном положении ручки драйв. Т.е., регулировать уровень перегруза нельзя.
Тембр тоже работает непонятно. Практически не меняет звук. Хотя номиналы тембровых конденсаторов я не менял, оставил по схеме.
Хотя все это верно для баса, при подключении гитары достаточно вкусный звук, такой блюзовый. Но проблема с ручкой драйв остается. При любом положении меньшем процентов 90 от максимума зерна в звуке уже нет.
И громкость на выходе мала. Т.е., алембиком можно накрутить дофига уровня, но тогда перегруза не слышно совсем...

В связи с чем вопрос: есть ли какие-то проги, чтоб запихнуть туда схему, аудиофайл и на выходе слушать, что эта схема со звуком сделала?

... и добавил:

Повторитель со входа я убрал. Больших различий в звуке не услышал.

... и добавил:

Да, лампы пока что использую 6н2п. Заказал 12АХ7, пока едут.
« Последнее редактирование: Февраля 20, 2015, 20:06:21 от Yarilo »

Оффлайн Bulldozerrr

  • Эксперт
  • *****
  • Сообщений: 2935
Re: Овердрайв для баса
« Ответ #59 : Февраля 21, 2015, 03:20:36 »
В общем, соорудил макет схемы. Что не понравилось: перегрузочная часть (мюллер) оказалась чисто гитарная. Слишком звенели верха. Подбором конденсаторов вроде получил близкий к желаемому звук, но не то...
Хоть какой-то перегруз начинается при почти максимальном положении ручки драйв. Т.е., регулировать уровень перегруза нельзя.
Тембр тоже работает непонятно. Практически не меняет звук. Хотя номиналы тембровых конденсаторов я не менял, оставил по схеме.
Хотя все это верно для баса, при подключении гитары достаточно вкусный звук, такой блюзовый. Но проблема с ручкой драйв остается. При любом положении меньшем процентов 90 от максимума зерна в звуке уже нет.
И громкость на выходе мала. Т.е., алембиком можно накрутить дофига уровня, но тогда перегруза не слышно совсем...

В связи с чем вопрос: есть ли какие-то проги, чтоб запихнуть туда схему, аудиофайл и на выходе слушать, что эта схема со звуком сделала?

... и добавил:

Повторитель со входа я убрал. Больших различий в звуке не услышал.

... и добавил:

Да, лампы пока что использую 6н2п. Заказал 12АХ7, пока едут.
Мюллеров двухкаскадник с подачи Азнаура начали называть ламповым аналогом скримера, хотя по факту 2 каскада будут больше похожи на такой мид-трибл бустер с легким брейкапом (Как раз 2 каскада в чистых каналах многих преампов). Для повторения скримера в формате лампы с учетом частотных коррекций нужно как минимум 3 каскада.
« Последнее редактирование: Февраля 21, 2015, 03:24:11 от Bulldozerrr »