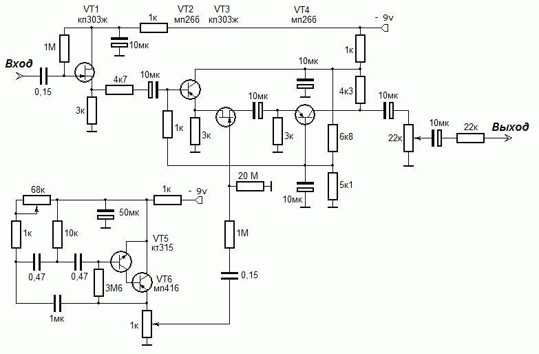
Да, это явно взаимосвязь по цепям питания. Но какая большая!!! И странно, что изготовители подобных схем не пишут о возможных проблемах.
Это само-собой разумеющиеся вещи - правила разводки psb. Одно из них - необходимо отделять аналоговые цепи от ипульсных. Возможны компромиссы, например, большие общие участки земли, но тут в двух словах не расскажешь, это приходит с опытом.
Жаль, что генераторы на логике - плохие. Странно, ведь они на полевых транзисторах и должны быть очень маломощными и не давать по питанию такое влияние
Почему это они должны быть маломощными? КМОП-логика маломощна в своём родном импульсном режиме (транзистоы в отсечке /насыщении), а в аналоговом - жрут мама не горюй. Вообще-то, это сильно зависит от типа чипа, фирмы, времени производства - технологии постоянно улучшаются, что для КМОП означает повышение крутизны транзисторов, а это - большие токи в промежуточных состояниях. Например, в подобных аналоговых схемах неплохо работают старые советские микросхемы 176 и 561 серий, выпущенных примерно до середины 80-х гг (или около того, точно не помню) - меньше потребляют, меньше срываются в паразитную ВЧ-генерацию; кстати, это ещё одна потенциальная проблема, особенно для всяких искажалок на КМОП-логике.
Вообще у этого Craig Anderton много гитарных схем выложено в сети. У него какая репутация?
При чём здесь это? Ему интересно было так делать, можете у него спросить, почему именно. Вы лучше задайтесь вопросом, какой резон делать генератор на логике, потребляющий несколько мА (у меня получалось где-то 4...6 мА), если
за ту же цену можно сделать схему на TL062 с потреблением всего 0,4 мА, что означает на порядок меньший уровень помех по питанию? А учитывая очень крутые фронты в КМОП-логике, так и на все 2 порядка. Какой профит? Если хотите продвинуться в этом деле, то лучше анализируйте схемы, созданные фирмами с большим инженерным потенциалом - Босс, Ибанез и т.п. А простота любительских схем часто выходит боком, в чём вы уже убедились. Справедливости ради, были искажалки на КМОП-ах у Электрогармоникс и ещё кого-то из грандов, но то был чисто маркетинговый ход - полевые транзисторы подобны лампам, значит и звук типа ламповый. Ага, щяс.
Но, если на ОУ нет варианта прямоугольной формы тремоло, то выберу логику.
Как это нет? Я же написал, что есть, меандр - это и есть прямоугольник. Обратите внимание на схему генератора в тремоло BOSS TR-2. Там треугольник подаётся в каскд с регулируемым Кус (потенциометр WAVE), что даёт возможность плавного перехода от треугольника через трапецию (лёгкое ограничение) к прямоугольнику. Между прочим, модуляция синусом на слух не такая плавная, как треугольником. Конечно, это зависит от регулирующего элемента, но обычно этот так.
Это не оно?
http://forum.guitartonelab.ru/cgi-bin/yabb2/YaBB.pl?num=1254941909/300#311
Вроде, оно. Правда, много битых ссылок.
ПС.
Попробую сегодня ещё больше разделить цепи питания, хоть и не понял Ваш вариант.
Примерно так:
