Я с него пока даже 100вт без искажения снять не могу....
... и добавил:И кстати - почему больше не снять с него? При 65В питания, транзисторы спокойно отдадут 12-15А в таком режиме. Транзисторы конечно стоят не самый жир, но - в целом вполне адекватные. Да, нужно продумать будет охлаждение получше, скорее всего - заменить дроссель - т.к. он точно не вытянет такой ток, но с пары таких мосфетов по-моему вполне реально на нагрузку в 4 ома стянуть ватт 600.
... и добавил:Засел щас за девайс, и есть хорошие и плохие новости. )) хорошие - видать я вчера уже подслеповатый был вечером и не увидил проблему - т.к. на осцилографе ее все же видно на выходе.
Вот такой входной сигнал 0.3В (частота 1кгц, разрешение осцила - 0.1V на деление, и он у меня немного в расфокусе обычно на этом значении) на выходе уже начинает давать неприятные искажения:

На выходе при этом (разрешение 5в на клетку) у нас такой вот сигнал с 12Vpp:

видно что верхняя полуволна как-то печальна. А при увеличении входа всего на 0.1 до 0.4В - приводит к более значительным искажениям:
... и добавил:Поведение на частоте 1кгц, при увеличении входного сигнала. по вертикали - 5В на деление.
https://youtu.be/90spstsExB0и на частоте 3.5кГц, при тех же 5в на деление по вертикали.
https://youtu.be/nbg9o2OpQkQИ вот что с этим делать? куда смотреть, что копать? )
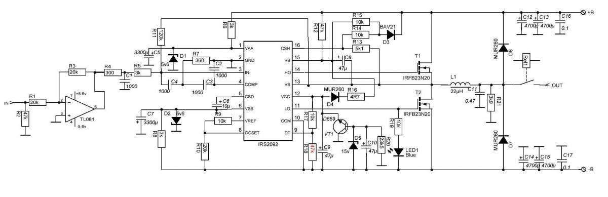
... и добавил:Поскольку все молчат - решил я посмотреть что происходит после входного ОУ (TL081, который работает как инвертор фазы).... на точке соединения R4-R5. И что вы думаете???

И вот там видно что уже есть очень похожие искажения (мой осцил чот совсем расстраивается - нужно смотреть, чинить или новый покупать) только уже в нижней полуволне - что логично, т.к. усилитель входной в IRS - инвертирующий.... Мда, вроде ж смотрел там - и было норм, или чот не там смотрел....
И теперь есть два варианта - заменить ОУ и обвес (на всякий случай). Кстати - ОУ можно заменить на что-то менее шумное - тот же TL071 Хотя бы, или посмотреть что есть на рынке интересного одногоканального.
Или - убрать вообще ОУ, поставить конденсатор вместо него (от входа до выхода) на 22мкф - и подавать сигнал сразу напрямую на IRS - перед ним все равно в преампе есть буфер, а фаза - ну будет развернута - можно решить развернув провода на выходном спиконе - он изолирован и от корпуса и массы.