Автор Тема: схема Pignose Legendary  (Прочитано 21619 раз)

0 Пользователей и 1 Гость просматривают эту тему.

Оффлайн Shade Автор темы

  • Живу на форуме
  • *******
  • Сообщений: 37869
  • Гитарный мастер Сураев
схема Pignose Legendary
« : Февраля 07, 2008, 13:54:43 »
есть у кого схема ?
давно хочу себе такой комб или сам спаять или заказать у кого...




тут все просто и не мудрено вроде...

Оффлайн hell

  • Ветеран форума
  • ******
  • Сообщений: 4704
    • hellamp rocks
Re: схема Pignose Legendary
« Ответ #1 : Февраля 07, 2008, 13:57:27 »
имхо его дешевле купить...

http://www.zzounds.com/item--PIG7100

74 бакса.... кастом явно будет дороже, если тольк ради идеи))

Оффлайн Shade Автор темы

  • Живу на форуме
  • *******
  • Сообщений: 37869
  • Гитарный мастер Сураев
Re: схема Pignose Legendary
« Ответ #2 : Февраля 07, 2008, 13:59:20 »
ну если самому сабрать то можно и детальки получше подобрать и замодить чутка :), плюс можно и свой дизайн замутить

во вторых с доставкой он выйдет куда дороже, а в россии мало кто продает, у дина проскакивало пара штук помоему тока

Оффлайн hell

  • Ветеран форума
  • ******
  • Сообщений: 4704
    • hellamp rocks
Re: схема Pignose Legendary
« Ответ #3 : Февраля 07, 2008, 14:01:21 »
на гитарсру была про него статья, типа "90 баксов в москве"

Оффлайн Shade Автор темы

  • Живу на форуме
  • *******
  • Сообщений: 37869
  • Гитарный мастер Сураев
Re: схема Pignose Legendary
« Ответ #4 : Февраля 07, 2008, 14:08:07 »
ну ты сначала найди его :)
его просто нигде нет, а статье той почти 3 года

Оффлайн silverdog

  • Частый посетитель
  • **
  • Сообщений: 243
Re: схема Pignose Legendary
« Ответ #5 : Февраля 07, 2008, 18:05:48 »




Выбирайте какая больше нравится.
Да года три назад видел в "Союзе".А собирать вряд ли кто возьмется,проблемой будут трансы.Или придется искать трансы от "Спидолы"," ВЭФа" и подобных транзисторных изделий.
« Последнее редактирование: Февраля 07, 2008, 18:16:16 от silverdog »

Оффлайн Gwynbleidd

  • Эксперт
  • *****
  • Сообщений: 1319
  • Загитарированный
Re: схема Pignose Legendary
« Ответ #6 : Февраля 07, 2008, 18:35:22 »
Shade, видел недавно пигноус  на сайте у кого-то из местных барыг

Оффлайн Shade Автор темы

  • Живу на форуме
  • *******
  • Сообщений: 37869
  • Гитарный мастер Сураев
Re: схема Pignose Legendary
« Ответ #7 : Февраля 07, 2008, 19:19:22 »
вы лучше сразу ссылки кидайте а не "вроде видел " :)

silverdog,  спасибо большое :)
схема на 2 транзюках гыгы)
а по поводу транэюков думаю электронщики смогут подсказать аналоги или где можно такие раскопать
« Последнее редактирование: Февраля 07, 2008, 19:23:41 от Shade »

Оффлайн ostap_custom

  • Меценат
  • *****
  • Сообщений: 8431
  • Зарегистрированный
Re: схема Pignose Legendary
« Ответ #8 : Февраля 07, 2008, 19:35:19 »
ты про трансформаторы не забудь )))) уж ламповый однотакт попроще собрать будет ))) а пигносы есть у DEANa

Оффлайн Shade Автор темы

  • Живу на форуме
  • *******
  • Сообщений: 37869
  • Гитарный мастер Сураев
Re: схема Pignose Legendary
« Ответ #9 : Февраля 07, 2008, 19:37:05 »
чето он не особо их офиширует)) надо будет написать ему, мне летом на дачу бряцкать нужен комбег))

Оффлайн ostap_custom

  • Меценат
  • *****
  • Сообщений: 8431
  • Зарегистрированный
Re: схема Pignose Legendary
« Ответ #10 : Февраля 07, 2008, 19:42:21 »
чето он не особо их офиширует)) надо будет написать ему, мне летом на дачу бряцкать нужен комбег))
отпиши , вроде остались два у него , только он не в Москве сейчас ...

Оффлайн hell

  • Ветеран форума
  • ******
  • Сообщений: 4704
    • hellamp rocks
Re: схема Pignose Legendary
« Ответ #11 : Февраля 07, 2008, 19:43:50 »
ты про трансформаторы не забудь )))) уж ламповый однотакт попроще собрать будет ))) а пигносы есть у DEANa
чисто за стобаксоф соберешь?))

Оффлайн ostap_custom

  • Меценат
  • *****
  • Сообщений: 8431
  • Зарегистрированный
Re: схема Pignose Legendary
« Ответ #12 : Февраля 07, 2008, 19:48:14 »
чисто за стобаксоф соберешь?))
не а ))) у меня таких деталей нету ))))

Оффлайн Spiteful Smile

  • Частый посетитель
  • **
  • Сообщений: 120
Re: схема Pignose Legendary
« Ответ #13 : Февраля 07, 2008, 21:43:55 »
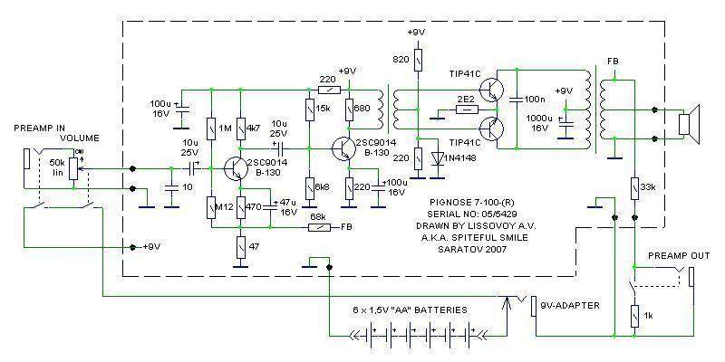
Вот

Оффлайн Spiteful Smile

  • Частый посетитель
  • **
  • Сообщений: 120
Re: схема Pignose Legendary
« Ответ #14 : Февраля 07, 2008, 21:44:40 »
Режимы по постоянному току (В), относительно общего провода:
напряжение питания 8,8
напряжение питания предусилителя 8,6
база первого транзистора 0,7
эмиттер первого транзистора 0,16
резистор 47 Ом 0,018
коллектор первого транзистора 7,2
база второго транзистора 2,4
эмитер второго транзистора 1,8
коллектор второго транзистора 8,5
напряжение на диоде 0,67
на резисторе 2,2 Ом 0,067
коллекторы выходных транзисторов 8,7