Автор Тема: Схемы LIONSOUND  (Прочитано 152513 раз)

0 Пользователей и 1 Гость просматривают эту тему.

Оффлайн Tander

  • Ветеран форума
  • ******
  • Сообщений: 3732
    • Efremoff
Re: Схемы LIONSOUND
« Ответ #420 : Декабря 15, 2017, 12:01:36 »
temol, priv


... и добавил:

Судя по плате и компонентам - вроде все верно... :( какой-то явной проблемы не видно.

... и добавил:

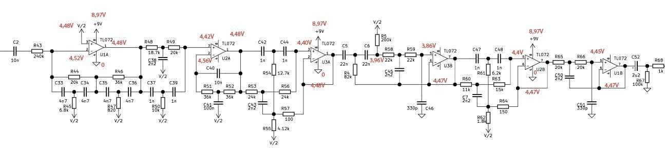
Меня немного беспокоит U2B. А точнее Notch-фильтр перед ним. Неинвертированный вход получает смещение от предыдущего каскада, через R60 и R63. И это ок.
А вот неинвертированный вход получает смещение через R62 и R64. Прикидываю так, на глаз - что разница напряжений смещения между инвертируемым и неинвертируемым входами - очень мала и инвертируемый вход стоит "выше" чем обычный, может тут есть какая-то проблема? что будет если кинуть R62 на землю либо отделит его от постоянки V/2 конденсатором?

... и добавил:

После более детальной приватной комуникации с Томкем - было выяснено, что - перед конденсатором С47 и резистором R60 - все ок со звуком, а сразу же после них - начинаются описанные проблемы.
« Последнее редактирование: Декабря 15, 2017, 14:11:03 от Tander »

Оффлайн temol

  • Новичок
  • *
  • Сообщений: 11
  • GuitarPlayer.Ru fan!
Re: Схемы LIONSOUND
« Ответ #421 : Декабря 15, 2017, 23:14:44 »
Хорошо ... частичный успех. Выглядит лучше сейчас. Не так ли? Но есть еще мусор, чтобы разобраться. Я не уверен, что вызывает эти иглы, начиная примерно с 8 кГц. Они более или менее равномерно распределены, например, гармоники. Может, это какое-то возбуждение?
Итак ... во-первых, я подключил R45, R47, R50, C38, C41 к GND, как и в оригинальной схеме. Нет разницы. Затем я переместил R55 и R62 в GND. Voila .. Затем я переместил R55 обратно в V/2 .. все еще хорошо. И, наконец, R62 - V/2 .. у нас есть победитель. Я собираюсь проверить, что происходит, когда я перемещаю R45, R47, R50, C38, C41 обратно в V/2. Пошел проверить ... R45, R47, R50, C38, C41 снова подключен к V/2, и он все еще в порядке.

T.


Оффлайн Tander

  • Ветеран форума
  • ******
  • Сообщений: 3732
    • Efremoff
Re: Схемы LIONSOUND
« Ответ #422 : Декабря 15, 2017, 23:30:13 »
Более понятный текст:

"
Чтож, частичный успех. выглядит сейчас намного лучше, не так ли? Но все еще имеется достаточно много мусора в виде пиков, начиная с 8 кГц. Они идут через более-менее одинаковое расстояние, похоже на гармоники. Может это какой-то вид возбуда?

Итак.
1. Я подключил R45, R47, R50, C38, C41 на землю, так же как сделано в оригинальной схеме - никаких изменений в звуке.
2. Перенес точку подключения  R55 and R62 вместо V/2 на землю и - вуаля - получилось то, что на картинке выше. Потом я перенес обратно R55 на V/2 - и звук остался в норме. Перенес обратно R62 на пол-питания - и вот наш победитель. Именно этот резистор, подключенный к пол-питания создавал проблему.
3. Перенес обратно на пол-питания R45, R47, R50, C38, C41 - и звук по прежнему остался норм (не учитывая пики). "

Т.е. проблема в R62, которую удалось решить, перекинув R62 на землю, вместо пол-питания.

Оффлайн DaHuJIbI4

  • Новичок
  • *
  • Сообщений: 72
  • GuitarPlayer.Ru fan!
Re: Схемы LIONSOUND
« Ответ #423 : Декабря 16, 2017, 07:15:40 »
Наконец-то я сделал Lionsound 14.0! Но со своими изменениями. Темброблок воткнул от Маршал, без дополнительной середины, добавил чистый канал. И спикерсим от lionsound 10.2.
Корпус из 2х мелиметровой стали сварил, сэкономил.




Звук - мощь. Мне и 10я казалась крутой, а эта модель ещё в 2 раза круче.
Схема, если кого заинтересовало
(нажмите чтобы показать/спрятать)
« Последнее редактирование: Декабря 18, 2017, 14:53:49 от DaHuJIbI4 »

Оффлайн Алексей Максаков

  • Новичок
  • *
  • Сообщений: 14
Re: Схемы LIONSOUND
« Ответ #424 : Декабря 16, 2017, 09:08:00 »
Хорошо ... частичный успех.

А резисторы проверялись перед впаиванием? R64 точно 150? У меня было пару раз когда такие мелкие резисторы оказывались около 1М.

Оффлайн Tander

  • Ветеран форума
  • ******
  • Сообщений: 3732
    • Efremoff
Re: Схемы LIONSOUND
« Ответ #425 : Декабря 16, 2017, 10:11:14 »
По фото видно что 150R. Да и карта напряжений (мне в приват temol скинул) тоже говорит о том, что номинал правильный.

... и добавил:

« Последнее редактирование: Декабря 16, 2017, 10:13:41 от Tander »

Оффлайн Алексей Максаков

  • Новичок
  • *
  • Сообщений: 14
Re: Схемы LIONSOUND
« Ответ #426 : Декабря 16, 2017, 12:32:31 »
У меня тоже нашёлся косяк, только в другом месте.  :pozor:

2254214-0

... и добавил:

Звучит, кстати, нормально. Но, видимо, не так, как задумывал Мастер-Создатель.  :(

PS: Не похоже, что это косяк схемы.


... и добавил:

Выяснилось, что графики выше не совсем корректные, т.к. в LS14 байпас ещё включает в себя чистый канал!
Так что сравнивать их один-к-одному всё-же не стОит. :pozor:

Вот правильные графики модели и реального девайса по моей печатке:
2254274-1

Все экстремумы совпадают.

У меня в схеме проблема была вот в чём: Я заказал в ЧиД резисторы на 13k, точные, которые с маркировкой в пять полосок. Так вот если читать её с одной стороны, то получается 13k, а с другой стороны получается 210k. Ну и ЧиД, конечно же прислал не то, что я заказывал.   ??? А я не перепроверил когда впаивал. :crazy:
« Последнее редактирование: Декабря 16, 2017, 17:37:06 от Алексей Максаков »

Оффлайн LIONSOUND Автор темы

  • Эксперт
  • *****
  • Сообщений: 2249
  • Не надо делать круто, надо делать правильно
    • Lionsoundlab
Re: Схемы LIONSOUND
« Ответ #427 : Декабря 16, 2017, 19:01:14 »
DaHuJIbI4, респект!  :alc:

... и добавил:

... эти иглы, начиная примерно с 8 кГц.
Очень похоже на наводки...
Цитировать
...R62 - V/2 .. у нас есть победитель.
Вообще то R62 садить на минус - ненормально. Имеется непосредственная гальваническая связь R62
со выходом ОУ...
 ???


ps. Для представления о том что делает каждый каскад выкладываю
АЧХ кабсима 14.0 покаскадно (синий график).
Красный график - АЧХ кабсима версии 12.0 для сравнения.

2254288-0

2254290-1

2254292-2

2254294-3

2254296-4

2254298-5

2254300-6

2254302-7

... и добавил:

...проблема в R62, которую удалось решить, перекинув R62 на землю, вместо пол-питания.
Но это не объясняет восстановление работоспособности пассивного Т-моста (точка 2)...
 :crazy2:
« Последнее редактирование: Декабря 16, 2017, 19:54:59 от LIONSOUND »

Оффлайн DaHuJIbI4

  • Новичок
  • *
  • Сообщений: 72
  • GuitarPlayer.Ru fan!
Re: Схемы LIONSOUND
« Ответ #428 : Декабря 17, 2017, 07:43:24 »
Кстати, заказывал с алиэкспресс J201, и валялись когда-то заказанные с гитармании. Те что с гитармании - подошли. А китайские даже работать не стали, просто хруст какой-то издают, когда по струнам бьешь. Напряжение отсечки у китайских было где-то 0.5В а нормальных 0.1 - 0.2 В, проверял китайским тестером.

Оффлайн LIONSOUND Автор темы

  • Эксперт
  • *****
  • Сообщений: 2249
  • Не надо делать круто, надо делать правильно
    • Lionsoundlab
Re: Схемы LIONSOUND
« Ответ #429 : Декабря 17, 2017, 07:47:34 »
... Напряжение отсечки у китайских было где-то 0.5В а нормальных 0.1 - 0.2 В, проверял китайским тестером.
Китайский тестер врет бесстыдно, есть у меня такой.
На полевиках с напр. отс. 0,6-0,8в как раз изображает 0,2...
 :pozor:

Оффлайн temol

  • Новичок
  • *
  • Сообщений: 11
  • GuitarPlayer.Ru fan!
Re: Схемы LIONSOUND
« Ответ #430 : Декабря 17, 2017, 09:27:01 »
Цитата: DaHuJIbI4
Напряжение отсечки у китайских было где-то 0.5В а нормальных 0.1 - 0.2 В, проверял китайским тестером.

У меня также есть китайский тестер и не используйте его для тестирования jfet. Это намного лучше - простой тестер (На основе тестера runoffgroove). Кстати, я тоже не пользуюсь китайскими J201. У меня 50 штук или около того. Все они с Vgs 1.8V и более. Похоже на J202 под именем J201.

T.

Оффлайн Tander

  • Ветеран форума
  • ******
  • Сообщений: 3732
    • Efremoff
Re: Схемы LIONSOUND
« Ответ #431 : Декабря 17, 2017, 14:41:53 »
Я себе на тесты всяких деталей собрал мультитестер на ардуино. все меряет. )

Оффлайн temol

  • Новичок
  • *
  • Сообщений: 11
  • GuitarPlayer.Ru fan!
Re: Схемы LIONSOUND
« Ответ #432 : Декабря 17, 2017, 21:36:29 »
Я сдаюсь .. сегодня я удалил все компоненты, заменил их новым набором. Все, кроме двух гнезд. Все новые .. резисторы, конденсаторы, разъемы IC, OP-AMPS. Я дважды проверял значения. Та же печальная история ... это невероятно. Когда я перемещаю R62 с V/2 на GND, это «лучше», чем оригинальная настройка, но лучше со старыми наборами компонентов.

зеленый - старый, белый - новый


T.


... и добавил:

небольшое обновление

wtf ... сегодня я включил кабсим, сыграл пару аккордов .. звучало почти идеально. Вчера я оставил устройство с R62 подключенным к GND, но, согласно анализатору спектра, t-мосты работали неправильно. Сегодня .. все работает нормально.
Я должен быть счастлив, но я не могу быть уверен, что все будет в порядке, когда я включу устройство. Сегодняшний спектральный анализ с R62 до V/2 и до GND.

T.
« Последнее редактирование: Декабря 18, 2017, 19:32:13 от temol »

Оффлайн LIONSOUND Автор темы

  • Эксперт
  • *****
  • Сообщений: 2249
  • Не надо делать круто, надо делать правильно
    • Lionsoundlab
Re: Схемы LIONSOUND
« Ответ #433 : Января 01, 2018, 20:18:14 »
temol,  :(

Оффлайн Tander

  • Ветеран форума
  • ******
  • Сообщений: 3732
    • Efremoff
Re: Схемы LIONSOUND
« Ответ #434 : Января 03, 2018, 21:42:06 »
LIONSOUND, я так понимаю в своих девайсах ты используешь смд версию транзисторов J201? они соотвествуют характеристикам производителя? т.к. обычне, tht-транзисторы - чаще всего в последнее время мне попадаются совсем никакие и ни о чем... ни по начальному стоку не вписываются в даташит, ни по напряжению отсечки...