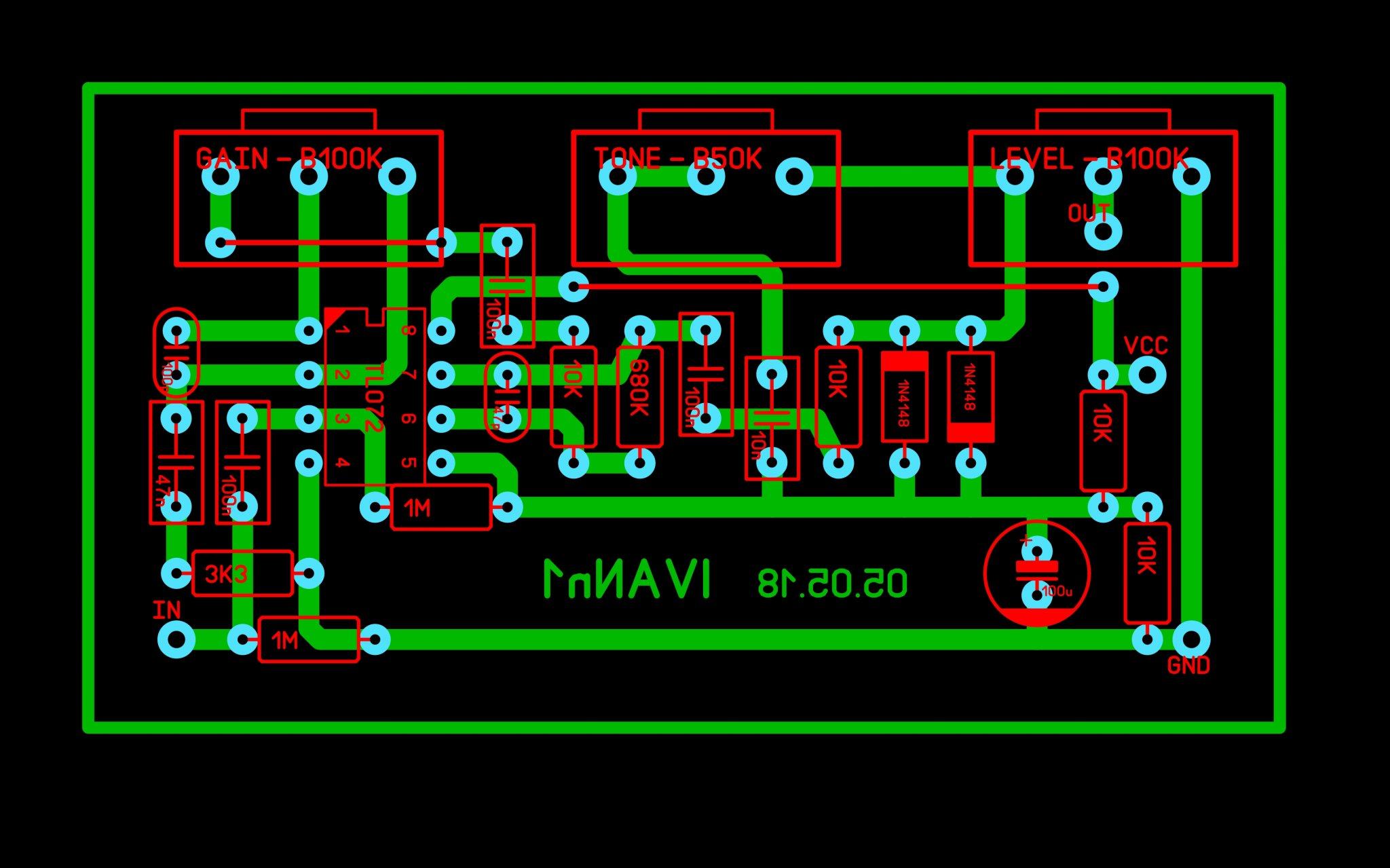
Спаял всё по схеме
По какой? В этой теме в первом посте схема с транзисторами.
что может быть?
Судя по неумелой пайке может быть сопля. Вам надо просмотреть все дорожки.
Мне в одном месте, как минимум, ну явно видна сопля (припой залез на другую дорожку.
Предполагаю что Вы паяете быстро отрывая жало от паяемого участка, не прогревая припой до его округления на дорожке.
Такое округление формируется быстро и при наличии в месте припоя канифоли или флюса. Надо с ним паять и успевать пропаять до того как канифоль или флюс выгорят.
Поверьте дорожки на слияние с другими. Прогрейте их там где сомнительно близко.
Лично я часто делаю очень плотный монтаж и по готовности пайки смотрю в мощных очках и на хорошем свете спайки. Если там сомнительно и вообще малый зазор, я просто прорезаю там канцелярским ножом, для верности. Микрона зазора хватает.
Вот в этих местах всё норм?

Ну и конечно ошибки в монтаже всегда могут быть. Когда настоящее внимание (концентрация) кончается, вместо него приходит иллюзия внимательного монтажа. И потом , порою, трудно преодолеть зацикленность на "Ну я же всё проверил на три раза!!! Ну не мог я ошибиться!".
Это ложная позиция :-)
Например, как можно поступить? Измором)) Смотрите на плату и сколько элементов там на базе? Смотрите - 4 вместе с базой (или вторым выводом микросхемы) (ну и желательно типы элементов) потом смотрите на схему и сверяете, там тоже 4? И вот так, противно, но упорно проверяете на предмет ошибок.
Кстати, такие мамы-джеки тоже надо проверять. Я сталкивался с вариантом, что внутри как-то замкнулись оба канала. Но в Вашем случае наверное дело в монтаже платы.