Автор Тема: Так ли хорош Friedman BE-50 ?  (Прочитано 11640 раз)

0 Пользователей и 1 Гость просматривают эту тему.

Оффлайн Aliot Автор темы

  • Частый посетитель
  • **
  • Сообщений: 156
  • Вокруг тебя происходит то, что ты позволил
Re: Так ли хорош Friedman BE-50 ?
« Ответ #15 : Октября 20, 2019, 20:24:26 »
 
У подстроечников нет характеристик -  всегда В

Один вопрос отпадает, спасибо
 

Оффлайн alkuz

  • Ветеран форума
  • ******
  • Сообщений: 4481
  • Зарегистрированный
    • http://
Re: Так ли хорош Friedman BE-50 ?
« Ответ #16 : Октября 20, 2019, 20:28:44 »
Один вопрос отпадает, спасибо
 

Чо-то кажется мне, что отпадает не вопрос, а вся тема. Ну, просто в силу уровня подготовленности  ;)

Оффлайн AZG

  • Живу на форуме
  • *******
  • Сообщений: 95534
  • Санкт-Петербург
    • AZG CUSTOM
Re: Так ли хорош Friedman BE-50 ?
« Ответ #17 : Октября 20, 2019, 20:40:57 »
Aliot, Анодные напряжения в топку. Там и так все понятно. Никто в здравом уме не подгоняет эти напряжения 1:1 к образцу, ибо это физически невозможно. Сеть гуляет, все анодные съезжают. Там +/- 10 вольт ни о чем. Да и просто лампы другие поставили, тоже все разъехалось. Хватает понимания, что на анодах выходных ламп чаще всего 480-490В. Далее высчитывайте по потреблению.

Точки - там и так все ясно куда что подключается.

alkuz, Бывают подстроечники и не линейные, но это крайне редко и под заказ. В данном случае да, линейные.

И на счет эквалайзера - я про что сразу и написал, что версия аппарата поменялось, переделали. Не вижу в этом проблем. У Фридмана нестандартного мало, в основном распределение усиления по каскадам, гейн после второго и догрузка КП. Остальное по шаблону.
« Последнее редактирование: Октября 20, 2019, 20:42:48 от AZG »

Оффлайн Владислав Утюмов

  • Завсегдатай
  • ***
  • Сообщений: 410
  • И со свечкой искали они, и с умом...
Re: Так ли хорош Friedman BE-50 ?
« Ответ #18 : Октября 20, 2019, 20:46:16 »
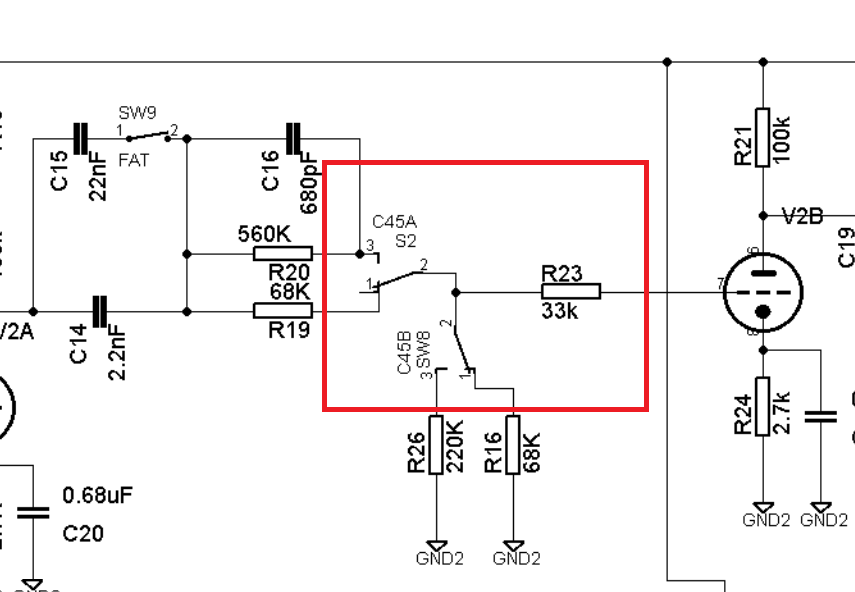
точки на соединениях не везде проставлены

Ага, особенно тут радует


Не смогли определиться, ставить точки или нет. Госта нет на них  >:(


... и добавил:

За одно не расскажете, это что за шайтан?

« Последнее редактирование: Октября 20, 2019, 20:48:48 от Владислав Утюмов »

Оффлайн alkuz

  • Ветеран форума
  • ******
  • Сообщений: 4481
  • Зарегистрированный
    • http://
Re: Так ли хорош Friedman BE-50 ?
« Ответ #19 : Октября 20, 2019, 20:51:56 »
Владислав Утюмов, сатуратор это - диодный (ну почти) ограничитель, как в боссовской педальке за 3 рубля

Оффлайн AZG

  • Живу на форуме
  • *******
  • Сообщений: 95534
  • Санкт-Петербург
    • AZG CUSTOM
Re: Так ли хорош Friedman BE-50 ?
« Ответ #20 : Октября 20, 2019, 21:00:54 »
Владислав Утюмов, Дурной режим, которым мало кто пользуется из тех, кого знаю. Можно послушать ан примерах как звук становится зудяще-транзисторным. Хотя кому-то нравится, кому гейна мало.

А что там в фильтре это? Что непонятного? ???

Оффлайн alkuz

  • Ветеран форума
  • ******
  • Сообщений: 4481
  • Зарегистрированный
    • http://
Re: Так ли хорош Friedman BE-50 ?
« Ответ #21 : Октября 20, 2019, 21:03:36 »
...А что там в фильтре это? Что непонятного? ???
точки там не нарисовано  ;) неаккуратненько как-то выглядит...  :D

... и добавил:

...Дурной режим, которым мало кто пользуется из тех, кого знаю.
У него там половина режимов не юзабельна по факту. Так, лепит для галочки... 
« Последнее редактирование: Октября 20, 2019, 21:05:32 от alkuz »

Оффлайн AZG

  • Живу на форуме
  • *******
  • Сообщений: 95534
  • Санкт-Петербург
    • AZG CUSTOM
Re: Так ли хорош Friedman BE-50 ?
« Ответ #22 : Октября 20, 2019, 21:53:02 »
точки там не нарисовано  ;) неаккуратненько как-то выглядит...  :D

Трагедия, ТРАГЕДИЯ!!!

Цитировать
У него там половина режимов не юзабельна по факту. Так, лепит для галочки... 

Все там рабочее, кроме Сатурации.

Оффлайн Владислав Утюмов

  • Завсегдатай
  • ***
  • Сообщений: 410
  • И со свечкой искали они, и с умом...
Re: Так ли хорош Friedman BE-50 ?
« Ответ #23 : Октября 21, 2019, 05:44:16 »
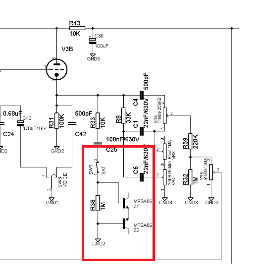
В обзоре еще были интригующие крутилки "Response" и "Thump", рядом с презенсом. Что-то я их не нашел на этой схеме.

И вот эта переключалка.

Понятно, что она два разных брайта переключает. А как она на морде аппарата называется?

... и добавил:

А еще, правильно я понимаю что первый каскад подрезает верх чтобы имитировать тюбскример?


После второго каскада брайт поднимает верх и середину в сравнении с низом, и получается характерный "горб". Как то так?
« Последнее редактирование: Октября 21, 2019, 05:51:02 от Владислав Утюмов »

Оффлайн alkuz

  • Ветеран форума
  • ******
  • Сообщений: 4481
  • Зарегистрированный
    • http://
Re: Так ли хорош Friedman BE-50 ?
« Ответ #24 : Октября 21, 2019, 06:31:07 »
Владислав Утюмов, эта переключалка на морде так и называется - C45  ;) типа имитация звучания jtm45
А «интригующие крутилки», это элементы цепи оос и именно по этому живут рядом с презенсом. На схеме НВЕ100 их нет по тому, что они появились только в ВЕ50Delux

« Последнее редактирование: Октября 21, 2019, 06:46:58 от alkuz »

Оффлайн AZG

  • Живу на форуме
  • *******
  • Сообщений: 95534
  • Санкт-Петербург
    • AZG CUSTOM
Re: Так ли хорош Friedman BE-50 ?
« Ответ #25 : Октября 21, 2019, 07:16:44 »
Владислав Утюмов, Нет там "скримера". Но есть типовой подрез низа и брайт. Конлер на анодном резисторе по сути просто дает устойчивость каскаду. Если там сильно резать верх, чистый будет убогий.


Оффлайн Владислав Утюмов

  • Завсегдатай
  • ***
  • Сообщений: 410
  • И со свечкой искали они, и с умом...
Re: Так ли хорош Friedman BE-50 ?
« Ответ #26 : Октября 21, 2019, 08:32:01 »
До чего же полезно на форуме глупые вопросы задавать ;).
А вообще существуют популярные ламповые схемы, имитирующие скример? Или типового подреза низа и брайта хватает чтобы подсушить звук, и сделать характерное лязгание по приглушенным струнам?

Оффлайн AZG

  • Живу на форуме
  • *******
  • Сообщений: 95534
  • Санкт-Петербург
    • AZG CUSTOM
Re: Так ли хорош Friedman BE-50 ?
« Ответ #27 : Октября 21, 2019, 09:02:51 »
Владислав Утюмов, Гугли схему Мюллер Классик. Там есть бустер - ламповый вариант Скримера.  В чистом виде притом.

В случае каскада Буста, там немного все по другому. Он ровнее работает, чем типовой скример. Нет такого горба на СЧ. Подрез низа присутствует.

Оффлайн Владислав Утюмов

  • Завсегдатай
  • ***
  • Сообщений: 410
  • И со свечкой искали они, и с умом...
Re: Так ли хорош Friedman BE-50 ?
« Ответ #28 : Октября 21, 2019, 09:37:10 »
Владислав Утюмов, Гугли схему Мюллер Классик. Там есть бустер - ламповый вариант Скримера.  В чистом виде притом.

Гугл по запросу Muller classic какие-то часы выдает. Это вообще что - педаль или усилитель?

В случае каскада Буста, там немного все по другому. Он ровнее работает, чем типовой скример. Нет такого горба на СЧ. Подрез низа присутствует.
Это про первый каскад во Фридмане?


Оффлайн Dying Fetus

  • Moderator
  • *****
  • Сообщений: 10308
  • DIYng Fetus
    • http://cathar.ru
Re: Так ли хорош Friedman BE-50 ?
« Ответ #29 : Октября 21, 2019, 09:42:10 »