Автор Тема: Так ли хорош Friedman BE-50 ?  (Прочитано 11641 раз)

0 Пользователей и 1 Гость просматривают эту тему.

Оффлайн halvalife

  • Опытный
  • ****
  • Сообщений: 890
Re: Так ли хорош Friedman BE-50 ?
« Ответ #75 : Февраля 12, 2021, 21:09:20 »
А зачем сериатон? Есть проверенная и обкатанная схема с правками. Даже больше скажу, есть и платы для не делюкс 50/100. Только если собирать по этой схеме, надо транс с обмоткой на 15в - накал и реле питаются постоянкой, если 12в, то под нагрузкой после стаба меньше 10в
А где они лежат? Просто у меня есть тестолит, как раз пойдет под сериатоновский лайот. Единственное, 50 вт мне не нужно, думаю делать ват на 15 (понятно, что это уже не фридмен будет, но все же - мне нужна двохканалка). Кажись еще в сериатоне петля не оключаемая футсвичем.

Оффлайн DGray

  • Эксперт
  • *****
  • Сообщений: 1750
  • Зарегистрированный
    • http://
Re: Так ли хорош Friedman BE-50 ?
« Ответ #76 : Февраля 12, 2021, 21:27:57 »
Я про готовый заводской набор плат, подробности в личку. Петля везде на свитче

... и добавил:

Прекрасно все работает при 6,3 переменкой.
Я же писал под конкретную схему и платы под неё. От переменки гудят 50Гц. Надо делать смещение как в слошке
« Последнее редактирование: Февраля 12, 2021, 21:31:14 от DGray »

Оффлайн Алексей Ф

  • Эксперт
  • *****
  • Сообщений: 2261
  • GuitarPlayer.Ru fan!
Re: Так ли хорош Friedman BE-50 ?
« Ответ #77 : Февраля 13, 2021, 09:15:45 »
Не нужно, достаточно два по 100 ом к земле.  И накал 6,3-6,4, все будет огонь.

... и добавил:

Только лейку внимательно собрать, с упором на правильную органищацию земли.

Оффлайн DGray

  • Эксперт
  • *****
  • Сообщений: 1750
  • Зарегистрированный
    • http://
Re: Так ли хорош Friedman BE-50 ?
« Ответ #78 : Февраля 13, 2021, 10:24:31 »
Не нужно, достаточно два по 100 ом к земле.  И накал 6,3-6,4, все будет огонь.

... и добавил:

Только лейку внимательно собрать, с упором на правильную органищацию земли.
Ты делал? Я проверял и переменкой и постоянкой. И через постоянные и переменные резисторы крутил. Только смещение помогает, но это колхоз у меня получался. Домотал до 15В и постоянкой все заработало идеально

Оффлайн alkuz

  • Ветеран форума
  • ******
  • Сообщений: 4481
  • Зарегистрированный
    • http://
Re: Так ли хорош Friedman BE-50 ?
« Ответ #79 : Февраля 13, 2021, 10:51:54 »
Ты делал? Я проверял и переменкой и постоянкой. И через постоянные и переменные резисторы крутил. Только смещение помогает, но это колхоз у меня получался. Домотал до 15В и постоянкой все заработало идеально
У Алексея не колхоз, у него оригинал  :pozor:

Оффлайн DGray

  • Эксперт
  • *****
  • Сообщений: 1750
  • Зарегистрированный
    • http://
Re: Так ли хорош Friedman BE-50 ?
« Ответ #80 : Февраля 13, 2021, 11:33:18 »
Ты читать умеешь? Я сказал что такое решение питать переменкой и делать смещение (в противном случае гудит) в моем случае это колхоз, так как красиво уже не получится

Оффлайн alkuz

  • Ветеран форума
  • ******
  • Сообщений: 4481
  • Зарегистрированный
    • http://
Re: Так ли хорош Friedman BE-50 ?
« Ответ #81 : Февраля 13, 2021, 11:46:36 »
Ты читать умеешь? Я сказал что такое решение питать переменкой и делать смещение (в противном случае гудит) в моем случае это колхоз, так как красиво уже не получится
Я читать умею. А ты? Тебе написали, что при нормальной разводке, в частности топологии земли, все нормально работает и с переменкой. Вывод подсказать, или сам догадаешься, что разводка у тебя кривая?  :)

Оффлайн DGray

  • Эксперт
  • *****
  • Сообщений: 1750
  • Зарегистрированный
    • http://
Re: Так ли хорош Friedman BE-50 ?
« Ответ #82 : Февраля 13, 2021, 11:53:21 »
Кривая или нет мне пофиг. Есть платы готовые которые уже собраны, свою проблему я решил по-своему, переделывать смысла нет. Кстати, на всех схемах включая сериатон питание постоянкой. Если у человека оригинал, то интересно бы взглянуть на кишочки

Оффлайн fewa-watraco

  • Ветеран форума
  • ******
  • Сообщений: 3861
  • fewtubefx
Re: Так ли хорош Friedman BE-50 ?
« Ответ #83 : Февраля 13, 2021, 12:20:53 »
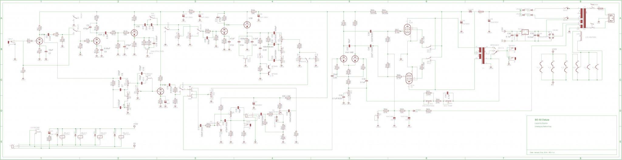
BE50 Delux взято на sloclone (kdmay), также сделал плагин на основе этой схемы, называется lux-amp













« Последнее редактирование: Февраля 13, 2021, 13:55:18 от fewa-watraco »

Оффлайн DGray

  • Эксперт
  • *****
  • Сообщений: 1750
  • Зарегистрированный
    • http://
Re: Так ли хорош Friedman BE-50 ?
« Ответ #84 : Февраля 13, 2021, 14:46:24 »
fewa-watraco, ну вот такого колхоза и не хотелось (навешивать гирлядны) на такую красоту




Оффлайн fewa-watraco

  • Ветеран форума
  • ******
  • Сообщений: 3861
  • fewtubefx
Re: Так ли хорош Friedman BE-50 ?
« Ответ #85 : Февраля 13, 2021, 15:59:48 »
так это же оригинальный делюкс, вроде

Оффлайн DGray

  • Эксперт
  • *****
  • Сообщений: 1750
  • Зарегистрированный
    • http://
Re: Так ли хорош Friedman BE-50 ?
« Ответ #86 : Февраля 13, 2021, 16:33:24 »
так это же оригинальный делюкс, вроде
Это мой кастом. DIY вариант для сборки

Оффлайн fewa-watraco

  • Ветеран форума
  • ******
  • Сообщений: 3861
  • fewtubefx
Re: Так ли хорош Friedman BE-50 ?
« Ответ #87 : Февраля 13, 2021, 17:04:00 »
да я не про твой усилитель, а про слоклоновский

Оффлайн DGray

  • Эксперт
  • *****
  • Сообщений: 1750
  • Зарегистрированный
    • http://
Re: Так ли хорош Friedman BE-50 ?
« Ответ #88 : Февраля 13, 2021, 18:05:32 »
да я не про твой усилитель, а про слоклоновский
Аа, ну да. Вроде оригинал и есть. Видимо экспериментальный образец, много навеса

Оффлайн Алексей Ф

  • Эксперт
  • *****
  • Сообщений: 2261
  • GuitarPlayer.Ru fan!
Re: Так ли хорош Friedman BE-50 ?
« Ответ #89 : Февраля 13, 2021, 20:38:03 »
Ты читать умеешь? Я сказал что такое решение питать переменкой и делать смещение (в противном случае гудит) в моем случае это колхоз, так как красиво уже не получится
Давай без наездов. У человека опыт и практика куда гораздей нескольких твоих удачных (относительно) проектов. А то получается именно что "некрасиво", тебе совет дают, скажи спасибо.

Есть определенная разница в звуке при питании накала переменкой и постоянкой. Сам я не особо её слышу, но музыканты отмечают другую "картинку", с переменным накалом нравится больше. И, да, это требует небольших затрат при проектировании, но все возможно, даже с чужими лейками. В твоих фото (позволю себе риск дать ещё один совет) слишком много лапши. Веди провода ниже, прижимая к шасси, следи за пересечением сеточных и анодных, делай их как можно короче.

Оригиналов у меня нет, но в ремонт и на обслуживание приходят время от времени. Разумеется я снимаю их полностью, как и все бутиковые приборы. И разумеется не могу их выложить, по понятным причинам. Могу только сказать что собирать точную копию однозначно не стоит, это не ХАД, хватает ляпов.