Автор Тема: Тёплый, ламповый, домашний.  (Прочитано 642274 раз)

0 Пользователей и 2 Гостей просматривают эту тему.

Оффлайн Андрей Барыга

  • Завсегдатай
  • ***
  • Сообщений: 335
  • Если у меня чего-то нет, то оно вам и не нужно.
Re: Тёплый, ламповый, домашний.
« Ответ #3195 : Декабря 17, 2019, 03:29:40 »
AZG, Думал, всю петлю отключать с заземлением сэнда. С последовательной все понятно, а вот с параллельной как лучше поступить, не знаю.

Оффлайн AZG

  • Живу на форуме
  • *******
  • Сообщений: 95519
  • Санкт-Петербург
    • AZG CUSTOM
Re: Тёплый, ламповый, домашний.
« Ответ #3196 : Декабря 17, 2019, 05:52:49 »
Андрей Барыга, На предмет что и как отключать я выкладки делал. Не вижу никакого смысла отключать всю петлю. А локально просто на гнездах.

Оффлайн Андрей Барыга

  • Завсегдатай
  • ***
  • Сообщений: 335
  • Если у меня чего-то нет, то оно вам и не нужно.
Re: Тёплый, ламповый, домашний.
« Ответ #3197 : Декабря 17, 2019, 08:04:34 »
Спасибо огромное, вроде разобрался: так уровень должен почти одинаковым быть, единственное - еще 2 реле добавляется))


Оффлайн Kulibinbig Автор темы

  • Эксперт
  • *****
  • Сообщений: 1279
  • Эх, играть бы научиться...
Re: Тёплый, ламповый, домашний.
« Ответ #3198 : Декабря 17, 2019, 11:02:35 »
Спасибо огромное, вроде разобрался: так уровень должен почти одинаковым быть, единственное - еще 2 реле добавляется))

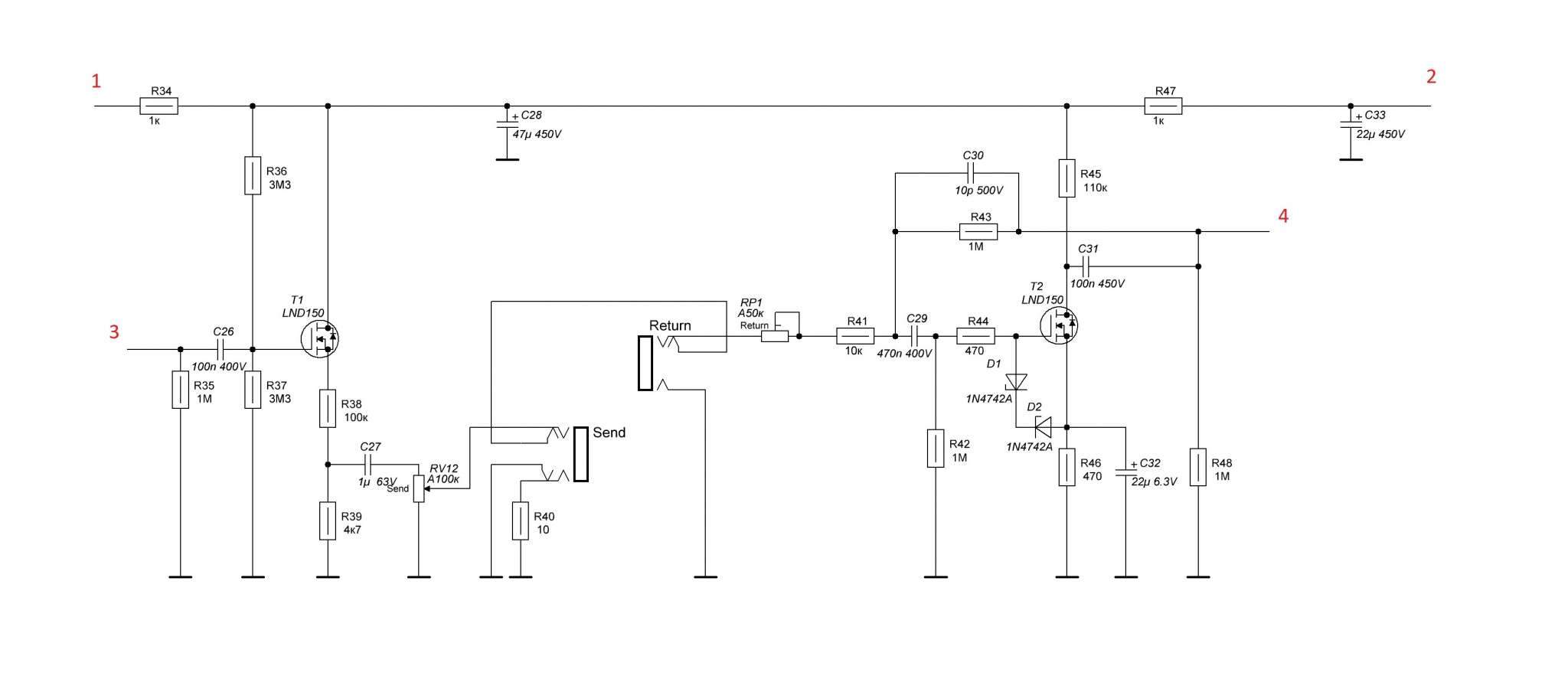
Вообще странный вариант петли на ЛНД.

... и добавил:

« Последнее редактирование: Декабря 17, 2019, 11:04:31 от Kulibinbig »

Оффлайн Андрей Барыга

  • Завсегдатай
  • ***
  • Сообщений: 335
  • Если у меня чего-то нет, то оно вам и не нужно.
Re: Тёплый, ламповый, домашний.
« Ответ #3199 : Декабря 17, 2019, 11:07:00 »
Kulibinbig, Алексей, а чем странный? Буфер вроде стандартный, параллельная петля с регулировкой подмеса, выходной усилитель тоже вроде несколько одинаковых видел и просто содрал схему 1 в 1....

Оффлайн Tander

  • Ветеран форума
  • ******
  • Сообщений: 3732
    • Efremoff
Re: Тёплый, ламповый, домашний.
« Ответ #3200 : Декабря 17, 2019, 12:39:45 »
а не смущает, что c выхода второго каскада приходит в противофазе сигнал на вход этого же каскада? В оригинальной схеме там 1М + 10пФ - т.е. обратная связь ослабляет усиление, а маленький конденсатор снижает усиление выше слышимого диапазона, чтобы снизить возможный возбуд... А на схеме Андрея - там 100нф - т.е. будет ослаблятся большая часть воспроизводимого диапазона почти в 0...

Плюс в усилительном каскаде отсутсвуют стабилитроны, для "плавного" ограничения.
« Последнее редактирование: Декабря 17, 2019, 12:51:21 от Tander »

Оффлайн AZG

  • Живу на форуме
  • *******
  • Сообщений: 95519
  • Санкт-Петербург
    • AZG CUSTOM
Re: Тёплый, ламповый, домашний.
« Ответ #3201 : Декабря 17, 2019, 21:59:52 »
Андрей Барыга, Повторюсь - просто отключаем гнезда. Тогда не будет никаких скачков. Все остальное трогать не надо.

И да, схема реально странная. Зачем изобретать то, что уже разработали и успешно применяют?

Оффлайн Андрей Барыга

  • Завсегдатай
  • ***
  • Сообщений: 335
  • Если у меня чего-то нет, то оно вам и не нужно.
Re: Тёплый, ламповый, домашний.
« Ответ #3202 : Декабря 18, 2019, 04:27:50 »
Tander, Номинал конденсатора при копировании просто забыл поправить. Стабилитроны воткну, почему-то решил, что можно без них.

Оффлайн Сергей Копылов

  • Новичок
  • *
  • Сообщений: 4
  • GuitarPlayer.Ru fan!
Re: Тёплый, ламповый, домашний.
« Ответ #3203 : Декабря 18, 2019, 18:06:09 »
Доброго времени суток. Разбирал сарай, нашёл небольшой мешочек радиоламп. Среди них была одна 6н23п-ев. Можно такую в хаос зеро воткнуть? Если да, то мне видимо сказочно повезло, глянул ща цены на эти лампы  :hmmm:
« Последнее редактирование: Декабря 18, 2019, 18:09:16 от Сергей Копылов »

Оффлайн foxbat

  • Меценат
  • *****
  • Сообщений: 2976
  • Люблю запах прогретой лампы! И горелого керосина!
Re: Тёплый, ламповый, домашний.
« Ответ #3204 : Декабря 18, 2019, 18:16:28 »
Если живая то можно.

Оффлайн Сергей Копылов

  • Новичок
  • *
  • Сообщений: 4
  • GuitarPlayer.Ru fan!
Re: Тёплый, ламповый, домашний.
« Ответ #3205 : Декабря 19, 2019, 13:27:01 »
Отлично, будем пробовать

Оффлайн Денис Самсонов

  • Новичок
  • *
  • Сообщений: 10
  • GuitarPlayer.Ru fan!
Re: Тёплый, ламповый, домашний.
« Ответ #3206 : Декабря 24, 2019, 18:09:28 »
Добрый день. Подскажите пожалуйста. Собираю chaos zrro как в 1 посту....  собрался выставлять 15 милливлльт как в инструкции, при включении питания накал на лампах есть.... при включении анодки лампа 6н23п насинает светится как лампа ильича. Стало страшно выключил... в какую сторону смотреть...

Оффлайн Medvedeff8

  • Ветеран форума
  • ******
  • Сообщений: 3026
  • Слабоумие и отвага!
Re: Тёплый, ламповый, домашний.
« Ответ #3207 : Декабря 24, 2019, 18:18:45 »
Сначала убедись, что на сетках выходной лампы (выводы 2 и 7) присутствует максимальное отрицательное напряжение. Далее включаешь анодку, и выставляешь ток покоя. При этом нагрузка (динамик, лучше какой-нибудь, какой не жалко), должна быть подключена к выходу усилителя, а ручки гейна и громкости убраны в ноль.

Оффлайн Денис Самсонов

  • Новичок
  • *
  • Сообщений: 10
  • GuitarPlayer.Ru fan!
Re: Тёплый, ламповый, домашний.
« Ответ #3208 : Декабря 24, 2019, 18:22:44 »
Medvedeff8,  ток покоя я так понял подстроечником  и выставится когда я 15 милливольт настрою,

Оффлайн Medvedeff8

  • Ветеран форума
  • ******
  • Сообщений: 3026
  • Слабоумие и отвага!
Re: Тёплый, ламповый, домашний.
« Ответ #3209 : Декабря 24, 2019, 19:24:00 »
Да. Подстроечником регулируешь отрицательное  напряжение смещения, которое задаёт ток покоя выходной лампы. Чем выше отрицательное напряжение, тем сильнее заперта лампа. У тебя, очевидно, лампа слишком открыта, вот и светится.

... и добавил:

Или светится именно накал?  :o