Автор Тема: Ультралинейное включение выходных ламп в гитарных усилителях.  (Прочитано 10442 раз)

0 Пользователей и 1 Гость просматривают эту тему.

Оффлайн kynep

  • Ветеран форума
  • ******
  • Сообщений: 6828
  • Руби МиТоЛ!!!
Мяталист, а он вообще нужен для преампа?  :hmmm: При наличии УЛ включения... вряд ли...

Оффлайн EaNot

  • Завсегдатай
  • ***
  • Сообщений: 485
  • Ragtime Amplification
Ниуж собрались одни теоретики? СФ Фендеров с УЛ - навалом, даже у нас. А в стольных градах - должно быть и еще больше. Ну а купить на Помойке какой-нибудь СФ Бассмен-70 в качестве "кошечки для опытов" - вопрос копеечный. Поздний 135-ваттный Твин Реверб будет подороже, но их - тоже как грязи, и тоже препарировать не жалко. Хочется покромсать более дешевую "сотку" - есть Бассмен-135: те же моточные, что и в 135-ваттном Твине Ревербе, в копеечку. Ламп преда поменьше))). И гордое имя попроще). Зато и цена в 3 раза ниже.

В общем, я работал со всеми выше указанными: СФ Бассмен-70, СФ Бассмен-135 и СФ Твин Реверб выходной мощностью 135Вт. Первый я покупал для полной переделки и продажи. Второй привозили для реставрации. Третий - покупал мой приятель и заказывал мне его Блэкфейсинг.

У Бассмена-70 выходник "халтурный": это простой транс, у которого сделаны отводы почти от балды - что-то около 30%. И мощностью он вовсе не под 70Вт: пакет и габариты катушки - ровно такие, как в "простых" АБ165. Да и не выдает он полноценных 70Вт. Едва-едва 60. Выходник Бассмена\Твина-135 - это "настоящий" транс для УЛ, для реальных 135Вт мощности и для расширенных НЧ.

Все эти аппараты получили от меня Блэкфейсинг в АБ763, сколь это возможно. Бассмен-70 далее был переделан в совсем другой амп, не Фендер. Во всех на начальном этапе я оставлял стоковое УЛ включение и соответствующий режим. Поскольку БФ - это в первую очередь не стерильный плоский клин, а клин-кранч аз из плюс офигенная платформа для грелок, то режим перегруза слушался как основной. Ни один амп не прозвучал достойно в сколь-нибудь серьезном подгрузе. Даже небольшой брэйкап был неприятным. С Б-70 все решилось просто: выходной каскад и выходной транс я включил стандартным тетродным образом и настроил под это режим. В Б-135 я поставил выходник от Супер-Бассмена (это тоже дешевый Силверфейсный Бассмен, но со стандартным, не УЛ, выходом). Потому как тупое отключение УЛ и подстройка не очень вылечили ситуацию: выходник всеже очень специфичный. В Т-135 я выходник перемотал. И посмотрел на его "конструкцию". Это просто жопа позднего CBS во всей красе: вся первичка с отводами (причем немного несимметричная), далее вся вторичка с отводом от СТ. Всё)))). Ну и звучит оно соответственно...Не, ну в примитивном клине, плоском, колком, но бухающем по НЧ и громком, оно еще ничего. Но как только хочешь чуть побогаче звук - все, до свиданья, Уася...

Я понимаю, что Фендеры и модерн-хай-супер-дрюпер-гейн - это разные миры (точнее, есть мир Фендеров и есть детская площадка хай-гейнов))))))). Я понимаю, что преды Фендера и их кранч - это тоже отдельная песня. Поэтому мой пост - лишь описание личного опыта и намек на то, что УЛ выходной транс для модернового звука должен разрабатываться ой как специально. И врятли устроит имеющаяся в свободной продаже "ходовка".

Оффлайн Crypt Автор темы

  • Ветеран форума
  • ******
  • Сообщений: 3383
  • Technician
    • MEGATHERION
Так а на преамп разве не нужно? Конечно можно заменить резистором но это же не айс.

Опять досужие измышления.

Ультралинейка в принципе чувствительна к фильтрации анодного. Допустим с 2200 мкФ (на 50 Вт) все будет отлично, а вот с 220 устроит ли, это вопрос. Естественно, никаких 2200 не будет, а цена вопроса в еще одной переключалке и эксклюзивной задней панели одного из следующих аппаратов.

... и добавил:

EaNot, вечером перечитаю, букв много, с ходу смысл можно упустить  ;D
« Последнее редактирование: Сентября 12, 2013, 11:48:36 от Crypt »

Оффлайн Lesath

  • Эксперт
  • *****
  • Сообщений: 1271
Ах вот оно что... хе-хе-хе... на комплектухе экономим. Не ну тоже вариант конечно.  ;D

EaNot, ведь правильно намекает - но это уже видно для тех кто будет изначально ориентироваться на UL, а не просто еще один переключатель на корпус приделать.

Оффлайн EaNot

  • Завсегдатай
  • ***
  • Сообщений: 485
  • Ragtime Amplification
EaNot, вечером перечитаю, букв много, с ходу смысл можно упустить  ;D
Не надо))). В кратце - всего 2 мысли:
1) все СФ УЛ Фендеры, что через меня прошли, по мнению многих лабухов абсолютно не пригодны для перегрузов. Даже с учетом блэкфейсинга.
2) если уж заниматься, то для модерна требуется разработка и опытная обкатка специальной модельки УЛ транса. Имеющиеся в продаже врятли удовлетворят звуком. Тупое переключилово с тетрода в УЛ и наоборот - бессмыслица.

Оффлайн Crypt Автор темы

  • Ветеран форума
  • ******
  • Сообщений: 3383
  • Technician
    • MEGATHERION
1) все СФ УЛ Фендеры, что через меня прошли, по мнению многих лабухов абсолютно не пригодны для перегрузов. Даже с учетом блэкфейсинга.


Я как бы и не спорю, но... Вообще многим СФ никакой "блэкфейсинг" не поможет. Тем что более СФ УЛ вообще сомнительные вещи. И что из этого?

2) если уж заниматься, то для модерна требуется разработка и опытная обкатка специальной модельки УЛ транса.


Как и тетродного, много тумана по этому поводу напускают, а на поверку -- слишком громко сказано.

Имеющиеся в продаже врятли удовлетворят звуком.

Что именно из имеющегося в продаже имеется в виду? И на основании чего делается предположение?

Тупое переключилово с тетрода в УЛ и наоборот - бессмыслица.

Вот как раз тупое переключение тетрода в псевдотриод, несмотря на тиражируемость, и есть бессмыслица. А с UL это не очевидно.

Оффлайн EaNot

  • Завсегдатай
  • ***
  • Сообщений: 485
  • Ragtime Amplification
Я как бы и не спорю, но... Вообще многим СФ никакой "блэкфейсинг" не поможет. Тем что более СФ УЛ вообще сомнительные вещи. И что из этого?
Эка в одной фразе сколько чуши набросано...Ну, по-порядку:

Вообще многим СФ никакой "блэкфейсинг" не поможет.
Подавляющему большинству Силверов грамотный блэкфейсинг весьма показан: звук "вырастает" очень заметно, при небольших затратах компонентов и труда. Это известно не только из моего скромного опыта, но и во всем "около-фендеровском" мире. Кроме Папуа Нью-Раши конечно, как обычно.

Тем что более СФ УЛ вообще сомнительные вещи.
Вообще - неуместное здесь выражение. Потому что обобщать нечего: больно уж разные есть ампы среди СФ УЛ. Некоторые модели - неудачны, спору нет. А некоторые - в определенных областях - весьма ценимый аппарат. Естественно, что эти области в нашей Раше неведомы большинству. Причина - ограниченность музыкальных взглядов, отсутствие вкуса и опыта. СФ 135-ваттные Твины - одни из первых среди рабочих лошадей у педал-стил-гитаристов (им меняют пару двенашек на одну пятнашку, и лучшего желать не надо), у джазменов (в стилях, близких к классическому джазу или нэшвиллской школе), у блюзменов (в стиле Роберта Крэя и пр.), у клавишников (играющих на Вурлицерах и Родесах). Из них "высекают" всего 25-30Вт, но зато - абсолютного клина. Кстати лично мне этот звук НЕ нравится. Я люблю жирный хруст, а голимый клин мне не интересен. Но тем не менее - считаю, что следует если уж не любить сердцем, то хотябы башкой понимать, зачем создан и как используется этот образец классического звука. Просто чтобы не быть папуасом и не пытаться изобразить модерновую "перду" на хорошем усилке.

И что из этого?
Ровно то, что написано: попытка включить конкретные УЛ трансы и каскады, настроенные под него, в тетрод - бессмыслица.  Равно как и наоборот. Это проверено личными ушами на практике. Можно моим ушам не доверять - во здравие, я не претендую на истину. Покупайте усилки и проверяйте лично. Это недорого и в нонешнее время несложно.

Что именно из имеющегося в продаже имеется в виду? И на основании чего делается предположение?
Это что, не очевидно?)))) В продаже есть риплэйсменты практически всех фендеровских трансов, всех периодов. СФ УЛ в т.ч. Предположение - исключительно на неоднократном личном опыте и отзывах нескольких музыкантов. Я не теоретик.

Вот как раз тупое переключение тетрода в псевдотриод, несмотря на тиражируемость, и есть бессмыслица. А с UL это не очевидно.
Тетрод в триод - да, почти всегда чушь. Кроме мелковатничков разве... А с УЛ - не очевидно только тому, кто на личном опыте не попробовал.

Еще раз, для тех, кто уж совсем в танке: речь о Фендерах, как самых ходовых и известных УЛ-ампах, о попытке загнать их в недикий кранч и доступных выходниках для них.
« Последнее редактирование: Сентября 12, 2013, 22:41:50 от EaNot »

Оффлайн Crypt Автор темы

  • Ветеран форума
  • ******
  • Сообщений: 3383
  • Technician
    • MEGATHERION
Эка в одной фразе сколько чуши набросано...

Рома, полегче. Не забывай что дискутируешь с профи в данной области (а не с дилетантом у которого что-то где-то стабильнее и линейнее), который имеет мнение сильно отличное от твоего. И не говори за "весь мир". Только за себя. Хорошо?

Я в курсе этих чудо-блэкфэйсинг-припарок, но придаю этому меньшее значение. И уж тем более так не лечатся халтурные моточные.
И еще я вообще не фанат Фендера... дело в том что при полном сознании разницы, фактов, мне все равно что чуть лучше или чуть хуже, мне лично это одинаково ненужно. Отремонтировать, заставить звучать -- я как актер искренне играю эту роль. Роль, а не себя.

В продаже есть риплэйсменты практически всех фендеровских трансов, всех периодов. СФ УЛ в т.ч.
...
Еще раз, для тех, кто уж совсем в танке: речь о Фендерах, как самых ходовых и известных УЛ-ампах, о попытке загнать их в недикий кранч и доступных выходниках для них.

Кто про что... Я вообще не рассматриваю как вариант "риплэйсменты практически всех фендеровских", и вообще не о Фендерах.

А с УЛ - не очевидно только тому, кто на личном опыте не попробовал.

Скажем так, в моем контексте предпосылки не очевидны.
Мне что толку если кто-то пробовал 1650-ю серию (в деле собирания схем которые не под это) и фыркал что негитарно? Или просто начитался форумных если бы да кабы и то же самое? Я сготовил то что хотел. Гитарно.
Здесь вот упоминался 431-й транс. Тоже готовился. И не только мной. И утверждать что он годится исключительно под UL, особенно кто этой вещи не имеет -- по меньшей мере поспешно.
Или и об этих вещах будем судить по неудачным (а что ты ждал?) попыткам переключить Фендер UL 135 Вт в тетрод?

Оффлайн Crypt Автор темы

  • Ветеран форума
  • ******
  • Сообщений: 3383
  • Technician
    • MEGATHERION
Не прошло и года. Сейчас имеется (обещанный) усилок с переключением тетрод/ультралинейка. Естественно, ультралинейка реализована не как в 70-е для удешевления.

Теперь по результатам отслушки и отладки.
Ультралинейка дает более скомпрессированный и подзакрытый по верху звук. Верх меньше стреляет. Это на чистом со стратокастером. Где-то такое имеет право на существование и возможно будет к месту.

Грязный канал от ультралинейки практически ничего не преобретает, но при этом и в "непригодное" не скатывается.

Живьем с хорошей гитарой и игроком все слышно. Убиваться "качеством записи" для правильной демонстрации разницы мне не интересно.


Оффлайн Тимон

  • Ветеран форума
  • ******
  • Сообщений: 3556
  • Мохнатый
Crypt, т.е. овчинка выделки не стоит...

Оффлайн Crypt Автор темы

  • Ветеран форума
  • ******
  • Сообщений: 3383
  • Technician
    • MEGATHERION
В общем, да. Плохого ничего, но востребованность здесь сомнительна. Возможно более сдержанный звук будет в ресторане к месту (обычно убирают громкость), в студийной работе... опять таки ума не приложу кто здесь с этим будет возиться.

Оффлайн Виталийй

  • Частый посетитель
  • **
  • Сообщений: 232
  • GuitarPlayer.Ru fan!
Не знаю, собирал комбик на тройках с УЛ включением, всё срослось, клин вообще шикарно звучит  .
« Последнее редактирование: Июля 29, 2014, 07:32:37 от Виталийй »

Оффлайн Мяталист

  • Ветеран форума
  • ******
  • Сообщений: 5743
  • Будь как все. Собирай JCM 800 и SLO 100
Блин, вторые сетки по мимо того что ультралинейные еще и с огромными резисторами, извращенная схема гибридного смещения.
Ссанина короче. Кроме клина на нем ни че звучать и не будет. И то...

Оффлайн Crypt Автор темы

  • Ветеран форума
  • ******
  • Сообщений: 3383
  • Technician
    • MEGATHERION
Не знаю, собирал комбик на тройках с УЛ включением, всё срослось, клин вообще шикарно звучит

Я описал определенные особенности звука.

Не сомневаюсь что срослось, другое дело когда есть возможность сравнить оперативно и хоть сколь нибудь корректно (с проверенным временем фирменным трансом и без всякой ерунды в катодах), вот тогда и становится на свои места.

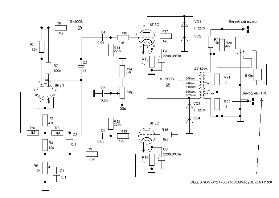
Ну а с севенти80 (надо же выбрать чуть ли не самое какашка) очень "шикарно", конечно.

Да, еще. Линейный выход нерегулируемый с 5В действующего это нормально?
« Последнее редактирование: Июля 27, 2014, 21:59:41 от Crypt »

Оффлайн Тимон

  • Ветеран форума
  • ******
  • Сообщений: 3556
  • Мохнатый
Crypt, а бас пробовал втыкать в этот мощник?