Автор Тема: Valve Caster  (Прочитано 8171 раз)

0 Пользователей и 1 Гость просматривают эту тему.

Оффлайн vorlicheck

  • Новичок
  • *
  • Сообщений: 41
  • GuitarPlayer.Ru fan!
Re: Valve Caster
« Ответ #30 : Мая 03, 2019, 12:53:09 »
Гибрид так гибрид. Посмотрим...получится ли ответить тоне боне достойным решением. :rolleyes: Уважаемые форумчане осмелился предложить вот такую идею гибрида с запросом на хай гейн опять-таки. Применены 2 разные лампы 6н27п по схеме с дин.нагрузкой (при желании перерисовывается в каскод). 6н23п выбран, т.к есть ощущение, что 27п не сработает. Есть идея выбрать 6н9с...
Будет ли такая схема жить? и какое ещё включение операционников (предвар каскад) вы бы могли посоветовать. Если можно с рисунком...




« Последнее редактирование: Мая 03, 2019, 12:55:21 от vorlicheck »

Оффлайн Dying Fetus

  • Moderator
  • *****
  • Сообщений: 10308
  • DIYng Fetus
    • http://cathar.ru
Re: Valve Caster
« Ответ #31 : Мая 03, 2019, 13:24:31 »
прям на 12 вольт вешать стаб для 6ти вольт?
ето сильно

Оффлайн vorlicheck

  • Новичок
  • *
  • Сообщений: 41
  • GuitarPlayer.Ru fan!
Re: Valve Caster
« Ответ #32 : Мая 03, 2019, 13:33:16 »
Это да) конечно кренка будет греться как гренка- но опыт есть- работают годами. Небольшого радиатора вполне себе достаточно. Есть вариант делитель сделать на 5 вт резисторах или вообще отдельную обмотку вторички транса кинуть. Эти детали будут зависеть от рэкового или корпусного исполнения (gainta).

Оффлайн Geezer

  • Живу на форуме
  • *******
  • Сообщений: 12776
  • Atypique
Re: Valve Caster
« Ответ #33 : Мая 03, 2019, 15:26:33 »
Стаб можно посадить на радиатор, а лучше - на корпус. Дополнительный резистор перед ним - тоже правильно. Есть мощные резисторы, рассчитанные на привинчивание к корпусу. Вдвоём, думаю, они справятся.
Наращивая усиление схемы ростом числа каскадов, держитесь в рамках разумного.
Оцените чувствительность схемы по величине входного сигнала, при котором на её выходе начинаются искажения:
(примерные величины)
1 mV = high-gain
10 mV = mid-gain
100 mv и более = low-gain.

Оффлайн Medvedeff8

  • Ветеран форума
  • ******
  • Сообщений: 3026
  • Слабоумие и отвага!
Re: Valve Caster
« Ответ #34 : Мая 04, 2019, 09:04:23 »
А почему бы не включить накалы двух ламп последовательно, и таким образом исключить весь этот огород из кренок, гренок, и делителей? Да, возможен небольшой разброс, и напряжения на накалах могут отличаться, и лампы следует подобрать по накалам в пару, но это куда проще, и позволит сэкономить место в педальке, и немного разгрузит по температуре.

... и добавил:

И еще - на двух баллонах уже можно собрать вплне себе хайгейн, при условии нормального анодного напряжения. Если все же самоцель сделать на низком анодном - то не стоит городить двухэтажные каскады. То, что вы изобразили на схеме - имеет бешенный КУ, но какова будет структура этого перегруза - прогнозировать сложно. Я бы сделал проще. Первый усилительный каскад на JFET, далее межкаскадная цепочка для среза НЧ, потенциометр гейна с брайтовым конденсатором, с возможностью его отключения тумблером, второй и третий каскад на лампе, и четвертый каскад опять же на JFET (по вкусу, либо как усилительный каскад, либо как повторитель), за ним маршаловский ТБ, либо просто пескорез.
« Последнее редактирование: Мая 04, 2019, 09:26:04 от Medvedeff8 »

Оффлайн Tuvalu

  • Опытный
  • ****
  • Сообщений: 592
  • GuitarPlayer.Ru fan!
Re: Valve Caster
« Ответ #35 : Мая 04, 2019, 10:43:44 »
После перврго ОУ смело выбрасывайте 2.2 мкФ, 1 кОм, 22 кОм. Второй 1 кОм можно увеличить до 2 кОм, чтобы сохранить прежний макс. уровень гейна, если это важно. В оригинале эти элементы необходимы, т.к. там реализовано шунтирование каскадов в режиме "off", у вас же этой функции нет, поэтому они и лишние.
И таки да, двухэтажность - нелепая затея. Даже, если бы и было нормальное питание, то всё равно, SRPP тут нафиг не нужен.
В сетке предпоследней лампы 3,3 кОм - слишком мало, зачем это сделано?

Цитировать
Есть идея выбрать 6н9с...
Эта лампа не будет работать при таком низком анодном.

Дополнительный резистор перед ним - тоже правильно. Есть мощные резисторы, рассчитанные на привинчивание к корпусу. Вдвоём, думаю, они справятся.
О, майн гот! Обе лампы потребляют в сумме 0,63 А, падение на стабе - 6 В. Мощность, рассеиваемая микросхемой стаба - 6 В х 0,63 А = 3,78 Вт. Это вообще не проблема для ТО-220, зачем ещё какие-то дополнительные, "привинчивающиеся к корпусу" резисторы, денег некуда девать?
« Последнее редактирование: Мая 05, 2019, 11:22:11 от Tuvalu »

Оффлайн Tander

  • Ветеран форума
  • ******
  • Сообщений: 3732
    • Efremoff
Re: Valve Caster
« Ответ #36 : Мая 04, 2019, 10:52:39 »
6н9с - работает на низком анодном так же, как и 6н2п. Я как-то пред басовый собирал на ней при анодном тоже около 12в. Как-то оно работало - но все это баловство если честно, и практического значения не несет...

Оффлайн vorlicheck

  • Новичок
  • *
  • Сообщений: 41
  • GuitarPlayer.Ru fan!
Re: Valve Caster
« Ответ #37 : Мая 05, 2019, 09:07:14 »
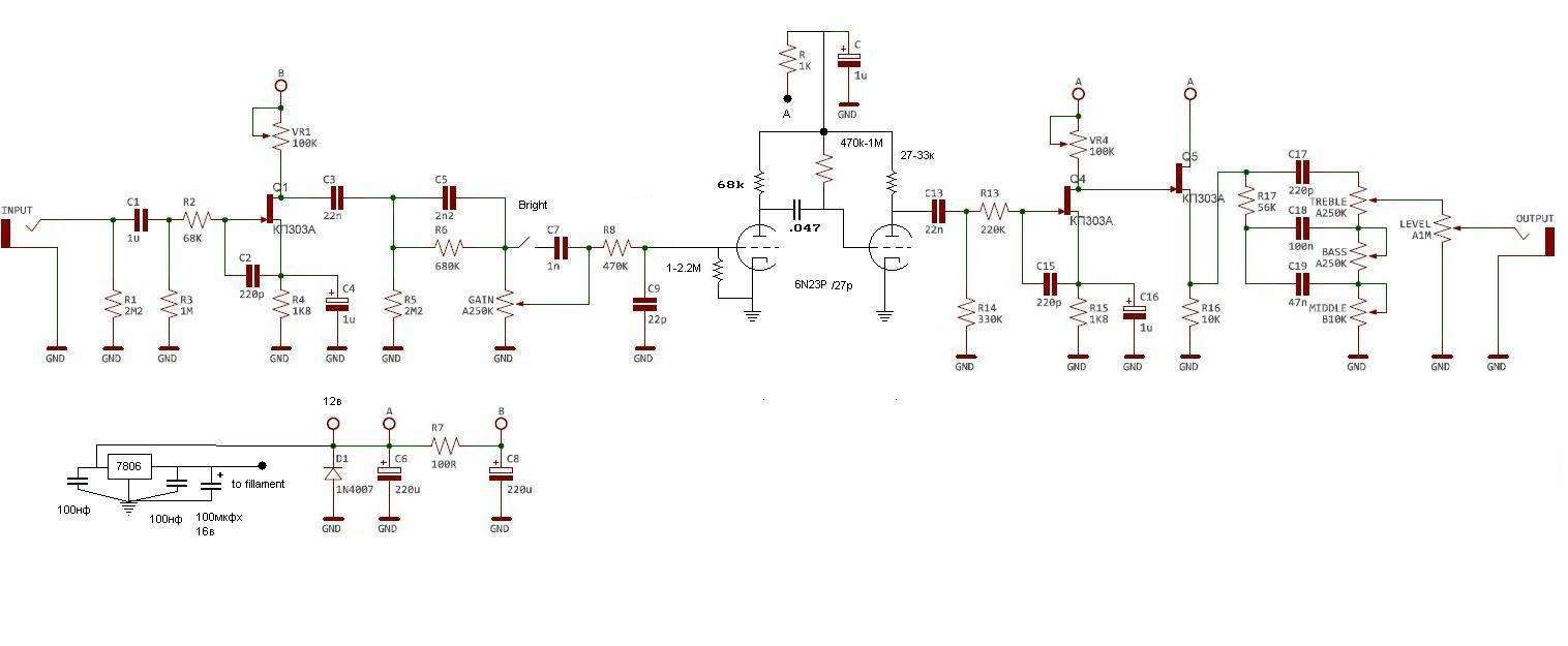
За основу взят преамп Доктор Буги версия Alex G. Вроде бы как все по рекоммендациям Medvedeff 18- но не уверен в номиналах деталей в согласовании каскадов, анодных резисторов баллона, правильно ли сделан брайт? Мне кажется, что 27п в данной схеме будет актуальней... :rolleyes:
« Последнее редактирование: Мая 05, 2019, 11:37:15 от vorlicheck »

Оффлайн Dying Fetus

  • Moderator
  • *****
  • Сообщений: 10308
  • DIYng Fetus
    • http://cathar.ru
Re: Valve Caster
« Ответ #38 : Мая 05, 2019, 09:26:23 »
За основу взят преамп Доктор Буги версия Alex G. Вроде бы как все по рекоммендациям Medvedeff 18- но не уверен в номиналах деталей в согласовании каскадов, анодных резисторов баллона, правильно ли сделан брайт? Мне кажется, что 27п в данной схеме будет актуальней... : rolleyes:


а какой смысл данного девайса?
сделать примочку с нормальным звуком или попытаться куда-то применить лампы, что есть  ???

если первое, то есть куча вариантов проверенных....

Оффлайн akl

  • Живу на форуме
  • *******
  • Сообщений: 8114
  • не шарю ваще
Re: Valve Caster
« Ответ #39 : Мая 05, 2019, 09:48:53 »
если низковольтная ламповая штука делается ради принципа и во имя науки - тогда понятно и похвально. Но если тупо ради экономии на питании - то проще купить маленький торик и запилить любой полноценный пред.
http://diy-tubes.ru/index.php?route=product/product&path=25_72&product_id=553
« Последнее редактирование: Мая 05, 2019, 09:50:27 от akl »

Оффлайн vorlicheck

  • Новичок
  • *
  • Сообщений: 41
  • GuitarPlayer.Ru fan!
Re: Valve Caster
« Ответ #40 : Мая 05, 2019, 10:03:42 »
Уважаемые форумчане данный девайс делается ради принципа и во имя науки так сказать. Гибрид полностью на отечественной рассыпухе и с достойным звуком. Да...-есть и готовые решения- но идея именно новый гибридный пред. Понятно-технология jfet сейчас в топе- но никто не отменял природы лампового звука. Я думаю многие со мной согласятся. Гармоники и даже характер звучания у каждой лампы свои. Как ни крути транзистором его полностью не заменить. Вот собственно и идея максимальной ламполизации в гибриде с jfet в данном случае. Кому-то она конечно покажется абсурдной- но я думаю найдутся и те, кто со мной согласится. В далёком 2012 году (если не изменяет память) имел опыт сборки гибридного sans amp по схеме граффа. Скажу честно: вроде бы на входе просто баллон с низким анодом-но звук совершенно иной нежели просто у sans amp. Иной в лучшую сторону- богаче и приятнее и воспринимается гораздо лучше. Был опыт сборки slo recto, канала шарп, убершала, из транзисторного mt2, JH. И вот сейчас это именно принципиальный преамп, который планируется в корпус g0477. За советы по схеме благодарен заранее.
« Последнее редактирование: Мая 05, 2019, 10:19:08 от vorlicheck »

Оффлайн Tuvalu

  • Опытный
  • ****
  • Сообщений: 592
  • GuitarPlayer.Ru fan!
Re: Valve Caster
« Ответ #41 : Мая 05, 2019, 11:19:52 »
В сетке первой лампы 4,7...10 кОм - это абсурд. Совместно с R8 получается делитель на 50...100! Да, даже без этого R8 всё равно будет большой делитель, т.к. импеданс предыдущего каскади слишком высок. Низкоомное значение в схеме-прототипе - это другое дело, т.к. там ламповый каскад раскачивается ОУ, который такую нагрузку просто "не заметит", а здесь...
В общем, метод слепого комбинирования различных узлов, надёрганных из разных схем, иногда приводит к подобным косякам. Почему вы не хотите просто собрать готовую рабочую схему?
« Последнее редактирование: Мая 05, 2019, 11:25:02 от Tuvalu »

Оффлайн alkuz

  • Ветеран форума
  • ******
  • Сообщений: 4481
  • Зарегистрированный
    • http://
Re: Valve Caster
« Ответ #42 : Мая 05, 2019, 11:23:12 »
Уважаемые форумчане данный девайс делается ради принципа и во имя науки так сказать. Гибрид полностью на отечественной рассыпухе и с достойным звуком. Да...-есть и готовые решения- но идея именно новый гибридный пред. Понятно-технология jfet сейчас в топе- но никто не отменял природы лампового звука. Я думаю многие со мной согласятся. Гармоники и даже характер звучания у каждой лампы свои. Как ни крути транзистором его полностью не заменить. Вот собственно и идея максимальной ламполизации в гибриде с jfet в данном случае. Кому-то она конечно покажется абсурдной- но я думаю найдутся и те, кто со мной согласится. В далёком 2012 году (если не изменяет память) имел опыт сборки гибридного sans amp по схеме граффа. Скажу честно: вроде бы на входе просто баллон с низким анодом-но звук совершенно иной нежели просто у sans amp. Иной в лучшую сторону- богаче и приятнее и воспринимается гораздо лучше. Был опыт сборки slo recto, канала шарп, убершала, из транзисторного mt2, JH. И вот сейчас это именно принципиальный преамп, который планируется в корпус g0477. За советы по схеме благодарен заранее.
Зачем весь этот пафос про науку и красоту ламповых гармоник, если на выходе устройство с лампой в качестве индикатора накала?  :hmmm:

Оффлайн vorlicheck

  • Новичок
  • *
  • Сообщений: 41
  • GuitarPlayer.Ru fan!
Re: Valve Caster
« Ответ #43 : Мая 05, 2019, 11:27:57 »
о пафосе нет речи- меня спросили- я ответил и высказал свое мнение. Если вы со мной не согласны- это ваше мнение.
6н27п- в качестве индикатора накала? ну я прошу прощения...
Tuvalu- изменил номинал резистора утечки в v1a. Cпасибо.
« Последнее редактирование: Мая 05, 2019, 11:39:47 от vorlicheck »

Оффлайн alkuz

  • Ветеран форума
  • ******
  • Сообщений: 4481
  • Зарегистрированный
    • http://
Re: Valve Caster
« Ответ #44 : Мая 05, 2019, 11:32:31 »
о пафосе нет речи- меня спросили- я ответил и высказал свое мнение. Если вы со мной не согласны- это ваше мнение.
6н27п- в качестве индикатора накала? ну я прошу прощения...
У творцов подобных "гибридов" чаще всего не хватает смелости в какой-то момент вставить в панельку перемычку, и продолжить наслаждаться "ламповостью" звучания  ;)