Автор Тема: Valve Caster  (Прочитано 8172 раз)

0 Пользователей и 1 Гость просматривают эту тему.

Оффлайн vorlicheck

  • Новичок
  • *
  • Сообщений: 41
  • GuitarPlayer.Ru fan!
Re: Valve Caster
« Ответ #45 : Мая 05, 2019, 11:40:37 »
Alkuz, спасибо) Я вас понял)

Оффлайн Vitallka

  • Эксперт
  • *****
  • Сообщений: 1175
  • Антиум
Re: Valve Caster
« Ответ #46 : Мая 05, 2019, 14:19:01 »
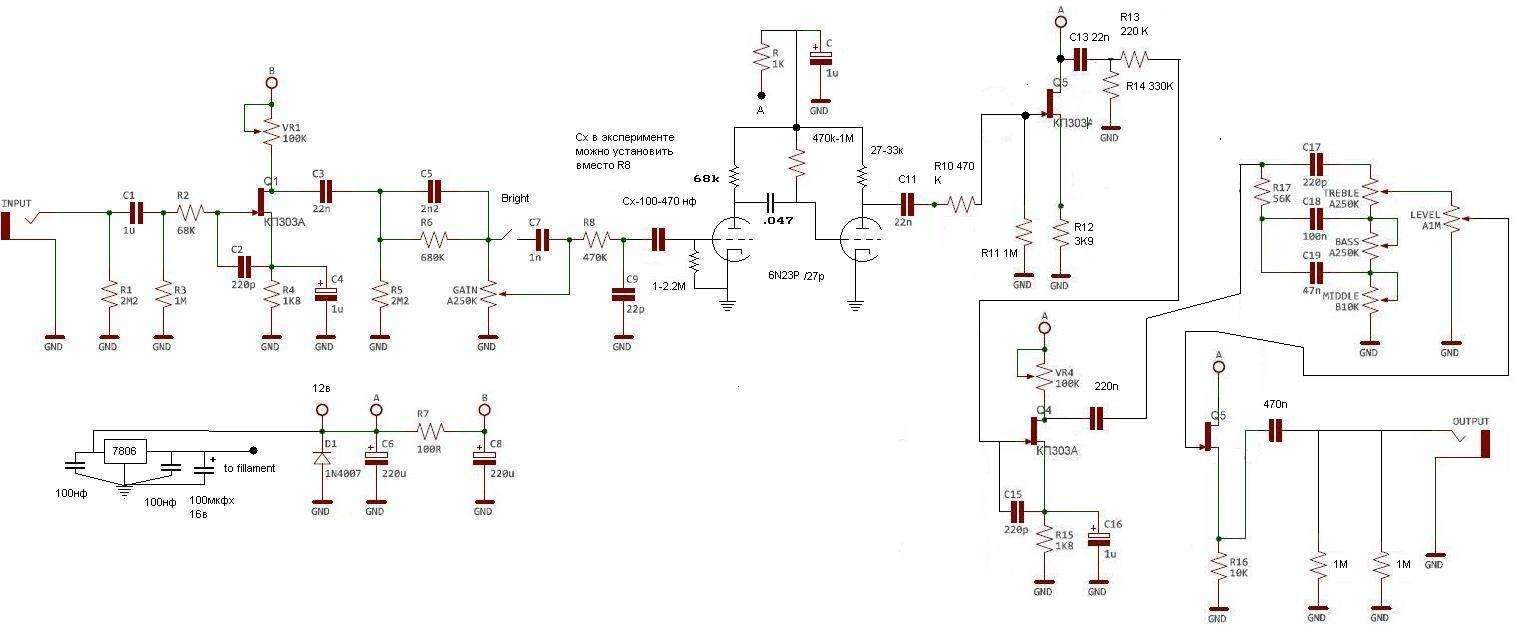
R8 лучше заменить на конденсатор, чтоб не шумел пот гейна из-за сеточных токов. Спез верхов можно сделать по-другому.
Полностью открытый второй триод - искажений много, но динамика, вероятно, никакая.
Темброблок с такими номиналами после истокового повторителя - зачем? Хочется "приятного" завала верхов от втыкания во что-то низкоимпедансного и вовсю ощутить медно-безкислородный кабель из золочением контактов?
Что-то мне кажется, что это продолжение гордого рашн тьюб овердрайв.
« Последнее редактирование: Мая 05, 2019, 14:22:39 от Vitallka »

Оффлайн Medvedeff8

  • Ветеран форума
  • ******
  • Сообщений: 3026
  • Слабоумие и отвага!
Re: Valve Caster
« Ответ #47 : Мая 05, 2019, 20:05:32 »
vorlicheck, рекомендую присмотреться к вот такой схеме: https://guitarplayer.ru/index.php?topic=411846.0
Простая, но отлично звучащая. Там по сути, готовый проект. Ну и главное - с нормальной анодкой, хоть и питается от 9 В блока питания. При сравнении "в лоб" по динамике, запаса гейна и звучанию дала фору всем Боссовским оверам, Крысе, и прочим "каменным" примочкам. Причем примочка совершенно не критична к лампам - можно смело втыкать 6н2п, и будет отлично звучать. Установка импортных более дорогих ECC83 не имеет смысла, звучит так же. А вот установка 6н23п, ECC85 лишь слегка уменьшит запас гейна, будет чуть мягче. В общем, очень неприхотливый девайс. Накал там разведен проводами, с возможностью перепайки под наши или импортные лампы.

Оффлайн GeorgeM

  • Ветеран форума
  • ******
  • Сообщений: 5430
  • тайный агент sovietguitars.com на ГП
Re: Valve Caster
« Ответ #48 : Мая 05, 2019, 22:49:14 »
vorlicheck, рекомендую присмотреться к вот такой схеме: https://guitarplayer.ru/index.php?topic=411846.0
Простая, но отлично звучащая. Там по сути, готовый проект. Ну и главное - с нормальной анодкой, хоть и питается от 9 В блока питания.
на схеме, правда, про питание ни слова ни полслова, но кого это волнует, правда?  :D

Оффлайн Tuvalu

  • Опытный
  • ****
  • Сообщений: 592
  • GuitarPlayer.Ru fan!
Re: Valve Caster
« Ответ #49 : Мая 05, 2019, 23:29:40 »
R8 лучше заменить на конденсатор, чтоб не шумел пот гейна из-за сеточных токов.
Не будет шуметь, там мизерные токи. Или имеются ввиду шорохи от перемещения скользящего контакта? Но это, строго говоря, не называется шум.
Цитировать
Полностью открытый второй триод - искажений много, но динамика, вероятно, никакая.
Что такое "полностью открытый"? При таком анодном он совсем не "полностью открытый", если я правильно понимаю, о чём речь. Так делают, всё нормально.
« Последнее редактирование: Мая 05, 2019, 23:31:50 от Tuvalu »

Оффлайн Vitallka

  • Эксперт
  • *****
  • Сообщений: 1175
  • Антиум
Re: Valve Caster
« Ответ #50 : Мая 06, 2019, 05:26:58 »
Что такое "полностью открытый"? При таком анодном он совсем не "полностью открытый", если я правильно понимаю, о чём речь. Так делают, всё нормально.
Потенциал сетки второго триода (если на схеме не ошибка), за вычетом падения из-за тока сетки на резисторе 470К-1М, почти равен напряжению анодного питания. Потенциал анода, из-за анодного тока и падения на анодном резисторе, меньше напряжения анодного питания. Т.е. потенциал сетки выше потенциала анода выходит.

Оффлайн Medvedeff8

  • Ветеран форума
  • ******
  • Сообщений: 3026
  • Слабоумие и отвага!
Re: Valve Caster
« Ответ #51 : Мая 06, 2019, 10:57:38 »
на схеме, правда, про питание ни слова ни полслова, но кого это волнует, правда?  :D
в топике есть ссылка на проект. Питание - обычный никси. На лейке все прекрасно видно. Если действительно есть желание собрать - могу поделиться файлом .lay .

Оффлайн vorlicheck

  • Новичок
  • *
  • Сообщений: 41
  • GuitarPlayer.Ru fan!
Re: Valve Caster
« Ответ #52 : Мая 06, 2019, 21:11:36 »
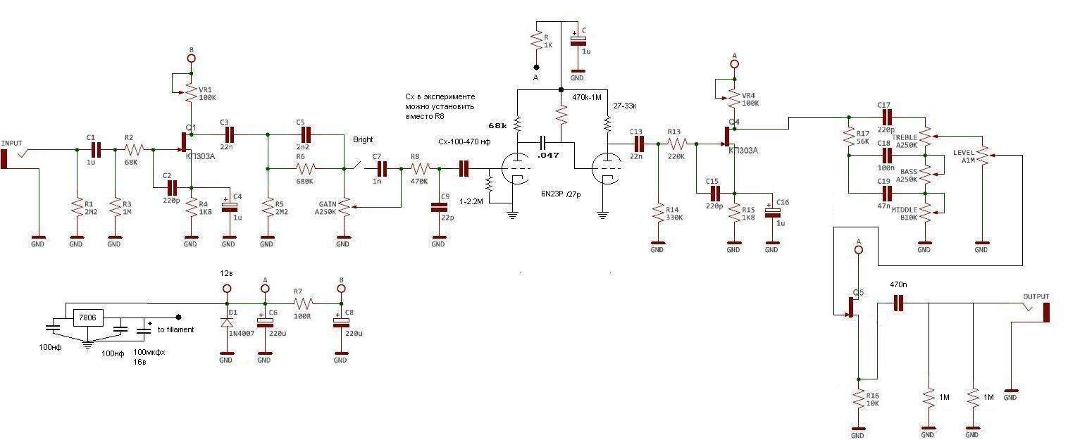
Овер прикольный- но овер. Хотелось бы больше гейна с другой ачх. По дополнениям и замечаниям:  R8 можно выкинуть поставив кондер на ФВЧ ёмкостью 100-470 нф (на слух окончательно) или же включить последовательно с R8 аналогичного номинала непосредственно перед сеткой V1A. Как лучше однозначно сказать не могу. Что по темброблоку- с низкоомными девайсами в педалборде не встречался и последующие девайсы, подключаемые к перегрузу как правило имеют буфер- но раз сделано замечание- отрисовал буфер. По рекоммендациям резистор утечки тоже можно убрать. Новую схему перезаливаю в это же сообщение. Есть ли ещё какие-то идеи интересные.
PS овер по ссылочке прикольный...интересно, а с ламповыми диодами такое чудо работает или может кто собирал что-то подобное? :pozor:
« Последнее редактирование: Мая 06, 2019, 21:26:43 от vorlicheck »

Оффлайн Medvedeff8

  • Ветеран форума
  • ******
  • Сообщений: 3026
  • Слабоумие и отвага!
Re: Valve Caster
« Ответ #53 : Мая 06, 2019, 22:06:20 »
По темброблоку - все зависит от того, в какой усилитель и в какой вход будет все включаться. Если в инпут усилителя, в котором уже есть трехполосный ТБ, то необходимость в ещё одном ТБ отсутствует. Если же планируется именно преамп, включаемый в линейный вход непосредственно в оконечник, то ТБ не помешает, и выходной буфер-повторитель все же нужен, а каскад перед темброблоком по вкусу - либо усилительный каскад, либо опять же повторитель, звук будет разный.
Что касаемо лампового диодного ограничения - экспериментально это делалось, ограничение есть, и оно очень просаживает сигнал на выходе, ещё больше, чем на германиевых диодах. В моем же случае, цепь ограничения на LED позволяет сохранить довольно широкий размах сигнала, и при этом получить вполне хороший запас гейна, без слишком жёсткого дистового клиппинга и без потери динамики (если смачно вдарить по струнам, это вполне хорошо будет слышно, есть внятная ощутимая атака, без излишней компрессии, даже на большом гейне).

Оффлайн in_text

  • Новичок
  • *
  • Сообщений: 54
  • GuitarPlayer.Ru fan!
Re: Valve Caster
« Ответ #54 : Мая 07, 2019, 05:52:16 »
Тоже пробовал ограничение на ламповых диодах. Сигнал просиживает сильно, а уровень искажений примерно равен искажениям на светодиодах.

Оффлайн vorlicheck

  • Новичок
  • *
  • Сообщений: 41
  • GuitarPlayer.Ru fan!
Re: Valve Caster
« Ответ #55 : Мая 07, 2019, 21:23:34 »
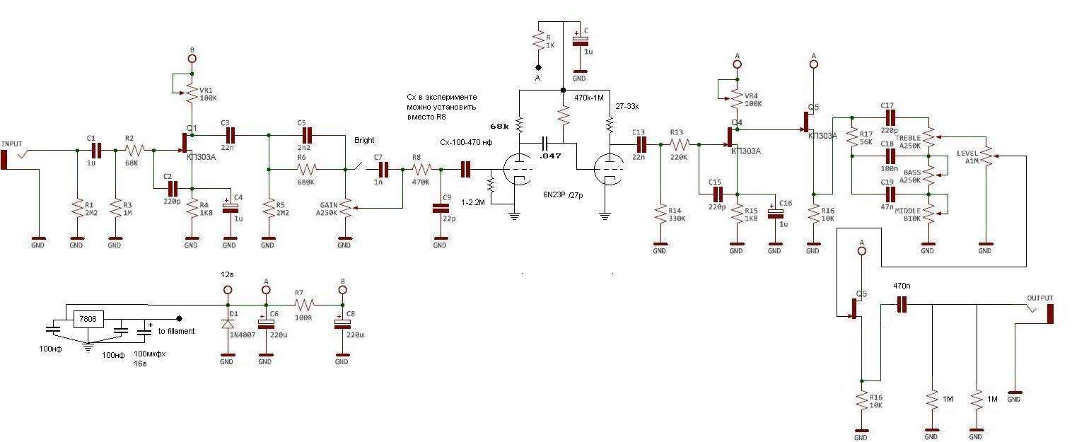
Вот версия с усилительным каскадом- немного скученно получилось-но читабельно. По поводу замены R8 вопрос так и повис в воздухе одной ножкой))) что лучше? замена на номинал 100-470 нф или же вклчить последовательно после r8 аналогичный номинал конденсатора?
« Последнее редактирование: Мая 07, 2019, 22:18:44 от vorlicheck »

Оффлайн Medvedeff8

  • Ветеран форума
  • ******
  • Сообщений: 3026
  • Слабоумие и отвага!
Re: Valve Caster
« Ответ #56 : Мая 08, 2019, 06:12:16 »
После лампы нужен всего один каскад. И он либо усилительный, либо повторитель. А так как на схеме - не знаю, как будет звучать, но  будет хороший генератор белого шума.

Оффлайн Tuvalu

  • Опытный
  • ****
  • Сообщений: 592
  • GuitarPlayer.Ru fan!
Re: Valve Caster
« Ответ #57 : Мая 08, 2019, 13:28:54 »
Потенциал сетки второго триода (если на схеме не ошибка), за вычетом падения из-за тока сетки на резисторе 470К-1М, почти равен напряжению анодного питания. Потенциал анода, из-за анодного тока и падения на анодном резисторе, меньше напряжения анодного питания. Т.е. потенциал сетки выше потенциала анода выходит.
Про потенциал сетки всё понятно, но это не означает, что лампе некуда больше открываться - вот, что я имел ввиду. Повторю, положительное смещение встречается в низковольтных схемах, и это не значит, что лампа "полностью открыта", для роста анодного тока есть ещё большой запас. А иначе бы было жёсткое ограничение одной полуволны даже на малых сигналах, чего не наблюдается.
---------
Сх вообще не нужен. R8 (470 кОм) подбирайте по звуку, он немного влияет на текстуру звука (зерно) и на предкоррекцию - срез ВЧ.

Оффлайн tube-freak

  • Эксперт
  • *****
  • Сообщений: 1241
  • yo yoda
Re: Valve Caster
« Ответ #58 : Мая 08, 2019, 14:32:14 »
Главное сигнал не вешать через кондер на питание (выход Q5). А то играть будет ооочень тихо и странно ;)

Оффлайн vorlicheck

  • Новичок
  • *
  • Сообщений: 41
  • GuitarPlayer.Ru fan!
Re: Valve Caster
« Ответ #59 : Мая 09, 2019, 06:57:05 »
Всех с праздником Великой Победы!
Вот представляю 3 варианта. (с ИП после баллона, 1 усилительным каскадом и 2-мя усилительными каскадами). Сх скопировалось автоматом- будем считать, что его там нет. 470 нан это вроде как не кондёр по питанию Q5. Или ты образно имел ввиду? Нужен финальный лоск перед разводкой п.п.)