Автор Тема: Восстановление самопальной головы  (Прочитано 7893 раз)

0 Пользователей и 2 Гостей просматривают эту тему.

Оффлайн trengtor

  • Ветеран форума
  • ******
  • Сообщений: 4841
  • Диванный блюз-блендер
    • Ремонт [комбо]усилителей и педалей эффектов, в т.ч. бутиковых
Re: Восстановление самопальной головы
« Ответ #30 : Марта 04, 2019, 12:45:05 »
Можно немного подробнее, как фольгу налепить? Чтобы КЗ не схлопотать. А то будет мне короткозамкнутая вторичная обмотка.

Фольга идет поверх трансформатора:

2313553-0

Если железо не лакированное – лучше изолировать (подложить трансформаторную бумагу, например).

Оффлайн Владислав Утюмов Автор темы

  • Завсегдатай
  • ***
  • Сообщений: 410
  • И со свечкой искали они, и с умом...
Re: Восстановление самопальной головы
« Ответ #31 : Марта 04, 2019, 15:28:25 »
Фольга идет поверх трансформатора:
Если железо не лакированное – лучше изолировать (подложить трансформаторную бумагу, например).

Это получается надо транс с шасси снимать. У меня он в окне. Оставлю на подумать. Там к болтам транса прикручены платки навесного монтажа. Начнешь откручивать - вся пайка порвется к херам. Много гемора все отпаивать потом снова припаивать. За советы и поддержку спасибо  :chelobiting:

... и добавил:

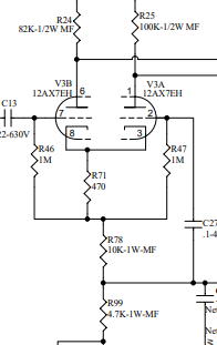
Начал разбираться с фазиком. Вот возникло такое сомнение  :-[
У 6н2п есть нога №9, разделительная сетка между триодами:



Так вот в фазике моего пациента эта нога припаяна к точке соединение резисторов R46 R47 R71 и R78 (схема от другого аппарата, но фазик такой же)



Насколько это правильно? Или не так важно куда эту сетку садить?
« Последнее редактирование: Марта 04, 2019, 15:42:06 от Владислав Утюмов »

Оффлайн Владислав Утюмов Автор темы

  • Завсегдатай
  • ***
  • Сообщений: 410
  • И со свечкой искали они, и с умом...
Re: Восстановление самопальной головы
« Ответ #32 : Марта 06, 2019, 17:46:25 »
Сегодня перебрал и подключил фазик. Включил гитару на вход фазика, поиграл. Звук есть, громкость на уровне телевизора. Фона не добавилось (практически не слышно). Искажений нет.

Заменил разделительные кондеры между фазиком и выходными лампами. Один из старых бумажных показывал емкость в несколько раз ниже номинала. Поставил, то что нашлось под рукой.




Фазик поначалу пытался сделать по классике, но в какой то момент потерял бдительность, и некоторые номиналы не соответствуют маршалу. Так или иначе он работает.

Электролиты в питании фазика:



Сам фазик:




... и добавил:

Поразмыслив, решил что стоит поменять резистор в катоде, чтобы номинал соответствовал схеме. По схеме 470 Ом, а по факту 1К5. Если я все правильно понимаю, более высокое сопротивление этого резистора дает более холодный режим фазика, и меньший коэффициент усиления. Попробую сделать как в схеме, посмотрим, будет ли громче.
« Последнее редактирование: Марта 07, 2019, 06:05:14 от Владислав Утюмов »

Оффлайн Владислав Утюмов Автор темы

  • Завсегдатай
  • ***
  • Сообщений: 410
  • И со свечкой искали они, и с умом...
Re: Восстановление самопальной головы
« Ответ #33 : Марта 12, 2019, 10:51:55 »
Сегодня прицепил входной каскад на одном триоде. Ничего в нем менять не стал, даже старые электролиты в питании оставил. После этого каскада громкость, оттуда сразу на фазик. Получился вход для внешнего преампа.

Поиграл напрямую с гитары, через АМТ-R2, а также на басу через басовый процессор.

Радует то что фона нет (если не прикладывать ухо к кабинету, то не слышно). Искажений тоже не слышно. Т.е. те проблемы, которые сподвигли на ремонт усилителя решены.

С гитарой на перегрузит безбожно песочит - виноваты динамики. С басом звучит очень прилично, лучше чем в комбик, который сейчас басист использует. Видимо голова будет под бас.

Хочу доделать второй канал с темброблоком. Изначально в голове два канала, входные каскады и громкости раздельные, потом сумматор, дальше еще каскад, катодный повторитель и темброблок.

Сумматор из двух резисторов уже отпаял. Собираюсь его припаять после темброблока, перед фазиком. В одно плечо сумматора первый канал с регулятора громкости, в другой плечо - второй канал с темброблока. Есть некоторые сомнения, как темброблок будет согласовываться с сумматором по сопротивлениям, и не будет ли он влиять на первый канал, т.к. активной развязки нет. Надо будет попробовать и послушать.

Онлайн Dying Fetus

  • Moderator
  • *****
  • Сообщений: 10307
  • DIYng Fetus
    • http://cathar.ru
Re: Восстановление самопальной головы
« Ответ #34 : Марта 12, 2019, 11:07:48 »
Владислав Утюмов, может сразу посмотреть алембик? ф2б который

Оффлайн Владислав Утюмов Автор темы

  • Завсегдатай
  • ***
  • Сообщений: 410
  • И со свечкой искали они, и с умом...
Re: Восстановление самопальной головы
« Ответ #35 : Марта 12, 2019, 16:20:26 »
Владислав Утюмов, может сразу посмотреть алембик? ф2б который
Алембик... ф2б...🤔
Я что-то не понимаю...
Или знаний не хватает...😟

Оффлайн tom cat

  • Эксперт
  • *****
  • Сообщений: 1846
  • На мой век металлолома хватит...
Re: Восстановление самопальной головы
« Ответ #36 : Апреля 02, 2019, 00:13:29 »
Посмотрите здесь же тему про басовые преампы...https://guitarplayer.ru/index.php?topic=370429.0

Оффлайн Владислав Утюмов Автор темы

  • Завсегдатай
  • ***
  • Сообщений: 410
  • И со свечкой искали они, и с умом...
Re: Восстановление самопальной головы
« Ответ #37 : Апреля 03, 2019, 16:04:08 »
Посмотрите здесь же тему про басовые преампы...https://guitarplayer.ru/index.php?topic=370429.0
А... понятно.
Ну так там же тонстек от фендера. 

Я уже сворачиваю проект по-тихоньку. Принципиально ничего менять не хочется. Менять номиналы потов, кондеров... Много геморроя. В принципе усилитель работает, как звучит - устраивает.

Гоняю башку на репах, в корпус еще не убирал. Тыкаю гитару, в качестве кабинета подключаю гитарный комбик. Родной каб для гитары не годен.

Была проблема с шебуршанием - поменял пару лампочек 6н2п - проблема ушла.

Сделал уже два входа: первый канал для внешнего преампа, второй для педалей. Чтобы тонстек не нагружать сумматором, перенес его по схеме перед КП. Только вот тут кажется лоханулся. Раньше на сетке КП был потенциал анода предыдущего каскада, а теперь ноль. Оно правда все равно работает, но мнится что громкости мало. На репе волюм на 3 часа для стоватника наверное маловато. Хочу переделать, вместо КП сделать еще один каскад усиления, без кондея в катоде. Посмотрю что получится.

Оффлайн Tander

  • Ветеран форума
  • ******
  • Сообщений: 3732
    • Efremoff
Re: Восстановление самопальной головы
« Ответ #38 : Апреля 03, 2019, 21:51:49 »
сорри, а чем плох тонстэк от фендера?

Оффлайн Владислав Утюмов Автор темы

  • Завсегдатай
  • ***
  • Сообщений: 410
  • И со свечкой искали они, и с умом...
Re: Восстановление самопальной головы
« Ответ #39 : Апреля 04, 2019, 04:38:00 »
сорри, а чем плох тонстэк от фендера?
ничего не имею против фендера :)

Оффлайн tom cat

  • Эксперт
  • *****
  • Сообщений: 1846
  • На мой век металлолома хватит...
Re: Восстановление самопальной головы
« Ответ #40 : Апреля 09, 2019, 15:34:16 »
Хи, хи, Владислав, просто так спросил.... ;)

Оффлайн Владислав Утюмов Автор темы

  • Завсегдатай
  • ***
  • Сообщений: 410
  • И со свечкой искали они, и с умом...
Re: Восстановление самопальной головы
« Ответ #41 : Апреля 10, 2019, 18:53:04 »
Хи, хи, Владислав, просто так спросил.... ;)
Ну надо же как то счетчик накручивать ;)
Два года на ГП сижу, а все еще плюсовать не научился  :dash: :)

Аппарат уже обкатываем на репах с басом. Народ доволен. После 10 дюймовой пукалки на 50 транзиторных ватт кабинет 4 на 12 впечатляет.
Только убрал в корпус - вылез непропай. Пока боком стоял, все было хорошо, поставил горизонтально, разделительный кондер отошел. Усилитель так заорал, что мы чуть не испачкались  :D

Скоро выступать будем, повезем аппарат с собой. Собираюсь предварительно кинуть голову в багажник и протрясти для профилактики. Может еще какое рукожопство вылезет  ;D

Оффлайн trengtor

  • Ветеран форума
  • ******
  • Сообщений: 4841
  • Диванный блюз-блендер
    • Ремонт [комбо]усилителей и педалей эффектов, в т.ч. бутиковых
Re: Восстановление самопальной головы
« Ответ #42 : Апреля 11, 2019, 07:53:48 »
Владислав Утюмов, то, что висит-болтается внутри, есть смысл фиксировать на клейкие площадки и стяжки. Чтобы не отлетало при встрясках.

Оффлайн Владислав Утюмов Автор темы

  • Завсегдатай
  • ***
  • Сообщений: 410
  • И со свечкой искали они, и с умом...
Re: Восстановление самопальной головы
« Ответ #43 : Апреля 11, 2019, 20:13:07 »
Владислав Утюмов, то, что висит-болтается внутри, есть смысл фиксировать на клейкие площадки и стяжки. Чтобы не отлетало при встрясках.
Отчасти соглашусь. Фиксировать полезно. Если что-то тяжелое, типа электролитов.
Но хорошая пайка не должна отваливаться при встрясках. Меня так учили, что качественная пайка должна быть прочной. Иначе она и проводить будет плохо. И шумов может насрать в тракт.

Поэтому если что-то отвалится, значит я нарукожопил, и надо переделывать однозначно.

Оффлайн trengtor

  • Ветеран форума
  • ******
  • Сообщений: 4841
  • Диванный блюз-блендер
    • Ремонт [комбо]усилителей и педалей эффектов, в т.ч. бутиковых
Re: Восстановление самопальной головы
« Ответ #44 : Апреля 11, 2019, 20:37:50 »
Владислав Утюмов, не надо ссылаться на то, кого, как и когда учили паять — эти понты здесь ни при чём. Фиксация добавляет монтажу жесткости, если он навесной.