Автор Тема: Vox ac4c1 из бяки и палок  (Прочитано 14299 раз)

0 Пользователей и 1 Гость просматривают эту тему.

Оффлайн Bulldozerrr Автор темы

  • Эксперт
  • *****
  • Сообщений: 2932
Re: Vox ac4c1 из бяки и палок
« Ответ #45 : Марта 20, 2016, 10:35:07 »
Если подпереть его резистором, то получается, что можно крутить  :)

Тады да. Без подпорки середина при басу на максимум ухает вниз на 30дБ. Хотя мне на макете моего воксоида накручивать бас не вкатило. Он лучше звучит при придавленном басе и приподнятом верхе.

... и добавил:

Второй вариант не фендеровский именно из-за мегаомников, а чуть другое подключение резистора 10к - сущая мелочь, играющая роль только в одном крайнем положении.
Топология схемная - Фендер в чистом виде. По номиналам нюансы конечно.

Оффлайн Rolly

  • Живу на форуме
  • *******
  • Сообщений: 9037
  • Мнение - не повод получить пулю сразу.
Re: Vox ac4c1 из бяки и палок
« Ответ #46 : Марта 20, 2016, 10:38:10 »
Топология схемная - Фендер в чистом виде. По номиналам нюансы конечно.
Ну тогда и маршалл не маршалл, есть только фендер и баксандалл.

... и добавил:

На самом деле тут совершенно прозрачная логика мода: сначала поставить подпорку 39к, например, между крайним выводом баса и землёй. Перестал быть вокс воксом? Нет, просто на незаметную величину изменилась глубина регулировки собственно баса и заблокирован резкий провал середины. Следом очевидная оптимизация - 10к уже есть и в крайнем положении эти резисторы параллелятся. Пересчитываем, округляем, получаем второй вариант. Отличия от оригинала только в крайнем положении, но это отличие в лучшую сторону.
« Последнее редактирование: Марта 20, 2016, 10:47:35 от Rolly »

Оффлайн Bulldozerrr Автор темы

  • Эксперт
  • *****
  • Сообщений: 2932
Re: Vox ac4c1 из бяки и палок
« Ответ #47 : Марта 20, 2016, 10:51:11 »
Ну тогда и маршалл не маршалл, есть только фендер и баксандалл.

... и добавил:

На самом деле тут совершенно прозрачная логика мода: сначала поставить подпорку 39к, например, между крайним выводом баса и землёй. Перестал быть вокс воксом? Нет, просто на незаметную величину изменилась глубина регулировки собственно баса и заблокирован резкий провал середины. Следом очевидная оптимизация - 10к уже есть и в крайнем положении эти резисторы параллелятся. Пересчитываем, округляем, получаем второй вариант. Отличия от оригинала только в крайнем положении, но это отличие в лучшую сторону.
Да понял я логику.

Оффлайн Mepk

  • Эксперт
  • *****
  • Сообщений: 1855
  • Еще один соберу - и всё...
    • Мой блог
Re: Vox ac4c1 из бяки и палок
« Ответ #48 : Марта 20, 2016, 10:53:58 »
Насколько я понял потенциометр баса рулится " вниз" то есть максимум нч будет при замыкании ползунка потенциометра на массу.
У AC-10 Tone (Cut) после фазика так же работает.

Оффлайн Leronchik

  • Эксперт
  • *****
  • Сообщений: 1642
  • Отошёл ненадолго покурить...
Re: Vox ac4c1 из бяки и палок
« Ответ #49 : Марта 20, 2016, 11:08:02 »
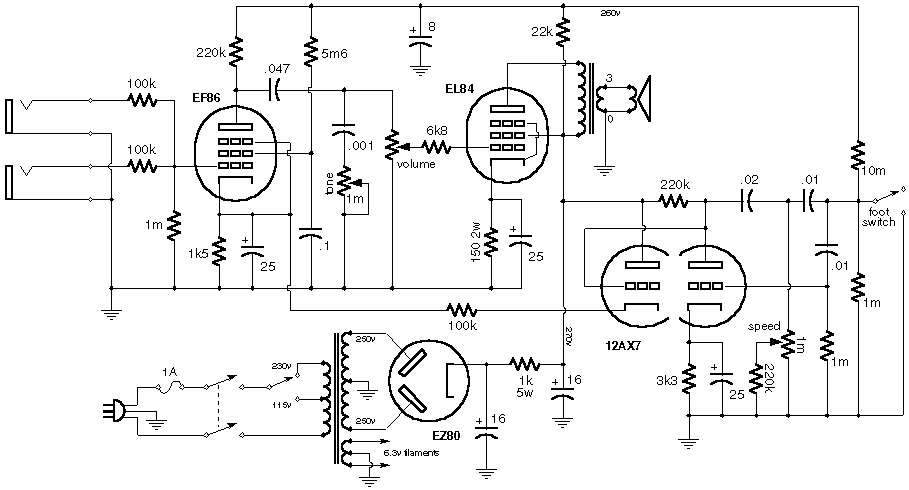
Немного не в тему, но все же о VOX. Если собирать vox ac4 без тремоло, нужна ли коррекция в обвесе лампы EF86? Я про то, что катод 12ах7 через 100 кОм соединяется с катодом EF86 . Если соединение разорвать не произойдет ли сдвиг рабочей точки, или там влияние мизерное?
Схема:

Оффлайн runing

  • Живу на форуме
  • *******
  • Сообщений: 12572
  • Киев
Re: Vox ac4c1 из бяки и палок
« Ответ #50 : Марта 20, 2016, 11:22:53 »
Вот так сделано у меня:

2100100-0

Оффлайн Rolly

  • Живу на форуме
  • *******
  • Сообщений: 9037
  • Мнение - не повод получить пулю сразу.
Re: Vox ac4c1 из бяки и палок
« Ответ #51 : Марта 20, 2016, 11:30:09 »
Вот так сделано у меня:
Т.е. не сделана описанная мной оптимизация.

... и добавил:

Если соединение разорвать не произойдет ли сдвиг рабочей точки, или там влияние мизерное?
Схема:
Там течёт ток как минимум сравнимый с током через EF86, значит влияние существенное.
« Последнее редактирование: Марта 20, 2016, 11:32:49 от Rolly »

Оффлайн kdtp

  • Завсегдатай
  • ***
  • Сообщений: 316
  • Виктор.
Re: Vox ac4c1 из бяки и палок
« Ответ #52 : Марта 20, 2016, 11:36:55 »
.... Если собирать vox ac4 без тремоло, нужна ли коррекция в обвесе лампы EF86?
Ни какой коррекции НЕ нужно - всё работает "штатно" без всяких коррекций. Проверено и не раз. Мои знакомые, пацаны (начинающие радиолюбители) так и поступают. Уже собрали пять таких усилителей (без тремоло). Что интересно, три, из этих усилителей, собраны на лампе 6Ж1П. И, ни чего - звучит нормально.

Оффлайн Rolly

  • Живу на форуме
  • *******
  • Сообщений: 9037
  • Мнение - не повод получить пулю сразу.
Re: Vox ac4c1 из бяки и палок
« Ответ #53 : Марта 20, 2016, 11:43:55 »
Ни какой коррекции НЕ нужно - всё работает "штатно" без всяких коррекций.
"Работать будет, но не более" ;D

Оффлайн runing

  • Живу на форуме
  • *******
  • Сообщений: 12572
  • Киев
Re: Vox ac4c1 из бяки и палок
« Ответ #54 : Марта 20, 2016, 11:48:50 »
Т.е. не сделана описанная мной оптимизация.

Я это делал пять лет назад, а оптимизация тобой описана только сегодня  :)

Ты предлагаешь убрать 39к, а 10к заменить на 8,2к? Я правильно понял?

Оффлайн Leronchik

  • Эксперт
  • *****
  • Сообщений: 1642
  • Отошёл ненадолго покурить...
Re: Vox ac4c1 из бяки и палок
« Ответ #55 : Марта 20, 2016, 11:49:48 »
тогда наверное будет целесообразно взять обвязку например с АС30

Оффлайн Bulldozerrr Автор темы

  • Эксперт
  • *****
  • Сообщений: 2932
Re: Vox ac4c1 из бяки и палок
« Ответ #56 : Марта 20, 2016, 11:51:29 »
Ух ты как тема разрослась за пару дней )))

Оффлайн Rolly

  • Живу на форуме
  • *******
  • Сообщений: 9037
  • Мнение - не повод получить пулю сразу.
Re: Vox ac4c1 из бяки и палок
« Ответ #57 : Марта 20, 2016, 11:51:31 »
Я это делал пять лет назад, а оптимизация тобой описана только сегодня  :)

Ты предлагаешь убрать 39к, а 10к заменить на 8,2к? Я правильно понял?
По-моему, тогда давно я писал тебе про эту оптимизацию, хоть и не назвал её так. Ты тогда ответил, что тебе достаточно того, что получилось. Я предлагаю убрать просто 39к и сделать "современный вокс".

Оффлайн Bulldozerrr Автор темы

  • Эксперт
  • *****
  • Сообщений: 2932
Re: Vox ac4c1 из бяки и палок
« Ответ #58 : Марта 20, 2016, 11:56:07 »
По-моему, тогда давно я писал тебе про эту оптимизацию, хоть и не назвал её так. Ты тогда ответил, что тебе достаточно того, что получилось. Я предлагаю убрать просто 39к и сделать "современный вокс".
Можно вообще оторвать пот баса от земли. Разница небольшая будет с 39килами

... и добавил:

И провал в середине поменьше станет.
Есть вообще тема, втыкаем между нижней ногой потенциометра баса тумблер. Типа обзываем мид лифт и наслаждаемсо двумя вариантами.
Как вам такой поворот?
« Последнее редактирование: Марта 20, 2016, 12:01:52 от Bulldozerrr »

Оффлайн kdtp

  • Завсегдатай
  • ***
  • Сообщений: 316
  • Виктор.
Re: Vox ac4c1 из бяки и палок
« Ответ #59 : Марта 20, 2016, 12:05:11 »
Leronchik, про какую такую "особенную" обвязку входного пентода мы говорим? Всё же просто - типовое включение. Если хотите в катод 2,2 кОма взамен 1,5 кОм - да Бога ради, сместим немного рабочую точку и ... ВСЁ. И тот и другой номинал резистора в катоде будет работать легко и непринуждённо. Единственное, что можно (нужно) сделать, так это изменить номинал резистора который идёт с "анода" на вторую сетку - 1 Мом (или чуть меньше) здесь будет вполне уместным. Кстати, как это сделано в "моде" АС30.