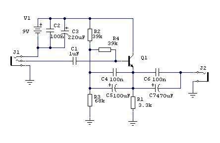
_SlipknoT_, не, оно все равно там меньше) со стороны делителя да, но еще же со стороны базы транзистора.. скажем нашли очень хороший транзистор с коэффициентом 250.. можно такой найти если поискать, только среди импортных... 5к я забыл ведь еще будет висеть линия звуковухи, 10к, 5+10=3,333к. теперь эмиттер, прием в счет что стоит посередине 4,5 вольта на выходе, резистор 5к, ток 0,9 ма, 25/0,9=27,7 ом. 3,33333к+27 получаем 3,36к короче, умножаем на 250+1 получаем 843к... это со стороны базы транзистора..

она суммируется с 874к со стороны делителя и получаем реально 429к, с копейками....