Автор Тема: CHAOS 035, он же ENGL 530. Ламповый, горячий.  (Прочитано 90398 раз)

0 Пользователей и 1 Гость просматривают эту тему.

Оффлайн AZG

  • Живу на форуме
  • *******
  • Сообщений: 95494
  • Санкт-Петербург
    • AZG CUSTOM
Re: CHAOS 035, он же ENGL 530. Ламповый, горячий.
« Ответ #105 : Марта 03, 2018, 19:26:03 »
ну если пока буду только в линию втыкать,  с чего начать лучше? Есть смысл перед фазиком резюк на 100-200 ком воткнуть?

Вместо порта или куда?

Оффлайн kot-perm

  • Завсегдатай
  • ***
  • Сообщений: 397
Re: CHAOS 035, он же ENGL 530. Ламповый, горячий.
« Ответ #106 : Марта 03, 2018, 19:59:39 »
Вместо порта или куда?
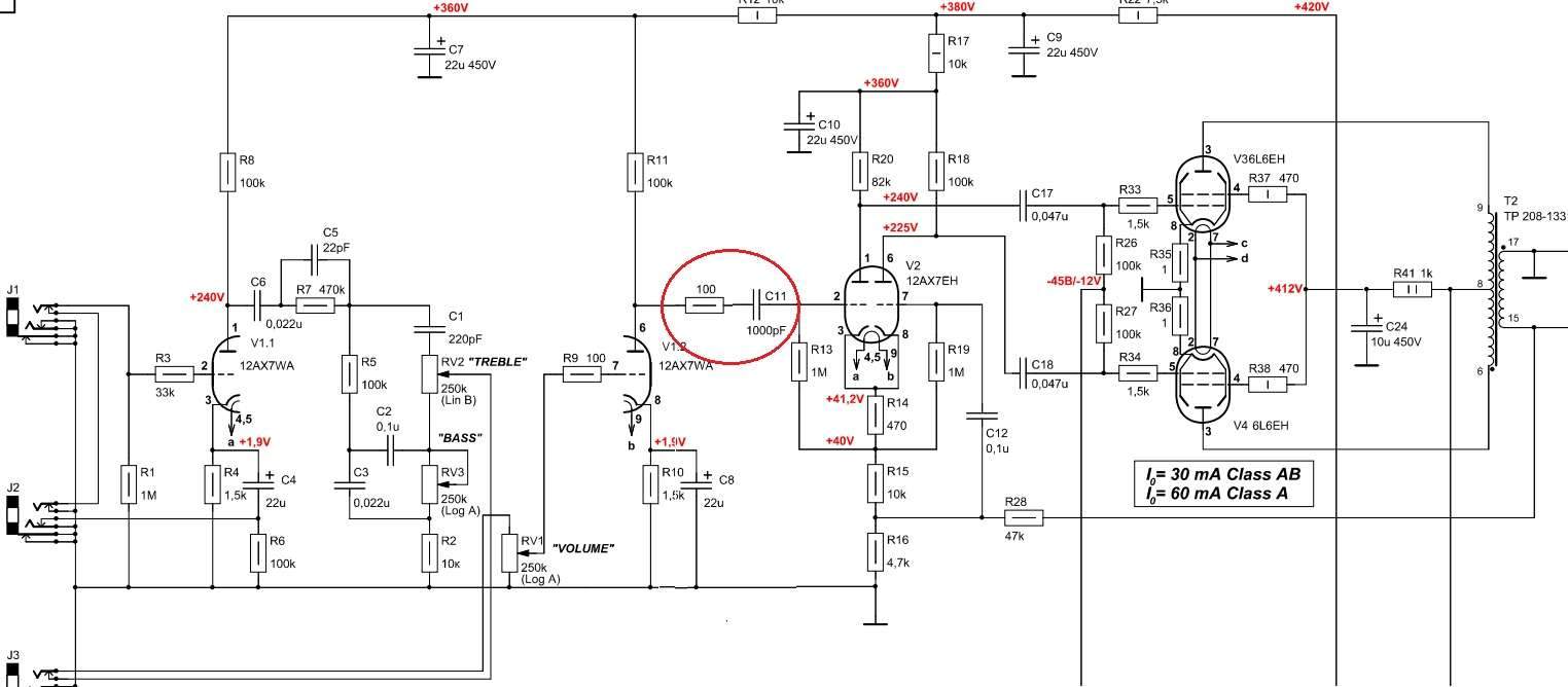
Обвел красным )

« Последнее редактирование: Марта 03, 2018, 20:02:36 от kot-perm »

Оффлайн AZG

  • Живу на форуме
  • *******
  • Сообщений: 95494
  • Санкт-Петербург
    • AZG CUSTOM
Re: CHAOS 035, он же ENGL 530. Ламповый, горячий.
« Ответ #107 : Марта 03, 2018, 20:01:47 »
От этого резистора ни тепло ни холодно. Особенно с таким номиналом как по схеме.

Оффлайн kot-perm

  • Завсегдатай
  • ***
  • Сообщений: 397
Re: CHAOS 035, он же ENGL 530. Ламповый, горячий.
« Ответ #108 : Марта 03, 2018, 20:03:14 »
От этого резистора ни тепло ни холодно. Особенно с таким номиналом как по схеме.
Ну а если еще на землю 200к бросить ? 

Зачем то ведь Ерасов в классик 50, давит сигнал перед фазиком, уж не от этого ли перегруза ?

из мануала на 45-й   " регулятор громкости одновременно регулирует громкость и чувствительность канала. Вначальном и среднем положении сохраняет чистое звучание )  в более высоких положениях начинается перегрузка оконечного каскада до умеренного кранча"

Правда в моем случае перегрузка не имеет ничего общего с кранчем )
« Последнее редактирование: Марта 03, 2018, 20:19:59 от kot-perm »

Оффлайн AZG

  • Живу на форуме
  • *******
  • Сообщений: 95494
  • Санкт-Петербург
    • AZG CUSTOM
Re: CHAOS 035, он же ENGL 530. Ламповый, горячий.
« Ответ #109 : Марта 03, 2018, 20:21:00 »
Ну а если еще на землю 200к бросить ? 

Зачем то ведь Ерасов в классик 50, давит сигнал перед фазиком, уж не от этого ли перегруза ?

Да, делает более чистым. Просто размах сигнала довольно значительный у преда. По перегруз там вполне удобоваримый.

В твоем случае надо смотреть причины и уже потом решать.

Оффлайн kot-perm

  • Завсегдатай
  • ***
  • Сообщений: 397
Re: CHAOS 035, он же ENGL 530. Ламповый, горячий.
« Ответ #110 : Марта 03, 2018, 20:24:49 »
Да, делает более чистым. Просто размах сигнала довольно значительный у преда. По перегруз там вполне удобоваримый.

В твоем случае надо смотреть причины и уже потом решать.

В общем поставил пот перед фазиком, как раз от моего мастера провода дотянулись ровно, ночь на дворе, загрубил почти до ноля, и родную громкость во всех положениях вращаю - красота, нет пердежа и треска, и брайт не влияет теперь на этот подгруз, завтра останется громко послушать, за одно оценю смену 1нф на 22нф) вместо этого регулятора презенс воткну, не хватает его всетаки, а эту громкость дополнительную надо оставить но куда-то подальше убрать, чтобы сохранить возможность перегруза на большой громкости.

... и добавил:

В твоем случае надо смотреть причины и уже потом решать.
А причина похоже была очень проста )  сегодня уже смог громко послушать после переделки - все супер, как и должно было быть.
1 - мастер который был врезан после фазика (сдвоенный пот в разрез сигнала) - зло !!! как и куда он сигнал делил я не знаю, но по такой схеме больше делать не буду, очень чувствительная часть в схеме, может где емкость какая образовалась, может утечки какие хотя кондеры все проверил - норм. Напряжения на ногах тоже везде по уму.
2 - конденсатор 1000пик, заменил на 22нф, воткнул перед ним 47нф и пот а500к - что бы сигнал перед фазиком давить (проверить первую лампу, ТБ и обвязку) - все супер, все работает как и должно, никаких искажений, вообще все спуер. И подгруз кранчевый легкий уже после 2 часов появляется где и должен но там уже не до кранча - динамик жалко )
3 - конденсатор 1000пик  прям стопроцентно менять на что то побольше !!! звук реально ожил, я все на середину чуток грешил особенно снизу, а она там оказывается задушена была, басы не изменились совершенно, их и было много... но середина это нечто, динамика прям даже лишка показалось )
Пот сниму, т.к. вариант с мастером для подгрузки фазика не прокатил, а презенс нужен, его в эту дырку и вставлю, ну может еще вход для дисков врежу, иногда просится фанеру в него включить.
« Последнее редактирование: Марта 04, 2018, 15:01:00 от kot-perm »

Оффлайн Максим Смелый

  • Опытный
  • ****
  • Сообщений: 562
  • Inmalum
Re: CHAOS 035, он же ENGL 530. Ламповый, горячий.
« Ответ #111 : Марта 17, 2018, 18:14:19 »
не думаю что лампа сильно окрасит в режиме кп. Но даже если сможет - ей можно)

красит ещёкак например богнер убершалл без петли уже не убершалл

Оффлайн AZG

  • Живу на форуме
  • *******
  • Сообщений: 95494
  • Санкт-Петербург
    • AZG CUSTOM
Re: CHAOS 035, он же ENGL 530. Ламповый, горячий.
« Ответ #112 : Марта 17, 2018, 18:25:34 »
kot-perm, Чот не заметил твой ответ.

Верной дорогой идешь! PPIMV в оконечниках с довольно глубокой ООС бесполезная, а то и вредная штука. Давно про это говорится, но народ верит в манну и пытается зачем-то грузить фазик. Хотя от этого только мусора в звуке больше.

И да, 1000 пик маловато. Так что все ОК.

Оффлайн kot-perm

  • Завсегдатай
  • ***
  • Сообщений: 397
Re: CHAOS 035, он же ENGL 530. Ламповый, горячий.
« Ответ #113 : Марта 20, 2018, 15:01:39 »
kot-perm, Чот не заметил твой ответ.

Верной дорогой идешь! PPIMV в оконечниках с довольно глубокой ООС бесполезная, а то и вредная штука. Давно про это говорится, но народ верит в манну и пытается зачем-то грузить фазик. Хотя от этого только мусора в звуке больше.

И да, 1000 пик маловато. Так что все ОК.
Так столько народу пишет, я бы наверное половину не заметил )))
Кстати презенс, на малых громкостях еще бывает добавляю, а вот чуть погромче - он уже лишний тут, но видимо уже оставлю.

Оффлайн AZG

  • Живу на форуме
  • *******
  • Сообщений: 95494
  • Санкт-Петербург
    • AZG CUSTOM
Re: CHAOS 035, он же ENGL 530. Ламповый, горячий.
« Ответ #114 : Марта 20, 2018, 16:08:19 »
Так столько народу пишет, я бы наверное половину не заметил )))
Кстати презенс, на малых громкостях еще бывает добавляю, а вот чуть погромче - он уже лишний тут, но видимо уже оставлю.

Правильный Презенс лишним не бывает! :old:

Оффлайн kot-perm

  • Завсегдатай
  • ***
  • Сообщений: 397
Re: CHAOS 035, он же ENGL 530. Ламповый, горячий.
« Ответ #115 : Марта 21, 2018, 20:36:29 »
Правильный Презенс лишним не бывает! :old:
Куда правильнее) там две детали.
Да и работает судя по фирмовым не хуже.
Видос смотрел сегодня, про вас с товарищем и Табачникова, (зову Табачникова в Пермь в коментах ))) круто, все Пытался понять - железо (шасси) где-то на заказ делается?

Оффлайн AZG

  • Живу на форуме
  • *******
  • Сообщений: 95494
  • Санкт-Петербург
    • AZG CUSTOM
Re: CHAOS 035, он же ENGL 530. Ламповый, горячий.
« Ответ #116 : Марта 21, 2018, 20:40:04 »
Куда правильнее) там две детали.
Да и работает судя по фирмовым не хуже.
Видос смотрел сегодня, про вас с товарищем и Табачникова, (зову Табачникова в Пермь в коментах ))) круто, все Пытался понять - железо (шасси) где-то на заказ делается?

Две или не две - он нужен.

Да, шасси заказные. У нас тут в Питере контора одна имеется, делают что захочу. Да и в галерее у меня все видно в подробностях. Нутро никогда не скрывал.

Оффлайн kot-perm

  • Завсегдатай
  • ***
  • Сообщений: 397
Re: CHAOS 035, он же ENGL 530. Ламповый, горячий.
« Ответ #117 : Марта 22, 2018, 17:10:06 »
Две или не две - он нужен.

Да, шасси заказные. У нас тут в Питере контора одна имеется, делают что захочу. Да и в галерее у меня все видно в подробностях. Нутро никогда не скрывал.
Это в контакте? Там три фотки только открываются...

Оффлайн AZG

  • Живу на форуме
  • *******
  • Сообщений: 95494
  • Санкт-Петербург
    • AZG CUSTOM
Re: CHAOS 035, он же ENGL 530. Ламповый, горячий.
« Ответ #118 : Марта 22, 2018, 17:15:15 »
Это в контакте? Там три фотки только открываются...

 :o ??? Мы на форуме! Раздел Индастри для чего существует?

(нажмите чтобы показать/спрятать)

Оффлайн kot-perm

  • Завсегдатай
  • ***
  • Сообщений: 397
Re: CHAOS 035, он же ENGL 530. Ламповый, горячий.
« Ответ #119 : Марта 22, 2018, 18:49:06 »
:o ??? Мы на форуме! Раздел Индастри для чего существует?

(нажмите чтобы показать/спрятать)
Простите тОрмоза) времени не на все форумы есть)