Автор Тема: Домашний Push-Pull усилитель (3x12AX7 + ГУ-17) 4-6 Вт, один канал. (закончено)  (Прочитано 92441 раз)

0 Пользователей и 1 Гость просматривают эту тему.

Оффлайн major73727

  • Эксперт
  • *****
  • Сообщений: 1834
  • Новосибирск.
Лёха2009, спасибо!

Оффлайн Rolly

  • Живу на форуме
  • *******
  • Сообщений: 9017
  • Мнение - не повод получить пулю сразу.
Лёха2009, это неправильная картинка. ГУ-17 примерно в 2 раза менее мощная. Валентин Гаврилов, кажется скидывал официальные данные по ГУ

Оффлайн Лёха2009

  • Эксперт
  • *****
  • Сообщений: 1197
Rolly, что-то не припомню когда темы читал.
Ссылок битых есть в темах прилично, может там где то было.
Ну может скинет кто нибудь кто сохранил.

Оффлайн Rolly

  • Живу на форуме
  • *******
  • Сообщений: 9017
  • Мнение - не повод получить пулю сразу.
Вот


... и добавил:

Последнее - я прикидывал нагрузочные

Оффлайн Лёха2009

  • Эксперт
  • *****
  • Сообщений: 1197
Вроде все отрисовал в том виде каким бы хотел видеть усилок.

Изначально не хотел параллелить половинки первой лампы, думал на лишней половине сделать ретурн для тыканья примочек и преампов, потом подумал раз уж транс тянет почему бы и петлю нормальную не забацать :)

Может у кого будут советы где прибавить, где убавить, жду тапки и помидоры  ;D

(нажмите чтобы показать/спрятать)
« Последнее редактирование: Ноября 25, 2025, 07:52:52 от Лёха2009 »

Оффлайн major73727

  • Эксперт
  • *****
  • Сообщений: 1834
  • Новосибирск.
Увидев экзотическое включение первого баллона женщины сами начнут раздеваться  :crazy:.
Почему бы не сделать по классике - два входа - хай и лоу?

Оффлайн Лёха2009

  • Эксперт
  • *****
  • Сообщений: 1197
major73727, можно и сделать, так?



Намакетил пред, теперь буду жалеть что раньше это не сделал, звучит действительно классно, так бы в сло ректу его бы лучше добавил вместо твина.
« Последнее редактирование: Ноября 25, 2025, 06:19:07 от Лёха2009 »

Оффлайн tube-freak

  • Эксперт
  • *****
  • Сообщений: 1233
  • yo yoda
Да, первый каскад - это искусство ;)

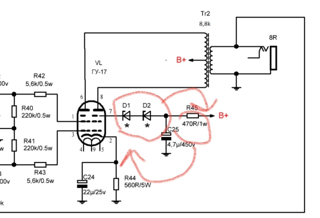
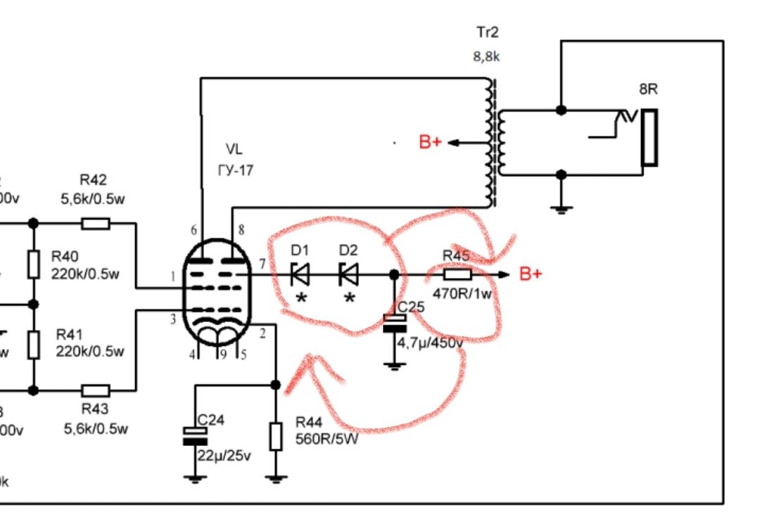
И во 2ых сетках ГУ поменяй местами R и Стабилитроны

С12 перед петлей 10нано хватит, там входное огромное.
« Последнее редактирование: Ноября 25, 2025, 06:43:23 от tube-freak »

Оффлайн Rolly

  • Живу на форуме
  • *******
  • Сообщений: 9017
  • Мнение - не повод получить пулю сразу.
Последнее - я прикидывал нагрузочные
Последнее не совсем верно, там считалось как для класса B, а для класса АБ будет примерно 17к вместо 20к и вторая тоже поменьше.
« Последнее редактирование: Ноября 25, 2025, 07:37:26 от Rolly »

Оффлайн major73727

  • Эксперт
  • *****
  • Сообщений: 1834
  • Новосибирск.
Rolly, у меня вообще какой-то тэш получается.
Для 300 вольт получилось Ra - 13000, и это для однотакта, а для пуш-пула вообще 26000, что-ли?
Чот я совсем забыл как с ВАХ ами работать... :pozor:

Не использовать! За правильность не ручаюсь!
Поискал расчет у хайфайщиков, да они считают эту лампу бесперспективной, а если и используют, то норовят в триодном включении её задействовать.

« Последнее редактирование: Ноября 25, 2025, 07:13:37 от major73727 »

Оффлайн Rolly

  • Живу на форуме
  • *******
  • Сообщений: 9017
  • Мнение - не повод получить пулю сразу.
major73727, считать по полупериоду. Т.е. берётся полупериод, изменение напряжения делится на изменение тока и умножается на 4 - это для класса Б. Для АБ -  изменению тока добавляется нижнее изменение до нуля, которое в классе Б равно нулю по определению. Так добавка нижнего тока уменьшает результат деления. И если сдвигать рабочую точку вверх, то постепенно придём к классу А, где умножать надо на 2.

... и добавил:

major73727, для большей мощности нагрузочную рисуют от рабочей точки в перегиб вах при напряжении первой сетки 0, в случае работы без сеточных токов, а это 100% гитарников
« Последнее редактирование: Ноября 25, 2025, 07:22:43 от Rolly »

Оффлайн Spero_In_Inteligo

  • Живу на форуме
  • *******
  • Сообщений: 8870
  • Код пишу, на досуге на проволоку нажимаю.
Лёха2009, а чего не на фиксе?

Оффлайн Rolly

  • Живу на форуме
  • *******
  • Сообщений: 9017
  • Мнение - не повод получить пулю сразу.
Кстати, насчёт автосмещения - для вах надо его вычитать из анодного, т.к. указывается анод-катод. Но часто можно пренебречь.

Оффлайн tube-freak

  • Эксперт
  • *****
  • Сообщений: 1233
  • yo yoda
Да, там вольт 20 выйдет, оно немного сдвинется.

На счет авто или фикс -- смотря какой звук хочется. Если почище на атаках, лучше фиксу.
Если с переходом в "подхруст" ;) - авто.

Самый простой способ организовать фикс - поставить в катод стабилитрон на напряжение чуть выше, чем там будет. 2-3 вольта.  Параллельно катодному R.
Оно будет стрелять немного резче на атаках.

Оффлайн Spero_In_Inteligo

  • Живу на форуме
  • *******
  • Сообщений: 8870
  • Код пишу, на досуге на проволоку нажимаю.
tube-freak, имхо, помимо атаки, хвост звучит плотно и читаемо на фиксе. А с авто - как кашка в кастрюльке кипит на малом огне :rolleyes: :pozor: ;D