Предыстория у меня такая. Примерно год назад на вторичке я купил мелкосерийный напольный преамп по ENGL-530. Выбор для меня странный, потому что тяжелую музыку я не играю. Соблазнился низкой ценой и понадеялся что три канала из четырех подойдут.
Два чистых канала не зашли. Не хватило гейна и жира (привет телекастер + неотключаемый брайт). Лид-1 принципе неплохо зашел, показался чуть стерильнее, чем хотелось бы. И вяло звучит, если гейна не навалить. Лид-2 не для меня, это понятно.
Продавать неохота, а хочется наоборот, сделать что-то интересное. Корпус, трансформаторное питание, кнопочки, крутилки - уже есть. Остается самое интересное - звук нарулить.
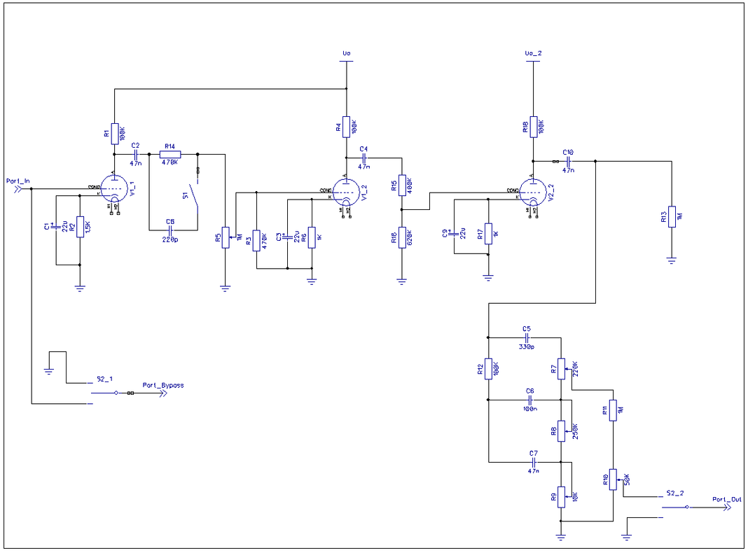
Для начала снял часть схемы - питание, ближайшую обвязку ламп, тонстэк чистого канала, чтобы понимать где что ломать, а где не трогать. И за полдня забацал такую схему:

Звук очень порадовал. Особенно после моих предыдущих экспериментов с полевыми транзисторами. Если навалить гейна, получается такой винтажный фузовый звук в духе "Sunshine of your love". Для более современного звучания видимо надо брайт добавлять.
Теперь думаю, как скомпоновать схему, чтобы получить преамп своей мечты. А мечты у меня такие.
Три уровня гейна: подгруженный чистый, блюзовый драйв и дисторшн без фанатизма (трех каскадов усиления должно хватить).
Возможность включать/выключать разные коррекции частот до перегруза:
- без коррекции - в основном для чистого, для груженого можно по приколу иногда побаловаться.
- брайт, может одного хватит, может парочку разных, буду пробовать. В плане брайта, мне не нравится, когда его совмещают с ручкой гейна. Тогда гейна больше - брайта меньше. Лучше сделать отдельный фильтр, который не будет зависеть от кручения гейна.
- хочу попробовать вкорячить фильтр, поднимающей середину, как у тюбскримера. Люблю такой звук. Схемку мне тут недавно подкинули.
Не обязательно переключать ногой все это - кнопок не хватит. Что-то можно тумблерами переключать или ручкой накручивать. Хотя лучше если три канала с настроенными громкостями будут переключаться ногой. Бывает, выступаем, и громкость подкручивать на ходу не хочется.
Второй эквалайзер наверное не помешает, раз уж он все равно есть. Я правда сейчас обхожусь одним, и дискомфорта не чувствую.
Вопрос возникает, как скомпоновать каскады. Можно подключать/отключать каскады. А можно сделать три каскада, и коммутировать обвязку. Т.е. даже на чистом сигнал будет проходить через три каскада, просто гейн надо будет выкруть на минимум.
Говорят, много каскадов для чистого не очень хорошо, но может мне такой звук как раз лучше зайдет. Мне фендеровский клин в исполнении АМТ или того же ENGL не очень то нравится. А в том комбике, к которому я привык, там три каскада, даже на чистом.
И отдельный вопрос в какой последовательности разместить каскады.
В наличие есть
1) в аноде 100К , в катоде 1К5 и 22мкф
2) в аноде 100К, в катоде 1К и 22мкф
3) в аноде 330К и 1n в параллель, в катоде 3К3 и 1мкф
4) в аноде 100К, в катоде 1К и 22мкф
Обвязку ламп лишний раз перепаивать не хочется, за фирменностью звука не гонюсь.
В общем подожду советов и рекомендаций. Потом набросаю схему, покажу...