Автор Тема: Маломощные Push–pull оконечники на двойных триодах  (Прочитано 317592 раз)

0 Пользователей и 1 Гость просматривают эту тему.

Оффлайн Rolly

  • Живу на форуме
  • *******
  • Сообщений: 9081
  • Мнение - не повод получить пулю сразу.
Виталийй, класс усилителя определяется по режиму работы на максимальной рассчётной мощности. Все эти "70%" пишутся для класса АВ.

Оффлайн maximum779099

  • Новичок
  • *
  • Сообщений: 26
  • GuitarPlayer.Ru fan!
Ну тогда вопрос снимается 14ма на два катода нормально. 680ом в катоде при моих номиналах. Как звук? поделитесь мнением.

Оффлайн Виталийй

  • Частый посетитель
  • **
  • Сообщений: 232
  • GuitarPlayer.Ru fan!
Rolly ну так гитарные усилители и работают в классе АВ ближе к А или к В это уже варианты, а вот чисто в классе А что то сильно сомневаюсь, хайфайщики собирают. Читал я конечно про это дело, только не особо зацикливаюсь, если звук понравится, да хоть чисто в В)))
 maximum779099 Да звучит вроде нормально, чистый по моему чуть подгружается, ну при таких пукалках наверное громкость ещё по тише на чистом надо делать, в целом нормальная погремушка, не думаю что от 6Ф1П можно добиться большего.
« Последнее редактирование: Февраля 13, 2017, 18:00:35 от Виталийй »

Оффлайн Rolly

  • Живу на форуме
  • *******
  • Сообщений: 9081
  • Мнение - не повод получить пулю сразу.
Виталийй, однотакты в А делают. :) Может и двухтакты некоторые, хотя популярных двухтактов в А я не припомню.

Оффлайн maximum779099

  • Новичок
  • *
  • Сообщений: 26
  • GuitarPlayer.Ru fan!
Виталийй Спасибо за объективную оценку. Звук подгруженный т.к это не чистый канал а вход low маршалла.(не чистый звук а скорее кранч) Ну мне как бы не фатально на чистом звуке можно и однотакт на обыяной лампе использовать. я чуть попозже как будет время выложу еше преамп на 6ф1п, тоже со звуками. У Vitallka были схемы,но как то не особо хотелось повторить слушая семплы. Я на guitar-gear давно зарегестрирован,а тут недавно.

П.С Жена уже третий день ругается))"Что ты там свои ручки крутишь,играешь громко"
« Последнее редактирование: Февраля 13, 2017, 18:17:47 от maximum779099 »

Оффлайн Vitallka

  • Эксперт
  • *****
  • Сообщений: 1175
  • Антиум

Оффлайн maximum779099

  • Новичок
  • *
  • Сообщений: 26
  • GuitarPlayer.Ru fan!
Сборка малыша идет полным ходом. В преампе Krankenstein+Баллон на чистый звук. Планируемое число ручек- 12 штук)))

Оффлайн Rolly

  • Живу на форуме
  • *******
  • Сообщений: 9081
  • Мнение - не повод получить пулю сразу.
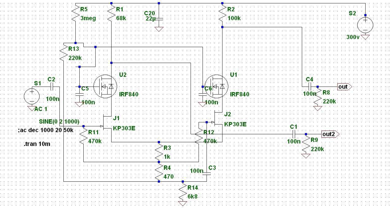
Vitallka, по-моему, зря фазик на транзисторе сделал, перегруз неприятный.

Оффлайн Vitallka

  • Эксперт
  • *****
  • Сообщений: 1175
  • Антиум
Та можно и делитель по постоянке перед ФИРНом влепить, чтоб перегруза ИРФа не было. Я это симулировал, но на плату не стал ставить.

Оффлайн maximum779099

  • Новичок
  • *
  • Сообщений: 26
  • GuitarPlayer.Ru fan!
А как начсчет длиннохвостного фазонвертора на полевиках?

Оффлайн Vitallka

  • Эксперт
  • *****
  • Сообщений: 1175
  • Антиум
Смотря для каких выходных ламп.

Оффлайн maximum779099

  • Новичок
  • *
  • Сообщений: 26
  • GuitarPlayer.Ru fan!
Vitallka, Ну к примеру для гу-17,6ф1п. Да для каких угодно. В контексте этой темы же говорим.

Оффлайн Vitallka

  • Эксперт
  • *****
  • Сообщений: 1175
  • Антиум
Для 6ф1п и ей подобных с небольшим напряжением смещения этот фазик будет с избыточным усилением - на подобные можно от преампа прямо на фирн подавать без драйвера.
У фазика есть разбег между плечами в 0,3 дБ, хотя подобный разбег есть и в стандартного маршалловского.

Оффлайн maximum779099

  • Новичок
  • *
  • Сообщений: 26
  • GuitarPlayer.Ru fan!
Vitallka Сложноватый фазик вышел))А нельзя задать смещение затвора IRF стабилитроном(как например в петле на полевиках) и использовать более классическую схему без участия КП303?

Оффлайн Vitallka

  • Эксперт
  • *****
  • Сообщений: 1175
  • Антиум
Пока симуляция без КП303 показывает очень большую чувствительность и сильный завал высоких из-за внутренних емкостей ирфа.