Автор Тема: Маломощные Push–pull оконечники на двойных триодах  (Прочитано 318348 раз)

0 Пользователей и 1 Гость просматривают эту тему.

Оффлайн Bulldozerrr

  • Эксперт
  • *****
  • Сообщений: 2935
Ну и я в треде отмечусь.
В общем есть тан1 и выходник от ерасового гта15.
Намедни изучал даташит от 6н6п. Прикинул пушпулл в классе А на 160-170В анодного.
При начальном токе анодов 25мА нагрузочные прямые лежат в допустимых областях по  мощности и токам. Выходит 1Ватт практически в классе А. Фазоинвертором можно определить парафазный каскад на 6н2п.
Единственный вопрос, как быть с предом? Ему то надо минимум 250В, а лучше 300.
Кто что скажет?

Оффлайн Rolly

  • Живу на форуме
  • *******
  • Сообщений: 9101
  • Мнение - не повод получить пулю сразу.
Намедни изучал даташит от 6н6п. Прикинул пушпулл в классе А на 160-170В анодного.
...
Единственный вопрос, как быть с предом? Ему то надо минимум 250В, а лучше 300.
Кто что скажет?
Удвоитель? :hmmm:

Оффлайн Bulldozerrr

  • Эксперт
  • *****
  • Сообщений: 2935
Удвоитель? :hmmm:
Тут такая проблема. На мощник надо 170 с моста. А как к мосту удвоитель вкорячить немного непонятно.

Оффлайн AZG

  • Живу на форуме
  • *******
  • Сообщений: 95696
  • Санкт-Петербург
    • AZG CUSTOM
Bulldozerrr, Делай питание этежеркой. Если есть еще обмотка на 120В, то второй выпрямитель надстроить над первым. Получишь порядка 340В с этажерки и 300-320В после фильтра на преамп. Вполне ОК.

Оффлайн Dying Fetus

  • Moderator
  • *****
  • Сообщений: 10324
  • DIYng Fetus
    • http://cathar.ru
смотря на  чём пред, может какую 6ж1п взять. ей вроде и 150 хватит  ???

Оффлайн sadky

  • Эксперт
  • *****
  • Сообщений: 2680
...или найти пару 6ф5п и забить на 6н6п, раз силовик такой? :hitrez:

Оффлайн Bulldozerrr

  • Эксперт
  • *****
  • Сообщений: 2935
Bulldozerrr, Делай питание этежеркой. Если есть еще обмотка на 120В, то второй выпрямитель надстроить над первым. Получишь порядка 340В с этажерки и 300-320В после фильтра на преамп. Вполне ОК.
На тан1 4 вторички по 28В и еще 4 на 6.3 - этажерка не прокатит.

... и добавил:

...или найти пару 6ф5п и забить на 6н6п, раз силовик такой? :hitrez:
В шасси 3 панели, больше не воткнуть. Хочецца трехкаскадный кранч пред, парафазны и оконечник на 1 Ватт и мощник на одном баллоне.
« Последнее редактирование: Апреля 01, 2017, 11:49:01 от Bulldozerrr »

Оффлайн sadky

  • Эксперт
  • *****
  • Сообщений: 2680
А если , как советуют выше, рискнуть и заменить два триодных каскада одним на пентоде? Плюс третий - на триоде от 6ф5п, плюс ФИРН на втором оттуда же? :rolleyes: А вдруг получиццо? ;)

Оффлайн Bulldozerrr

  • Эксперт
  • *****
  • Сообщений: 2935
А если , как советуют выше, рискнуть и заменить два триодных каскада одним на пентоде? Плюс третий - на триоде от 6ф5п, плюс ФИРН на втором оттуда же? :rolleyes: А вдруг получиццо? ;)
Какбы не хочецца заморачиваться с пентодами в преде. Вы предлагаете сбацать что-то в духе вокса. Не фанат я ихний.

Оффлайн Rolly

  • Живу на форуме
  • *******
  • Сообщений: 9101
  • Мнение - не повод получить пулю сразу.
http://www.radioman-portal.ru/pages/1892/index.shtml

Последние две схемы :hmmm:

Оффлайн Bulldozerrr

  • Эксперт
  • *****
  • Сообщений: 2935
http://www.rlocman.ru/shem/schematics.html?di=148274
Еще такой вариант нашел.

Оффлайн AZG

  • Живу на форуме
  • *******
  • Сообщений: 95696
  • Санкт-Петербург
    • AZG CUSTOM
Bulldozerrr, Тогда двойное выпрямление. Для основной мост, а для преампа через конденсаторы умножитель. Тока аккурат хватит с умножителя. Притом сразу со всей переменки транса, а не как по ссылкам.

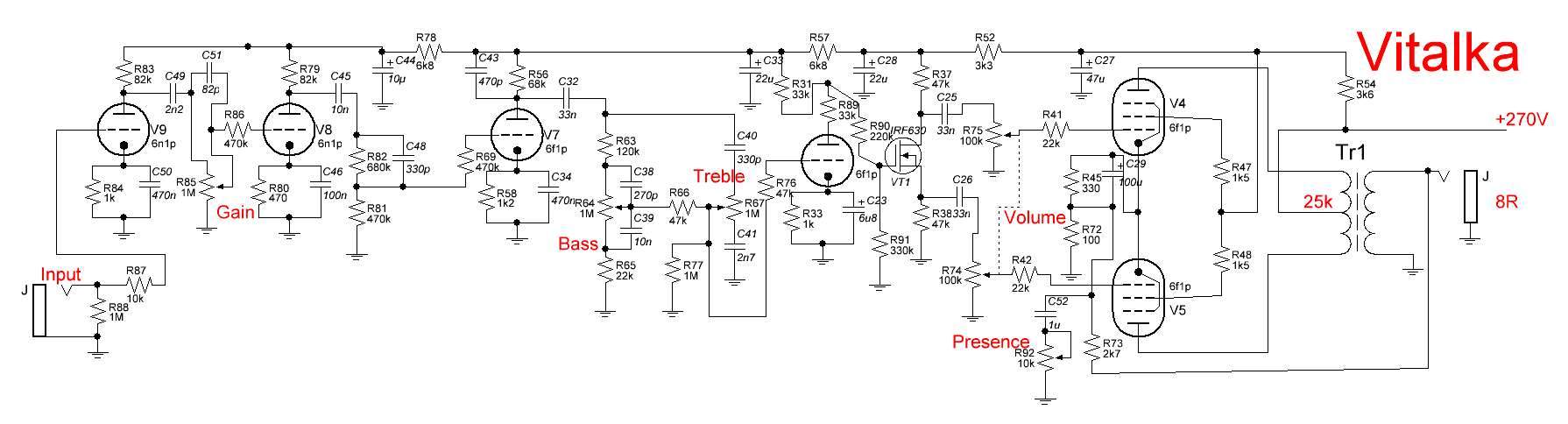
Оффлайн Vitallka

  • Эксперт
  • *****
  • Сообщений: 1175
  • Антиум
Vitallka, по-моему, зря фазик на транзисторе сделал, перегруз неприятный.
А так? (Ручка гейна по нарастанию, а в конце - ручка презенса по нарастанию)

Оффлайн Rolly

  • Живу на форуме
  • *******
  • Сообщений: 9101
  • Мнение - не повод получить пулю сразу.
Vitallka, слышно транзистор, звук в фузз уходит.

Оффлайн geo1656

  • Завсегдатай
  • ***
  • Сообщений: 474
Привет.отмечусь и я.собрал мне товарищ 1вт увеселитель.звук просто сказка.взрослый.плотный.низов-море.недостаток один-громкий очень.ручка на 9-и дальше громко.динамики много.и звук напоминает очень большие лампы-6л6 и т.д.все относительно в этой жизни-вслепую врядли определишь какие лампы в аппарате.с ув.Жора