Автор Тема: Marshall JCM800 2204 (помощь при сборке)  (Прочитано 25951 раз)

0 Пользователей и 1 Гость просматривают эту тему.

Оффлайн NomadSky Автор темы

  • Новичок
  • *
  • Сообщений: 65
  • GuitarPlayer.Ru fan!
Re: Marshall JCM800 2204 (помощь при сборке)
« Ответ #195 : Августа 18, 2019, 09:59:13 »
"Чертеж", ну или эскиз, скажем так
Большое спасибо!  Буду делать именно по этому чертежу!

Оффлайн tom cat

  • Эксперт
  • *****
  • Сообщений: 1846
  • На мой век металлолома хватит...
Re: Marshall JCM800 2204 (помощь при сборке)
« Ответ #196 : Августа 18, 2019, 10:34:26 »
alkuz- Красавчег, спасибо! Очень круто, не уверен, что у Маршалла такой эскиз есть! ;)

Оффлайн AZG

  • Живу на форуме
  • *******
  • Сообщений: 95553
  • Санкт-Петербург
    • AZG CUSTOM
Re: Marshall JCM800 2204 (помощь при сборке)
« Ответ #197 : Августа 18, 2019, 10:35:44 »
alkuz, На боковинках странные загибы остались. Хотя они отдельно прорисованы в рейках.

Оффлайн alkuz

  • Ветеран форума
  • ******
  • Сообщений: 4481
  • Зарегистрированный
    • http://
Re: Marshall JCM800 2204 (помощь при сборке)
« Ответ #198 : Августа 18, 2019, 12:21:57 »
alkuz, На боковинках странные загибы остались. Хотя они отдельно прорисованы в рейках.
Не не, не путай! Загиб на боковине сделан приклейкой рейки, а крепежная реечка, для прикручивания  передней панели, это другая деталь
Если кому-то нужны будут дополнительные виды и размеры, спрашиваем ))

Оффлайн AZG

  • Живу на форуме
  • *******
  • Сообщений: 95553
  • Санкт-Петербург
    • AZG CUSTOM
Re: Marshall JCM800 2204 (помощь при сборке)
« Ответ #199 : Августа 18, 2019, 12:56:55 »
alkuz, ну там тоже отдельные рейки. Надо разделить. А то бедный народ начнет искать фанеру на 25 и лишнее фрезером снимать.

Оффлайн FINikk

  • Ветеран форума
  • ******
  • Сообщений: 4569
  • Санкт-Петербург
Re: Marshall JCM800 2204 (помощь при сборке)
« Ответ #200 : Января 03, 2020, 14:02:23 »
(нажмите чтобы показать/спрятать)





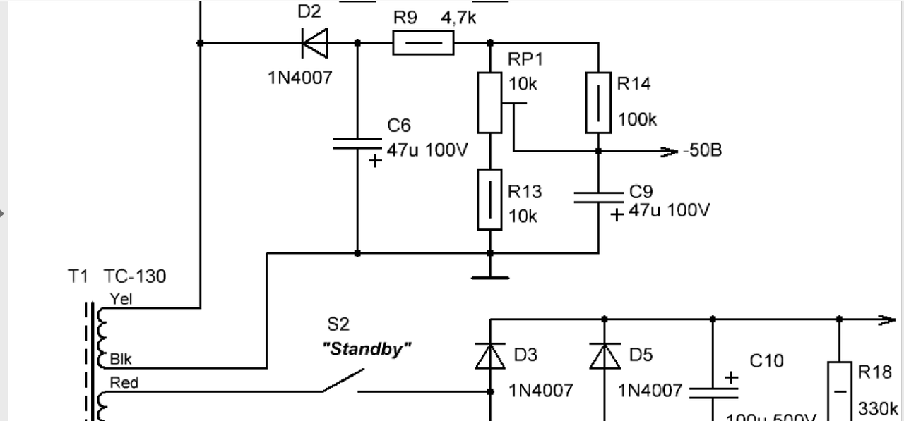
а что, задача состояла в том, что-бы ни в коем случае не делать bias так, как в hammer head...коли уж приобрели yerasov 130../то бишь готовую схему bias/.извиняюсь конечно  . может я чего то пропустил из прочитанного

« Последнее редактирование: Января 22, 2020, 22:27:03 от FINikk »

Оффлайн Himan

  • Завсегдатай
  • ***
  • Сообщений: 289
  • GuitarPlayer.Ru fan!
Re: Marshall JCM800 2204 (помощь при сборке)
« Ответ #201 : Января 21, 2020, 12:35:14 »
Фото готового уже  усилка можно? Что получилось то в итоге !?

Оффлайн NomadSky Автор темы

  • Новичок
  • *
  • Сообщений: 65
  • GuitarPlayer.Ru fan!
Re: Marshall JCM800 2204 (помощь при сборке)
« Ответ #202 : Января 22, 2020, 05:38:11 »














Оффлайн Himan

  • Завсегдатай
  • ***
  • Сообщений: 289
  • GuitarPlayer.Ru fan!
Re: Marshall JCM800 2204 (помощь при сборке)
« Ответ #203 : Января 22, 2020, 08:54:38 »
Ну так а как же упаковка?? :o

Оффлайн NomadSky Автор темы

  • Новичок
  • *
  • Сообщений: 65
  • GuitarPlayer.Ru fan!
Re: Marshall JCM800 2204 (помощь при сборке)
« Ответ #204 : Января 22, 2020, 13:40:24 »
Проект выкупили как есть. Будку сами будут делать. Чертежи забрали. У меня у же новый проект. Похожий, но другой. Позже отвечу на ваши вопросы те что  в личке..

Оффлайн Владислав Утюмов

  • Завсегдатай
  • ***
  • Сообщений: 410
  • И со свечкой искали они, и с умом...
Re: Marshall JCM800 2204 (помощь при сборке)
« Ответ #205 : Января 22, 2020, 14:47:47 »
NomadSky, подздравляю :alc:!

Оффлайн tom cat

  • Эксперт
  • *****
  • Сообщений: 1846
  • На мой век металлолома хватит...
Re: Marshall JCM800 2204 (помощь при сборке)
« Ответ #206 : Января 22, 2020, 21:33:27 »
 NomadSky- молоднц :good:

Оффлайн Himan

  • Завсегдатай
  • ***
  • Сообщений: 289
  • GuitarPlayer.Ru fan!
Re: Marshall JCM800 2204 (помощь при сборке)
« Ответ #207 : Января 23, 2020, 19:58:22 »
На фото , что и зачем прилепил скотчем к трансам? ! :o

Оффлайн Dying Fetus

  • Moderator
  • *****
  • Сообщений: 10308
  • DIYng Fetus
    • http://cathar.ru
Re: Marshall JCM800 2204 (помощь при сборке)
« Ответ #208 : Января 23, 2020, 20:26:03 »
Himan, эт видимо "ручка" для переноски)

Оффлайн Himan

  • Завсегдатай
  • ***
  • Сообщений: 289
  • GuitarPlayer.Ru fan!
Re: Marshall JCM800 2204 (помощь при сборке)
« Ответ #209 : Января 24, 2020, 17:13:07 »
 :crazy: зачёт  :jok: