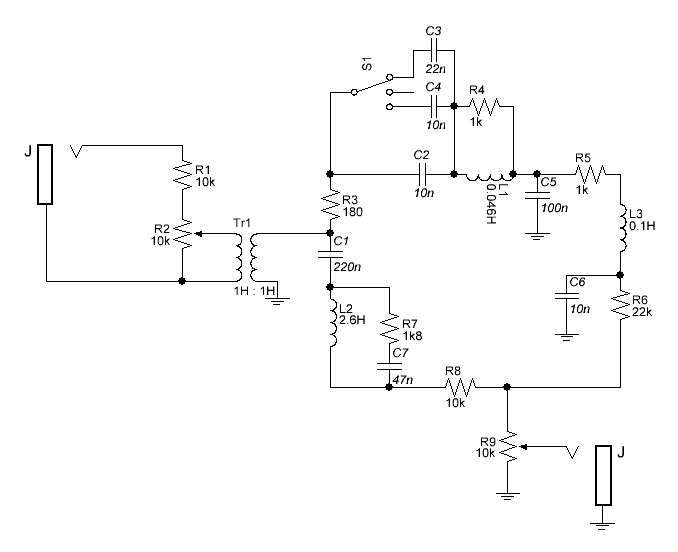
Собрал следующую схему:

Результат моделирования АЧХ:

По факту получается:

Причем замыкание ключей действительно отключает катушки: если закоротить катушку L1, она перестаёт "петь", если закоротить кондер с катушкой L2 перестаёт петь и эта катушка (кстати, включенная она поёт гораздо тише, чем L1). Под словом "поет" я имею ввиду акустический звук из катушки, а не с электрического выхода.
Номиналы катушек и кондера замерены мультиметром, всё ок. Собранное устройство несколько раз перепроверено на предмет соответствия схеме. С обоими закороченными ключами получается такая АЧХ:

Куда смотреть? На какую ошибку похоже такое поведение схемы?