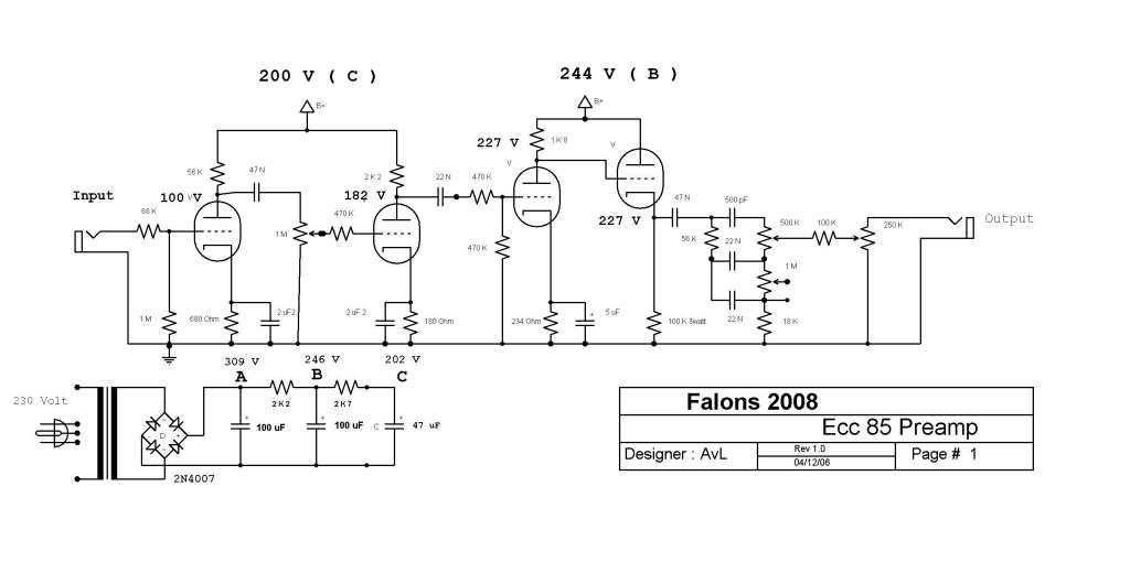
РЕЗУЛЬТАТ,6Н9С в преампе г...

Переставил панельку,попробовал Е88СС и ЕСС85,
(больше нет дома ничего)
Небо и земля,ни фона ни звона. 6Н9С вообще как то странно ведет.
По схеме не в режиме.Причем, если катоды посадить на общий,пропадает фон,
но до шасси дотронутся нельзя,звенит соловьем.