Автор Тема: Начинаю делать СлоРекту по схеме Азнаура  (Прочитано 44285 раз)

0 Пользователей и 1 Гость просматривают эту тему.

Оффлайн clabnk

  • Завсегдатай
  • ***
  • Сообщений: 374
  • дж дж дж
А мне нравится когда все ручки одного цвета) Это дело вкуса и личных предпочтений) ;D

Оффлайн High Hopes Автор темы

  • Опытный
  • ****
  • Сообщений: 931
  • Воля и Разум

Платы уже готовы 


 Молодец, аккуратные платы получились!!! Фоторезистом наверное делал ? Я сам только недавно освоил этот метод, очень понравился ( плёночным делал) . С ЛУТом не сравнить по качеству дорожек.
  З,Ы. Удачи в проэкте!!! Звуком будешь довольный на все 100 %, очень универсальный преамп- на кранче очень теплый перегруз  в духе АС/ДС , а хай-гейн это вообще ураган, очень жирный , запаса по гейну море. Я ставлю гейн около 10 часов, и уже с головой хватает!
« Последнее редактирование: Мая 03, 2014, 13:29:15 от High Hopes »

Оффлайн clabnk

  • Завсегдатай
  • ***
  • Сообщений: 374
  • дж дж дж
High Hopes,  Я платы делал ЛУТом. Просто бумага с журнала,гладкая. В некоторых местах пришлось маркером дорисовывать дорожки. Ради эксперимента, при зачистке решил отказаться от наждачной бумаги в пользу зубной щетки и порошкового моющего средства Gаla лимон.

Оффлайн Sofa_Guitarrero

  • Опытный
  • ****
  • Сообщений: 712
  • Диванщик! Из палаты мер и весов! BMWMotorrad-труЪ!
Автомалярный скотчбрайт super fine (серый) заруливает наждачки и пасты однозначно. Есть в любоммагазине по автомалярке. Куска в метр хватит до старости, стоит копейки.

Оффлайн Tander

  • Ветеран форума
  • ******
  • Сообщений: 3732
    • Efremoff
Re: Начинаю делать СлоРекту по схеме Азнаура
« Ответ #139 : Января 15, 2015, 22:01:49 »
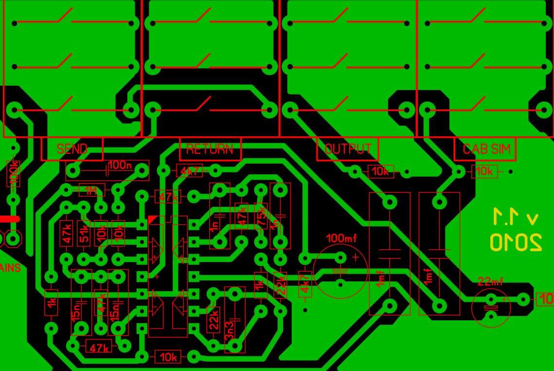
Сорри за некропост, но тем-не менее спрошу. В теме юзали печатки el-doctora. на ней, на плате Output имеется спикер-сим. И вот вопрос. Выход с преда получается идет уже с операционника? Сигнал с петли приходит через 100n/10K на неинвертированный вход опера (на который кстати чот я не вижу, где подается напряжение смещения, только 1М об землю). после чего, усиленный сигнал идет с первой ноги опера на обычный выход. Мож у кого есть схема данного кабсима?

Вижу что топикстартер делал с кабсимом? какие мнения о звуке?
« Последнее редактирование: Января 15, 2015, 22:03:54 от Tander »

Оффлайн nwds

  • Завсегдатай
  • ***
  • Сообщений: 267
Re: Начинаю делать СлоРекту по схеме Азнаура
« Ответ #140 : Января 16, 2015, 05:55:46 »
Схема взята с Engl e530, мне этот кабсим не нравится. Сейчас переделываю его на хотлайн2.

Оффлайн Darksid

  • Эксперт
  • *****
  • Сообщений: 1198
  • Паяю не спеша для души.....
Re: Начинаю делать СлоРекту по схеме Азнаура
« Ответ #141 : Января 16, 2015, 09:49:59 »
Туда неплохо Сим от Лионсаунд вот он поинтереснее будет  http://guitar-gear.ru/forum/topic/3724-lionsound/page__st__30

Оффлайн Станислав Станиславский

  • Новичок
  • *
  • Сообщений: 13
  • GuitarPlayer.Ru fan!
Re: Начинаю делать СлоРекту по схеме Азнаура
« Ответ #142 : Апреля 16, 2016, 06:01:39 »
Задумался о сборке преампа SRT 2.0 для использования с комбиком Yerasov Boggart 30. Стоит ли этим заморачиваться или лучше собирать целый усилитель с PA?

Ранее пытался построить усилитель на базе SRT 1.0, но в силу обстоятельств продал, так и не завершив. Монтаж делал на панельках, но сомневаюсь, что это хорошая идея. Каким способом лучше собирать, печатка или панелька?
« Последнее редактирование: Апреля 16, 2016, 06:14:24 от Станислав Станиславский »

Оффлайн AntonVIP

  • Живу на форуме
  • *******
  • Сообщений: 13729
  • Люблю качественную музыку в стиле "мясо"
    • Страница на ютубе
Re: Начинаю делать СлоРекту по схеме Азнаура
« Ответ #143 : Апреля 16, 2016, 07:39:04 »
Станислав Станиславский, ректу на плате удобно, можно и на турретах  :) При обдуманном подходе фона нет, что так, что эдак  ;)

... и добавил:

Мощник лучше тоже сделать, на тех же 6L6. Насколько я помню, у боггарта на 84-ках же мощник  ??? С 6-ками и фиксой будет поинтереснее  ;)

Оффлайн Ден2

  • Ветеран форума
  • ******
  • Сообщений: 4278
Re: Начинаю делать СлоРекту по схеме Азнаура
« Ответ #144 : Апреля 16, 2016, 09:08:17 »
А еще ерасовский мощник от 30-к отлично переводится на пару 6п3с/5881, и звучит в таком виде гораздо вкуснее. Непонятно, почему производитель до сих пор сам этого не делает.

Оффлайн Станислав Станиславский

  • Новичок
  • *
  • Сообщений: 13
  • GuitarPlayer.Ru fan!
Re: Начинаю делать СлоРекту по схеме Азнаура
« Ответ #145 : Апреля 16, 2016, 09:08:59 »
Станислав Станиславский, Мощник лучше тоже сделать, на тех же 6L6. Насколько я помню, у боггарта на 84-ках же мощник  ??? С 6-ками и фиксой будет поинтереснее  ;)

Все верно 4ре 84ки. Хочется 6L6, но колется, 50 Вт много для дома. Слышал есть усилители с какими-то девайсами позволяющие работать усилителю на полной мощности подгружая выходные лампы и трансформатор, но при этом регулировать громкость динамика, есть такие? Рационально использовать такие устройства с 6L6? Или это миф какой-то?

Возвращаясь к SRT 2.0, нужен LEAD канал только. Как и где лучше сделать коммутацию? Оставить как на схеме?



... и добавил:

А еще ерасовский мощник от 30-к отлично переводится на пару 6п3с/5881, и звучит в таком виде гораздо вкуснее. Непонятно, почему производитель до сих пор сам этого не делает.

А можно поподробней с этого места?  :buba:
« Последнее редактирование: Апреля 16, 2016, 09:11:02 от Станислав Станиславский »

Оффлайн AntonVIP

  • Живу на форуме
  • *******
  • Сообщений: 13729
  • Люблю качественную музыку в стиле "мясо"
    • Страница на ютубе
Re: Начинаю делать СлоРекту по схеме Азнаура
« Ответ #146 : Апреля 16, 2016, 09:36:29 »
Непонятно, почему производитель до сих пор сам этого не делает.

Тоже непонятно.. Денех вроде только на трансы надо больше затратить.. Но если сами мотают, то особо не критично.. А лампы - то на то и выйдет, учитывая, что переход будет с 4-ки на пару...

Оффлайн AZG

  • Живу на форуме
  • *******
  • Сообщений: 95678
  • Санкт-Петербург
    • AZG CUSTOM
Re: Начинаю делать СлоРекту по схеме Азнаура
« Ответ #147 : Апреля 16, 2016, 10:19:56 »
А еще ерасовский мощник от 30-к отлично переводится на пару 6п3с/5881, и звучит в таком виде гораздо вкуснее. Непонятно, почему производитель до сих пор сам этого не делает.

Это внутренние "нюансы" производителя. как и отсуствие анодного предохранителя в серии современных аппаратов, в том числе и ХаммерХеда  :pozor: По переделке схемы на пару 5881 я Ерасову давал полный отчет с рекомендациями и т.п. В итоге реакции на это НОЛЬ.

Считаю, что это даже хорошо. Позволяет другим развивать свою продукцию  ;D

AntonVIP, Трансы по сути те-же. Анодку можно приподнять вольт до 400 примерно.

Станислав Станиславский, правильно говорят - полный вариант будет интереснее. Можно так же два канала сделать.

Оффлайн Станислав Станиславский

  • Новичок
  • *
  • Сообщений: 13
  • GuitarPlayer.Ru fan!
Re: Начинаю делать СлоРекту по схеме Азнаура
« Ответ #148 : Апреля 16, 2016, 10:46:30 »
По переделке схемы на пару 5881 я Ерасову давал полный отчет с рекомендациями и т.п. В итоге реакции на это НОЛЬ.

В народ такие рекомендации уходили? Не на форуме, не в интернете ни чего не нашел. Можно с отчетом этим ознакомиться?

Оффлайн AZG

  • Живу на форуме
  • *******
  • Сообщений: 95678
  • Санкт-Петербург
    • AZG CUSTOM
Re: Начинаю делать СлоРекту по схеме Азнаура
« Ответ #149 : Апреля 16, 2016, 10:50:49 »
В народ такие рекомендации уходили? Не на форуме, не в интернете ни чего не нашел. Можно с отчетом этим ознакомиться?

Я на форуме пару раз расписывал. Там в целом ничего сложного если понимаешь что делаешь. Самое тяжелое сделать питание и регулировку фиксированного смещения.

Если найду фотки, приложу...