Автор Тема: Начинаю делать СлоРекту по схеме Азнаура  (Прочитано 44234 раз)

0 Пользователей и 2 Гостей просматривают эту тему.

Оффлайн Ден2

  • Ветеран форума
  • ******
  • Сообщений: 4278
Re: Начинаю делать СлоРекту по схеме Азнаура
« Ответ #150 : Апреля 16, 2016, 11:10:47 »
Должен сказать, что пара 6п3с и с катодным смещением там очень даже хорошо себя ведёт.

Оффлайн AZG

  • Живу на форуме
  • *******
  • Сообщений: 95643
  • Санкт-Петербург
    • AZG CUSTOM
Re: Начинаю делать СлоРекту по схеме Азнаура
« Ответ #151 : Апреля 16, 2016, 13:31:09 »
По звуку разница есть не в пользу автомата. Я делал и то и другое.

Оффлайн Ден2

  • Ветеран форума
  • ******
  • Сообщений: 4278
Re: Начинаю делать СлоРекту по схеме Азнаура
« Ответ #152 : Апреля 16, 2016, 13:51:52 »
Так спору нет, фикс лучше. Но и автомат неплохо по сравнению с оригиналом на 84.

Оффлайн AZG

  • Живу на форуме
  • *******
  • Сообщений: 95643
  • Санкт-Петербург
    • AZG CUSTOM
Re: Начинаю делать СлоРекту по схеме Азнаура
« Ответ #153 : Апреля 16, 2016, 14:07:06 »
Ну про разницу с 84ками вообще спору нет.  ;)

Оффлайн Angel

  • Опытный
  • ****
  • Сообщений: 769
Re: Начинаю делать СлоРекту по схеме Азнаура
« Ответ #154 : Апреля 16, 2016, 14:10:03 »
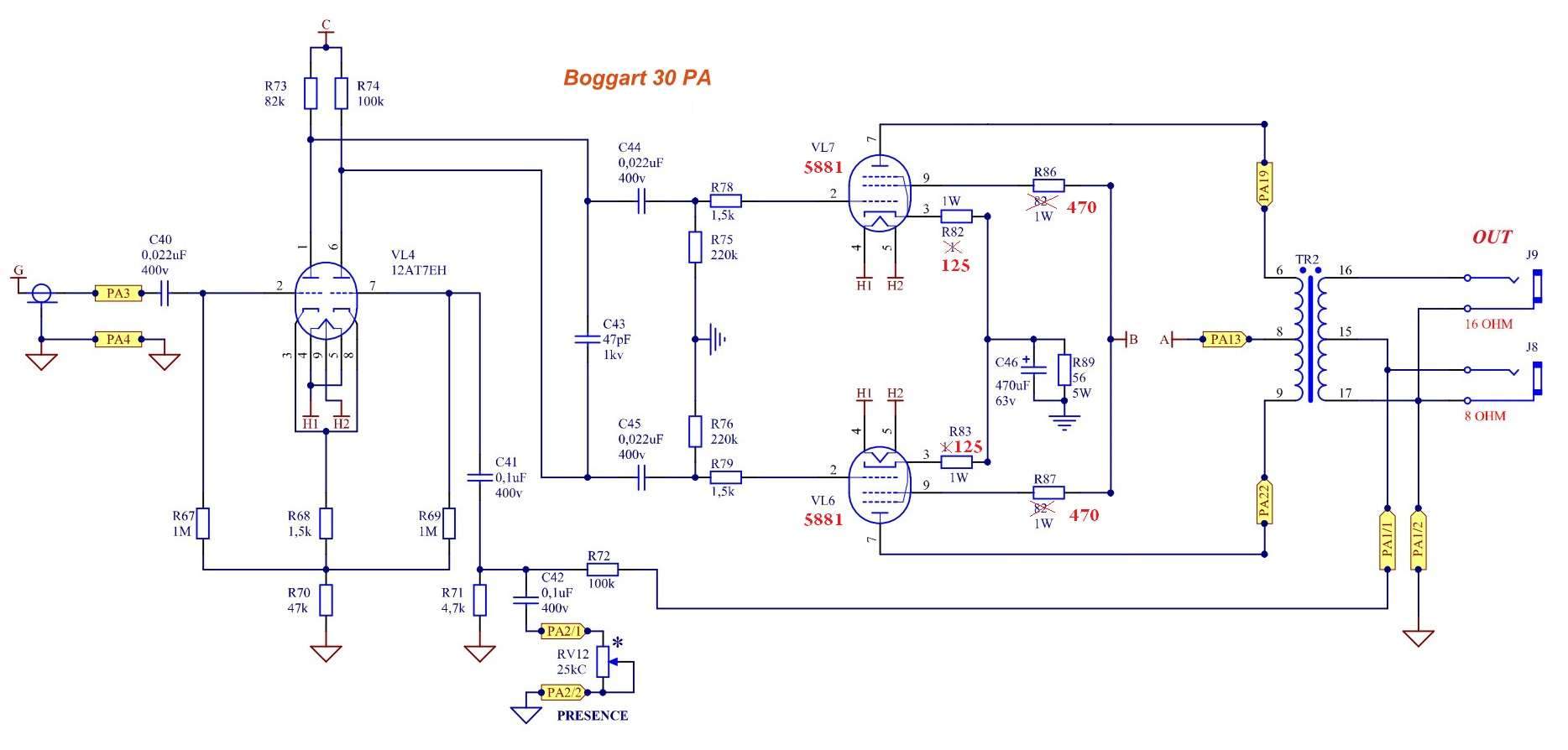
А по мне так мощник боггарта просится в переделку на мощник месы сабвей рокет.

http://tubefreak.com/subway5.gif
« Последнее редактирование: Апреля 16, 2016, 17:27:00 от Angel »

Оффлайн Станислав Станиславский

  • Новичок
  • *
  • Сообщений: 13
  • GuitarPlayer.Ru fan!
Re: Начинаю делать СлоРекту по схеме Азнаура
« Ответ #155 : Апреля 16, 2016, 14:29:16 »
Тут тема с модом Боггарта http://forum.gtlab.net/cgi-bin/yabb2/YaBB.pl?num=1245698318/20

Я как понял DJGlukBH заменил только резисторы 2 сетки и катода. Сообщение №38.

Еще что-то нужно менять?

... и добавил:

А по мне так мощник боггарта просится в переделку на мощник месы сабвей рокет.


Картинка не грузится

Оффлайн AZG

  • Живу на форуме
  • *******
  • Сообщений: 95643
  • Санкт-Петербург
    • AZG CUSTOM
Re: Начинаю делать СлоРекту по схеме Азнаура
« Ответ #156 : Апреля 16, 2016, 14:32:26 »
Angel, Вопрос по существу - ЗАЧЕМ? Эти ДинаВатты все-равно не дотягивают по звуку до нормального взрослого мощника с большими лампами. Сабвэй сам по себе неплох ибо разрабатывался как полноценное решение, а не обрезок.

Станислав Станиславский, Фазик пересобери на вариант Солдано, там буквально один резистор перекинуть. И поставь туда 12АХ7.
« Последнее редактирование: Апреля 16, 2016, 14:34:45 от AZG »

Оффлайн Станислав Станиславский

  • Новичок
  • *
  • Сообщений: 13
  • GuitarPlayer.Ru fan!
Re: Начинаю делать СлоРекту по схеме Азнаура
« Ответ #157 : Апреля 16, 2016, 15:17:25 »
Спасибо. В Boggart в землю стоит резистор 47К, а у SLO 10К + 4,7К, стоит трогать эту часть или оставить как есть?



Оффлайн AZG

  • Живу на форуме
  • *******
  • Сообщений: 95643
  • Санкт-Петербург
    • AZG CUSTOM
Re: Начинаю делать СлоРекту по схеме Азнаура
« Ответ #158 : Апреля 16, 2016, 15:19:19 »
А что я ранее написал то?  ??? Да, надо 47к поменять на 10к и переключить на 4К7 и 1.5К на 470 ом.

Оффлайн Станислав Станиславский

  • Новичок
  • *
  • Сообщений: 13
  • GuitarPlayer.Ru fan!
Re: Начинаю делать СлоРекту по схеме Азнаура
« Ответ #159 : Апреля 16, 2016, 15:36:31 »
А что я ранее написал то?  ??? Да, надо 47к поменять на 10к и переключить на 4К7 и 1.5К на 470 ом.

Можно пользовать?


Оффлайн AZG

  • Живу на форуме
  • *******
  • Сообщений: 95643
  • Санкт-Петербург
    • AZG CUSTOM
Re: Начинаю делать СлоРекту по схеме Азнаура
« Ответ #160 : Апреля 16, 2016, 15:47:30 »
Станислав Станиславский, Все ОК  ;)

p.s. хотя я бы по любому потом сделал фиксу...
« Последнее редактирование: Апреля 16, 2016, 15:49:58 от AZG »

Оффлайн Angel

  • Опытный
  • ****
  • Сообщений: 769
Re: Начинаю делать СлоРекту по схеме Азнаура
« Ответ #161 : Апреля 16, 2016, 17:24:29 »
AZG,  Для звука, зачем же еще, по крайней мере если оставить ел84. Такая же схема в рековом меса 2020, а он вполне самостоятельный аппарат. А  большие лампы это уже серьезный допил, проще тогда уж все выкинуть и сделать по новой  :crazy:

Оффлайн AZG

  • Живу на форуме
  • *******
  • Сообщений: 95643
  • Санкт-Петербург
    • AZG CUSTOM
Re: Начинаю делать СлоРекту по схеме Азнаура
« Ответ #162 : Апреля 16, 2016, 17:36:33 »
Angel, Я уж их достаточно переделал. Вполне нормально получается. Тут основная цель уйти от 84-к как таковых. Тем более выходник классически имеет приведенку 4К, что для пары 5881/6L6 то что надо.

Оффлайн Станислав Станиславский

  • Новичок
  • *
  • Сообщений: 13
  • GuitarPlayer.Ru fan!
Re: Начинаю делать СлоРекту по схеме Азнаура
« Ответ #163 : Апреля 16, 2016, 19:19:33 »
Станислав Станиславский, Все ОК  ;)

p.s. хотя я бы по любому потом сделал фиксу...

Это у меня получился вариант с автосмещением? Как фиксированное тут сделать?

Оффлайн AZG

  • Живу на форуме
  • *******
  • Сообщений: 95643
  • Санкт-Петербург
    • AZG CUSTOM
Re: Начинаю делать СлоРекту по схеме Азнаура
« Ответ #164 : Апреля 16, 2016, 19:30:43 »
Это у меня получился вариант с автосмещением? Как фиксированное тут сделать?

Да, тут авто. Сделай пока так. Фиксу сложнее. Надо от переменки 18В умножитель на два и затем классическая схема регулировки.