Разница между 102-м и 124-м в значениях анодных и катодных резисторов преампа, фильтр на сенде, брайт конденсатор на мастере, в питании другие электролиты, конденсатор на презенсе. Вроде ничего не упустил 
Почти ничего

:
- тип кон-ра пота Мидл в ТБ (пусть кто угодно поет, что это не существенно - в этом месте прекрасно слышна разница);
- катоды 1,2 каскадов (124 - 10мкФ, 102 - 5мкФ, и поэтому тоже клин в 124 и его братьях объемнее, чем в прочих);
- типы (а не только значения номинала) катодных резисторов;
- разные номиналы Брайта на Вольюме (хотя, как показывает практика, этот Брайт нафиг не нужен);
- подстроечник пре-ОД (чуть ли не главное отличие

);
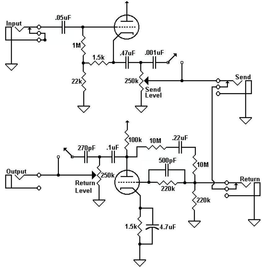
- снабберы на каскадах ОД (270пик в 124, 250пик в 102, и да - здесь это заметно отлично, даже 2х20пик!);
- пот-р ОД Левел\Драйв (Б100к в 102 и А250к в 124, и сам понимаешь, где какая нагрузка на пред-каскад, и где какой делитель образуется для послед-каскада

);
- подстроечник динамического балланса ФИ (5к в 102 и 10к в 124, и это - не по принципу "что под рукой", а из множества соображений, в т.ч. требуемое соотношение сустейн\атака);
Может быть, и я что-то забыл, т.к. написал по памяти, так что ты всеже внимательнее сравни схемы и лейки.
И есть т.н. Форд-мод, популярный у клонеров: дроссель меняется на резистор, добавляя сэг в звук. Сделан ли сейчас этот мод в этом усилке Форда (102 ГринЛайт\ГринСвитчес) - неизвестно, а во втором - сделан. И есть немало других "взрослых"

ОДС, где стоит резистор...(это к другой ветке касательно

).
... и добавил:
Вот интересный звук:
Robben Ford - Sahara Moon
Стандартный для Форда

. Роскошный, богатый, но - довольно сильно скомпрессированный, и со сложно высекаемой атакой. Важно вот что помнить: Форд (и Карлтон, у которого один из двух личных ОДС - брат-близнец 102-го) почти всегда играют через Дамблейтор и ТС. Это СУЩЕСТВЕННО влияет на конечный звук.