Автор Тема: Самодельные басовые цифровые усилители кто нибудь делает?  (Прочитано 33948 раз)

0 Пользователей и 1 Гость просматривают эту тему.

Оффлайн tom cat

  • Эксперт
  • *****
  • Сообщений: 1846
  • На мой век металлолома хватит...
OLDvist, а вот твой макет- заработал ли? Очень мучаюсь я вопросом создания на основе данного блока басового уся, не поделишься схемкой питания для него? :hitrez:

Оффлайн Oldvist

  • Опытный
  • ****
  • Сообщений: 983
tom cat, конечно заработал, куда он денется :)
Про питальник тут
http://radiokot.ru/forum/viewtopic.php?f=11&t=103828

Оффлайн tom cat

  • Эксперт
  • *****
  • Сообщений: 1846
  • На мой век металлолома хватит...
OLDvist, спасибо дорогой!
Всем- добра, благодарю за помощь! :)

Оффлайн April

  • Опытный
  • ****
  • Сообщений: 725
Возвращаемся к началу....
Конечно вряд ли, т.к. усилители в классе Д, с однополярным питанием на 24в - больше 100вт я практически не встречал.

потому что исходя из этих 24 В мы для чистого синуса в теории получим максимум 72 Вт при нагрузке 4 Ома.
Так что 50Вт - это реальная цифра.

Оффлайн Tander

  • Ветеран форума
  • ******
  • Сообщений: 3732
    • Efremoff
April, как считаешь?

Оффлайн Oldvist

  • Опытный
  • ****
  • Сообщений: 983
Tander, да очень просто. Там мост. Значит амплитуда максимальная 24 Вольта минус падение на ключах и фильтре. Пускай они идеальные, уберем падение. Получаем максимальную амплитуду те же 24 Вольта. Делим ее на корень из двух, получаем среднеквадратичное напряжение в 17,14 Вольта. Находим мощность: 17,14*17,14/4=73,5 Ватт в идеальных условиях.

Оффлайн Tander

  • Ветеран форума
  • ******
  • Сообщений: 3732
    • Efremoff
А 4 - это в данном случае что?

Оффлайн Алексей Ф

  • Эксперт
  • *****
  • Сообщений: 2261
  • GuitarPlayer.Ru fan!
А 4 - это в данном случае что?
P=Uкв/R
« Последнее редактирование: Января 17, 2018, 22:07:43 от Алексей Ф »

Оффлайн Tander

  • Ветеран форума
  • ******
  • Сообщений: 3732
    • Efremoff
Я вот в непонятках...
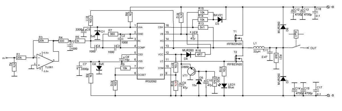
Достался мне усь с китая, красненький, 350W/8R, 700W/4R.
Так вот выглядит:
2326686-0

вот такая вот схема:
2326688-1
Только у меня без реле на выходе, а в остальном вроде совпадает почти все.

Питаеться это дело от ИИП симметричного +\-65В.

Суть проблемы - даже при небольших значениях входной амплитуды - появляеться противный зуд в динамике на частоте подаваемой на вход. Звучит - как будто либо ограничение, либо где-то ступенька в переходном режиме... Но вот проблема - я не вижу на осцилографе этого - там нормальный ровный синус - уже перепробовал несколько динамиков, мощность генерируемая - очень далека от средней даже, не говоря о максимальной... пропадает резко, при снижении амплитуды сигнала. Куда копать, что смотреть?



Оффлайн necrolust Автор темы

  • Ветеран форума
  • ******
  • Сообщений: 5235
  • Псков , группа Ledum, бас , вокал .
и он реально столько ватт выдаёт? Или ватты китайские?

Оффлайн tom cat

  • Эксперт
  • *****
  • Сообщений: 1846
  • На мой век металлолома хватит...
Tander- отправить назад производителю? (в смысле претензию и манебек?) Или в ремонт принесли?

necrolust- Ваты РМС, вполне себе мощное устройство...

Оффлайн Tander

  • Ветеран форума
  • ******
  • Сообщений: 3732
    • Efremoff
когда я его нагружал на эквивалент нагрузки (8ом) - я без получил (не слыша звук и не смотря на осцилл) - 55в RMS переменки. что дает нам ток - 6.8А. Т.е. мощность которая при этом выделяеться - 55*6.8 = 375Вт. Правда при таком режиме нужно хорошее охлаждение как и радиатора с ключами, так и дросселя, так и блока питания (у меня LLC на 800вт это дело питает).

Собстно вторая проблема которая имеется - даже при остутвии сигнала ключи и дроссель - неплохо так греются - радиатор - градусов до 40-50, а дроссель - до 55-57 доходит если долго постоит... нормально это или нет - я так и не понял. Так же - не понятно - связан зуд в звуке с этой температурой.

Рабочая частота - 540кГц, пробовал уменьшать до 400 (уменьшая резистор R7) - никак не повлияло ни на звук, ни на температуру....


... и добавил:

Отправить некому - я просто получил прибор от одного знакомого, который хотел себе чот собрать - и не сложилось - и он отдал плату мне.


... и добавил:

Так же заметил - дроссель (сам феррит) - немного как-то шевелится, если его шевелить:
https://youtu.be/Y199avAK2DU

Нормально это? я так понимаю важен зазор между половинками, а относительно платформы - может качаться немного... Или искать замену?
« Последнее редактирование: Июля 02, 2019, 21:22:49 от Tander »

Оффлайн AZG

  • Живу на форуме
  • *******
  • Сообщений: 95536
  • Санкт-Петербург
    • AZG CUSTOM
Tander, Есть такая же на руках. Глубоко не тестировал, но перегрева без сигнала не замечал. Питание от ТОР-а. Выпрямление и фильтры родные с платы.

Вот у меня там проблема, что мощу свою не качает. Инкапсулировал в Ашдаун 300-й вместо родного почившего мощника. Чинить родной ломает, не мой профиль. Ковыряюсь с выхлопом с преда.

Оффлайн Tander

  • Ветеран форума
  • ******
  • Сообщений: 3732
    • Efremoff
а зуда нету?
обратил внимание что он появляеться когда выходная амплитуда на осциле доходит до 20-25В примерно P-P, (входня амплитуда при этом что-то вроде 0.4-0.5В P-P), и дальше уже - прям так трещать в динамиках начинает, а при спадании амплитуды - резко пропадает. При этом всем на осциле я вижу вполне вменемую синусоиду (осцил конечно с мелким экраном, советский еще и может врать, но тем не менее) - линия синусоиды правда широкая немного (около 1-2в ширины) - видать несущая частота пробиваеться частично через дроссель - но это я видел и на других усях класса Д - и вроде норм звучали.... а тут - непонятка какая-то. Попробовал другой усилитель к этому же кабинету подключить -  могу вытащить куда больше громкости, без каких либо искажений подобных - т.е. динамик вроде норм.... хз, куда смотреть и чо колупать.

А дроссель кстати - я бы в любом случае поменял - не выглядит этот малыш так, что способен длительно пропускать через себя без проблем 10-12А тока. ))
« Последнее редактирование: Июля 02, 2019, 21:38:01 от Tander »

Оффлайн AZG

  • Живу на форуме
  • *******
  • Сообщений: 95536
  • Санкт-Петербург
    • AZG CUSTOM
Tander, Ну, искажений пока не слышал. Вроде довольно чисто работает. Дроссель норм, не шевелится. Но я еще буду колупать его когда время позволит.