Автор Тема: Старый ламповый усилитель: выкинуть или переделать?  (Прочитано 114548 раз)

0 Пользователей и 1 Гость просматривают эту тему.

Оффлайн Землячёк

  • Эксперт
  • *****
  • Сообщений: 1304
  • В совершенстве владею 5-ю гитарами. Как владелец.
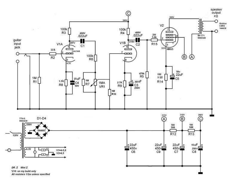
Ну тогда по порядку. В БП неправильно подписана точка В+1 (самая правая по схеме) Должно быть В+3. Резистор между точками В+1 и В+2 желательно 1 КОм для лучшей фильтрации. 9-ю ногу выходной лампы подключать к точке В+2 через резистор 1 КОм. Увеличь номинал R 11 раза в 2. Стандартное включение для этой лампы. После  всего этого у тебя, возможно, перестанет запираться выходная лампа.  Всё остальное - по вкусу.
 По трансу. Ток этих обмоток по паспорту всего 34 мА, что очень мало при включении со средней точкой. Лучше соедини их параллельно и выпрями через диодный мост . Удачи! Убежал на работу.


... и добавил:

Ну и в целях безопасности зашунтируй кондеры БП резистором 200КОм...
« Последнее редактирование: Марта 31, 2011, 21:27:55 от Землячёк »

Оффлайн Rsmol

  • Эксперт
  • *****
  • Сообщений: 2990
Блин... стоило совсем немного погуглить и вот более подробная схема:
362048-0

Отличия есть и причём существенные :dash:

А вот и фото внутренностей оригинала:
362050-1

Оффлайн shlema

  • Ветеран форума
  • ******
  • Сообщений: 6135
  • skiper
ну ты и схему выбрал. сомневаюсь что там можно получить хороший звук.

Оффлайн Spero_In_Inteligo

  • Живу на форуме
  • *******
  • Сообщений: 8949
  • Код пишу, на досуге на проволоку нажимаю.
ну ты и схему выбрал. сомневаюсь что там можно получить хороший звук.

Почему?

Оффлайн shlema

  • Ветеран форума
  • ******
  • Сообщений: 6135
  • skiper
каскады на триодах перепутаны местами, сначала должен идти 2.7к - 0.68 мкф, потом 1.5 к - 22мкф. В катоде выходной лампы поставить 100мкф. Нету мастер громкости и темброблока, 1мом шунтирующие резисторы - это черезчур много, там он должен быть только 1 - по входу. И непонятно зачем шунтировать потенциометр.
Возможно я ошибаюсь и все будет круто.

Оффлайн Spero_In_Inteligo

  • Живу на форуме
  • *******
  • Сообщений: 8949
  • Код пишу, на досуге на проволоку нажимаю.
каскады на триодах перепутаны местами, сначала должен идти 2.7к - 0.68 мкф, потом 1.5 к - 22мкф. В катоде выходной лампы поставить 100мкф. Нету мастер громкости и темброблока, 1мом шунтирующие резисторы - это черезчур много, там он должен быть только 1 - по входу. И непонятно зачем шунтировать потенциометр.
Возможно я ошибаюсь и все будет круто.

Ясно :)

Оффлайн Rsmol

  • Эксперт
  • *****
  • Сообщений: 2990
каскады на триодах перепутаны местами, сначала должен идти 2.7к - 0.68 мкф, потом 1.5 к - 22мкф. В катоде выходной лампы поставить 100мкф. Нету мастер громкости и темброблока, 1мом шунтирующие резисторы - это черезчур много, там он должен быть только 1 - по входу. И непонятно зачем шунтировать потенциометр.
Возможно я ошибаюсь и все будет круто.
Я надеюсь что всё получится :)

В старой схеме у второго триода резистор утечки сетки 100к, а здесь 1м. Думаю поэтому такая хрень происходила.

Что даёт конденсатор в катоде пентода? И на что влияет его номинал?

Оффлайн Землячёк

  • Эксперт
  • *****
  • Сообщений: 1304
  • В совершенстве владею 5-ю гитарами. Как владелец.
Почитай на досуге http://forum.gtlab.net/cgi-bin/yabb2/YaBB.pl?num=1297374704 , очень занимательно. Вопросов меньше задавать будешь.

Оффлайн Rsmol

  • Эксперт
  • *****
  • Сообщений: 2990
Почитай на досуге http://forum.gtlab.net/cgi-bin/yabb2/YaBB.pl?num=1297374704 , очень занимательно. Вопросов меньше задавать будешь.
Так и знал что дадут ссылку на эту книгу :) Не успел я её ещё почитать...

Пересобрал всё заново. Сейчас всё как на последней схеме, только с катодными конденсаторами не могу понять... Во втором каскаде сейчас 100u (другого не было). В выходном каскаде 22u. Может махнуть их местами? И в первом каскаде плёночный .68u

Как будет правильно?

Оффлайн Землячёк

  • Эксперт
  • *****
  • Сообщений: 1304
  • В совершенстве владею 5-ю гитарами. Как владелец.
Махни. Будет ближе к традициям.

Оффлайн runing

  • Живу на форуме
  • *******
  • Сообщений: 12572
  • Киев
каскады на триодах перепутаны местами, сначала должен идти 2.7к - 0.68 мкф, потом 1.5 к - 22мкф.

Кто должен, кому должен?  :o  Ничего там не перепутано.


Цитировать
В катоде выходной лампы поставить 100мкф. Нету мастер громкости и темброблока, 1мом шунтирующие резисторы - это черезчур много, там он должен быть только 1 - по входу. И непонятно зачем шунтировать потенциометр.

Ну если тебе так много не понятно, зачем ругать традиционную схему? Не нужен там темброблок и мастер громкость. Резистор 1мОм это резистор утечки сетки, можно и без него, но с ним надёжнее, если выйдет из строя потенциометр. Потенциометр шунтируют по разным причинам, в таком включении более плавная регулировка, но это скорее всего не та причина.
Либо не было нужного номинала, либо заимствовано из классических схем аудио усилителей, когда пот-р плохого качества и что бы звук не портил его шунтируют. 

Цитировать
Возможно я ошибаюсь и все будет круто.

Все ошибаются, главное найти в себе смелость это признать ;)

Оффлайн Rsmol

  • Эксперт
  • *****
  • Сообщений: 2990
Итак.
В катоде первого каскада .68u, второго 22u, третьего 100u.
Выходная лампа уже не запирается. Запирается триод и начинает дико свистеть при гейне на треть...
Но до начала этого свиста звук вполне себе прикольный :)

Оффлайн Землячёк

  • Эксперт
  • *****
  • Сообщений: 1304
  • В совершенстве владею 5-ю гитарами. Как владелец.
 Итак,медленными шагами идём в сторону Р1 от АХ84... Те же 2 лампы, но более понятно...shlema,  ты его домучил, кстати?

Оффлайн Rsmol

  • Эксперт
  • *****
  • Сообщений: 2990
Самое интересное, что буржуины каким-то образом номально собирают по первой схеме и всё у них работает... http://www.freestompboxes.org/viewtopic.php?f=2&t=2891&start=40#p58521

Оффлайн shlema

  • Ветеран форума
  • ******
  • Сообщений: 6135
  • skiper
Re: Старый ламповый усилитель: выкинуть или п
« Ответ #269 : Апреля 01, 2011, 22:39:36 »
Землячёк, домучил, хотя есть мысль что можно еще лучше, еще плотнее и лучше звук сделать, чтобы в любых положениях регуляторов от максимума до минимума он был хороший.
runing, агаа так вот кого я еще не задирал вопросами на форуме)) Пройдет лет 50 и я буду такой умный, такой умный) Каждый конечно ставит что и куда хочет, просто если посмотреть схемы самых популярных предов - там в первом каскаде обычно стоит мелкий номинал, в терроре в обоих по 22 мкф
« Последнее редактирование: Апреля 01, 2011, 22:45:02 от shlema »