Гитарные оконечники в ультралинейном включении выходника ...не очень по звучанию . С натяжкой .... на любителя звук ,скучноват весьма
Собрал PP на 16п14п/6п18п, временно сетки запитал со средней точки выходного транса, через пару резиков с кондером об землю.
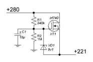
https://guitarplayer.ru/attach/385301-2338066.jpgВчером чет бошка разболелась, тупил на каждом шагу неподецки, и не заметил, шо вместо разьединения вторых сеток и ультралинейных выводов, отсоединил от транса аноды, соединил их вместе ( типа будто они вовсе не аноды по жизни, а 2ые сеточки ) и присобачил к резисторам сеточного питания

, Короче, оконечник работает, не фонит не гудит, презенс рулиццо, звук вполне не плохй такой валит из кабинета , только чавойта чую 4вт резистор в питании сеток греется адово, поставил 8вт - так же, поставил 24вт - обогрев помещения чуть меньше, но практически фиолетово..

. Утро вечера мудренее - глянул цоколевку..., ну и тут же нахлобучило просветлением

Ну, вот и убедился, что в сравнении с ультралинейным, неультралинейное включение звучит просто праздник какойто!! Причем имхо есть свои плюсы в звуке и на 6п14п и на 6п18п. Кста с этим оконечником (особенно с 6п14п), из всех моих динамиков, лучше всех и очень круто звучит Eminence EM12 ! !
Короче, экзамен с треском сдан, подзатыльник получен, теперь не так страшно и к ГУ17 с Хамондами руки сувать
