Автор Тема: Ламповое усиление, делимся полезной информацией.  (Прочитано 261999 раз)

0 Пользователей и 1 Гость просматривают эту тему.

Оффлайн surfin bird

  • Эксперт
  • *****
  • Сообщений: 2963
  • Поциент-заМКАДыш
    • Surfin Bird
Набрал в поиске - много дискуссий в сети по ним.  Даже каркулятор одноименный есть http://www.dianemariekloba.com/calculator/filter3.php Пассиб!  Теперь почитаю !

Оффлайн fewa-watraco

  • Ветеран форума
  • ******
  • Сообщений: 3860
  • fewtubefx
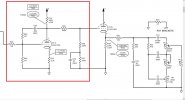
что это за каскад, зачем он нужен и как называется?
из 5150lll красный канал, 6 каскад.

Оффлайн Geezer

  • Живу на форуме
  • *******
  • Сообщений: 12733
  • Atypique
Если объяснять "на пальцах", то это каскад со сниженным усилением и небольшим подъёмом на низах :)

Оффлайн Валентин Гаврилов

  • Эксперт
  • *****
  • Сообщений: 2434
  • Long live Rock-n-Roll !!
что это за каскад, зачем он нужен и как называется?
из 5150lll красный канал, 6 каскад.

Обычный каскад с общим катодом и ООС   , далее  частотно зависимый резистивно ёмкостной делитель.  Все стандартно вроде.

Оффлайн fewa-watraco

  • Ветеран форума
  • ******
  • Сообщений: 3860
  • fewtubefx
не очень обычный каскад, тако еще нигде не видел

Оффлайн Geezer

  • Живу на форуме
  • *******
  • Сообщений: 12733
  • Atypique
Картина проясняется, если прикинуть поведение Сх конденсатора 22 нФ  на разных частотах:

723 Ома при 10 кГц
7,23 кОма при 1 кГц
72,3 кОма при 100 Гц
723 кОма при 10 Гц

Для 220 нФ просто передвигаем запятую :)

Оффлайн surfin bird

  • Эксперт
  • *****
  • Сообщений: 2963
  • Поциент-заМКАДыш
    • Surfin Bird
Любопытная схемка, надоть собрать, попробовать!

Оффлайн Bulldozerrr

  • Эксперт
  • *****
  • Сообщений: 2932
что это за каскад, зачем он нужен и как называется?
из 5150lll красный канал, 6 каскад.

Ващет это такой хитрожопый инвертор с коэфициентом усиления в районе минус единицы.
А с учетом того, что он охвачен глубокой ООС по напряжению, то и выходное сопротивление у него должно быть заметно ниже стандартных 40кОм.
Инженегры с пива, видимо, так реализовали инвертирующий буфер.

... и добавил:


Все встает на свои места если разделить сам каскад и мегаомники последовательно входу и в ООС.
И схема приходит к виду инвертирующего усилителя на ОУ.
Только в нашем случае не очень хорошего ОУ с коэффициентом усиления около 30.
И низким входным импедансом.
Ну, а далее частотно зависимый делитель с приподнятым низом.

Емнип КП за этим счастьем это уже творчество фендеровских инженегров.
В оригинальном пиве этого КП не было.
« Последнее редактирование: Декабря 11, 2020, 12:08:31 от Bulldozerrr »

Оффлайн Rolly

  • Живу на форуме
  • *******
  • Сообщений: 9028
  • Мнение - не повод получить пулю сразу.
Ващет это такой хитрожопый инвертор с коэфициентом усиления в районе минус единицы.
А с учетом того, что он охвачен глубокой ООС по напряжению, то и выходное сопротивление у него должно быть заметно ниже стандартных 40кОм.
Инженегры с пива, видимо, так реализовали инвертирующий буфер.
Ну буфер-то весьма странный, учитывая пол-МегОма на выходе последовательно. Поэтому можно рассматривать скорее как подкрашиватель звука.

Оффлайн Bulldozerrr

  • Эксперт
  • *****
  • Сообщений: 2932
Ну буфер-то весьма странный, учитывая пол-МегОма на выходе последовательно. Поэтому можно рассматривать скорее как подкрашиватель звука.
Учитывая глубину ООС там подкрашивания в принципе быть не должно.
Да и чего там подкрашивать то, после ПЯТИ каскадов перегруза?
В третью версию 5150 этот каскад перекочевал с первой и второй.
Емнип в первой версии там за этим каскадом сразу тонстэк идет.
А полмега на выходе прикрутили уже фендеровые спецы.
А с учетом 36вольтового накала предов первых 5150, то эта не единственная "странность" пивовских усилков.
Я симил данный каскад в лтспайсе. Работает он именно как практически линейный инвертор повторитель.
« Последнее редактирование: Декабря 11, 2020, 13:30:23 от Bulldozerrr »

Оффлайн Geezer

  • Живу на форуме
  • *******
  • Сообщений: 12733
  • Atypique
Цитировать
Только в нашем случае не очень хорошего ОУ с коэффициентом усиления около 30
Цитировать
Работает он именно как практически линейный инвертор повторитель
Так усилитель это или повторитель? :)

Оффлайн Bulldozerrr

  • Эксперт
  • *****
  • Сообщений: 2932
Так усилитель это или повторитель? :)
Вы читать умеете? Перечитайте внимательнее мои тезисы.
Вы их по ходу не осмыслив по диагонали прочитали.
Я писал о том, что данный каскад эквивалентен ОУ с коэффициентом усиления 30 (каскад без последовательного мега на входе и без мега  ООС) и входным импедансом 1мег в инвертирующем включении с 1мегом на входе и 1мегом от выхода к инвертирующему входу.

Не помню точные значения, но коэффициент усиления там близок к -1.
Просто анализаторы этого каскада часто не могут понять, что мегаомник с анода пятого каскада на сетку триода шестого это элемент шестого каскада в сборе. Нельзя там мегаомник межкаскадный из рассмотрения выкидывать. В нем там весь цимес.
Открытая петля 30, с ООС -1.  Так понятнее?
Вообще, этот каскад давно обсосан и здесь, и на гитаргире и на фристомпбоксе и еще много где. Но, почему-то до сих пор вызывает вопросы. Хотя с точки схемотехники там ничего сложного и нет.
« Последнее редактирование: Декабря 11, 2020, 13:54:11 от Bulldozerrr »

Оффлайн Geezer

  • Живу на форуме
  • *******
  • Сообщений: 12733
  • Atypique
Сейчас не поленюсь, соберу этот каскад на макете и посмотрю осциллографом, что там реально происходит :)

Оффлайн Bulldozerrr

  • Эксперт
  • *****
  • Сообщений: 2932
Сейчас не поленюсь, соберу этот каскад на макете и посмотрю осциллографом, что там реально происходит :)
Не забудьте, там важны все три мегаомника!
Без межкаскадника 1мег там все по другому будет.

Зы
В родном мануале (см. Вложение) на данный агрегат откудова и дана картинка выше на левом по схеме выводе входного мегаомника (анод пятого каскада) 24.2В переменки, на аноде шестого каскада 21,7В.
Что безо всякого макетирования подтверждает мои тезисы.
Оно даже не усиливает, а трошки ослабляет сигнал предыдущего каскада.
« Последнее редактирование: Декабря 11, 2020, 14:22:50 от Bulldozerrr »

Оффлайн fewa-watraco

  • Ветеран форума
  • ******
  • Сообщений: 3860
  • fewtubefx
Сейчас не поленюсь, соберу этот каскад на макете и посмотрю осциллографом, что там реально происходит :)
а одного каскада не мало будет, чтобы изучить?