Автор Тема: Микро Торпедо лайв из желудей и спичек.  (Прочитано 121833 раз)

0 Пользователей и 1 Гость просматривают эту тему.

Оффлайн guitarjfet

  • Ветеран форума
  • ******
  • Сообщений: 4760
Re: Микро Торпедо лайв из желудей и спичек.
« Ответ #270 : Февраля 10, 2017, 06:05:36 »
Остался еще вопрос:
Лоадбокс имитирует компрессию динамика и переходные процессы в нем?
Для модернового звука вообще можно обойтись резистивным лоадбоксом с правильным импульсом.
Обходитесь.
Только народ-то последнее время не хочет. Видимо, прочувствовал разницу.

Оффлайн KMG

  • Опытный
  • ****
  • Сообщений: 844
  • completely insane
    • KMG personal page
Re: Микро Торпедо лайв из желудей и спичек.
« Ответ #271 : Февраля 10, 2017, 14:00:30 »
Компрессия есть на НЧ резонансе, за счет насыщения сердечника катушки.
Переходные процессы есть, так как это колебательная система. Картинка из сима (реакция на burst), но реальное железо ведет себя точно так-же.

Оффлайн MARcus

  • Опытный
  • ****
  • Сообщений: 595
    • MARcus
Re: Микро Торпедо лайв из желудей и спичек.
« Ответ #272 : Февраля 13, 2017, 16:47:17 »
Хочу в клуб.

Оффлайн Максим Смелый

  • Опытный
  • ****
  • Сообщений: 562
  • Inmalum
Re: Микро Торпедо лайв из желудей и спичек.
« Ответ #273 : Февраля 14, 2017, 19:22:18 »
я тоже сделал лоад бокс. пока что засунул в корпус от бп пк

Оффлайн M1g

  • Живу на форуме
  • *******
  • Сообщений: 7231
  • The MUTILATOR
Re: Микро Торпедо лайв из желудей и спичек.
« Ответ #274 : Февраля 15, 2017, 15:11:20 »
Подпишусь на тему. 0.68 и 8.2 катушки намотаны диаметром 1мм, будем варганить 60Вт по схеме КМГ ;)



... и добавил:



« Последнее редактирование: Февраля 22, 2017, 21:21:03 от M1g »

Оффлайн KMG

  • Опытный
  • ****
  • Сообщений: 844
  • completely insane
    • KMG personal page
Re: Микро Торпедо лайв из желудей и спичек.
« Ответ #275 : Февраля 16, 2017, 10:17:53 »
M1g, поскольку катушки мотаешь сам, я бы домотал НЧ катушку (с отводом), чтобы иметь возможность переключения частоты резонанса как в AMT Load Box PE-120.

Оффлайн M1g

  • Живу на форуме
  • *******
  • Сообщений: 7231
  • The MUTILATOR
Re: Микро Торпедо лайв из желудей и спичек.
« Ответ #276 : Февраля 16, 2017, 10:43:20 »
я тоже сделал лоад бокс. пока что засунул в корпус от бп пк
по корпусу пока те же мысли :)
« Последнее редактирование: Февраля 16, 2017, 15:41:43 от M1g »

Оффлайн MARcus

  • Опытный
  • ****
  • Сообщений: 595
    • MARcus
Re: Микро Торпедо лайв из желудей и спичек.
« Ответ #277 : Февраля 16, 2017, 14:48:14 »
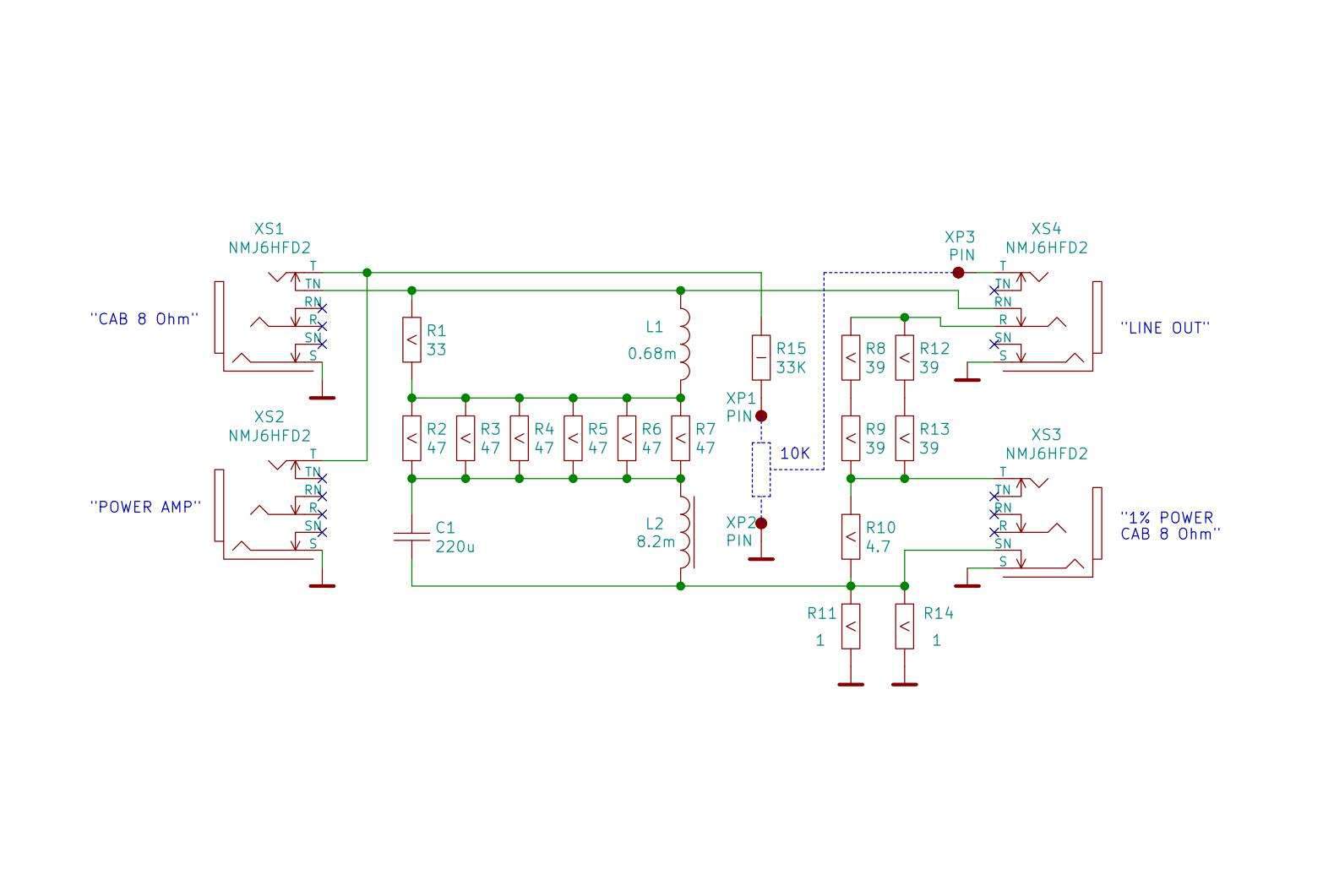
Планируется так:

Оффлайн M1g

  • Живу на форуме
  • *******
  • Сообщений: 7231
  • The MUTILATOR
Re: Микро Торпедо лайв из желудей и спичек.
« Ответ #278 : Февраля 16, 2017, 15:25:30 »
KMG, домотал сколько влезло, завтра индуктивность померию ;)



... и добавил:

17,4mH с домоткой  :yy:
« Последнее редактирование: Февраля 17, 2017, 07:32:58 от M1g »

Оффлайн GDR

  • Новичок
  • *
  • Сообщений: 30
Re: Микро Торпедо лайв из желудей и спичек.
« Ответ #279 : Февраля 16, 2017, 20:52:57 »
А что это за каркасы для катушек?

Оффлайн M1g

  • Живу на форуме
  • *******
  • Сообщений: 7231
  • The MUTILATOR
Re: Микро Торпедо лайв из желудей и спичек.
« Ответ #280 : Февраля 16, 2017, 21:03:52 »
От колонок С-90 8)

Оффлайн MARcus

  • Опытный
  • ****
  • Сообщений: 595
    • MARcus
Re: Микро Торпедо лайв из желудей и спичек.
« Ответ #281 : Февраля 20, 2017, 21:28:48 »
Не удержался - собрал.

KMG и Кемпфу В. глубокое решпектование выражаю.

Оффлайн M1g

  • Живу на форуме
  • *******
  • Сообщений: 7231
  • The MUTILATOR
Re: Микро Торпедо лайв из желудей и спичек.
« Ответ #282 : Февраля 20, 2017, 22:06:15 »
А я пока 30Вт собрал, все работает и радует ухи :)



Оффлайн GDR

  • Новичок
  • *
  • Сообщений: 30
Re: Микро Торпедо лайв из желудей и спичек.
« Ответ #283 : Февраля 21, 2017, 06:59:06 »
А схему можно именно этой реализации? Резонанс скорее всего переключает отвод от большой индуктивности, а пресенз что тогда?

Оффлайн M1g

  • Живу на форуме
  • *******
  • Сообщений: 7231
  • The MUTILATOR
Re: Микро Торпедо лайв из желудей и спичек.
« Ответ #284 : Февраля 21, 2017, 08:21:36 »
Презенс отключает резистор 30 Ом