Автор Тема: Обсудим в очередной раз петлю  (Прочитано 157019 раз)

0 Пользователей и 1 Гость просматривают эту тему.

Оффлайн AZG

  • Живу на форуме
  • *******
  • Сообщений: 95674
  • Санкт-Петербург
    • AZG CUSTOM
Re: Обсудим в очередной раз петлю
« Ответ #1335 : Января 19, 2024, 10:14:35 »
letter, Анодка напрямую влияет на компрессию, но снижает количество перегруза. Тут надо искать оптимал.

Про выхлопы инструментов расписывать просто ЛЕНЬ. Возьмите осциллограф и САМИ посмотрите какой реальный выхлоп. И страт вполне на приличном уровне. Всякие отсечки на хамбах ощутимо слабее чем нормальный стратовый датчик.

И повторюсь - нюансов по применяемым гитарам на столько много, что реально прикладного применения от значения чувствительности просто нет. Это не студийная и не бытовая техника, где все нормировано. Просто оторвитесь от догм и оцените реальность. ДА, в случае петли нормирование присутствует, т.к. часто туда подключают рековые студийные приборы. Но и в этом случае всегда оговаривают режим измерения, т.к. все это сильно зависит от канала, уровня гейна, громкости и даже рулей ТБ.

Оффлайн letter

  • Частый посетитель
  • **
  • Сообщений: 134
Re: Обсудим в очередной раз петлю
« Ответ #1336 : Января 19, 2024, 15:14:18 »
Приведённая таблица Bartolini отражает только сравнение уровней выхода разных датчиков в РАВНЫХ УСЛОВИЯХ и исключает субъективизм. Что показывает осцилл, если влупить по Страту аккорд на уровне обрыва струн - я видел неоднократно - импульсы коротко в пару вольт выскакивают. Но, если на том-же инструменте поставить X2N и так-же влупить по струнам, то импульсы скаканут за 10 вольт - всё соответственно.

Есть вещи, которые невозможно измерить - это человеческие чувства и эмоции - да и не нужно это делать. Но объективные технические характеристики - выходную мощность, чувствительность, АЧХ, нелинейные искажения и т.д. - всё это можно померять. И нелишне знать. Технику.
То, что ламповый у-ль имеет несколько % искажений, - известно, но вовсе не значит, что надо стараться их минимизировать. То, что отрицательная ОС в выходном каскаде лампового у-ля имеет оптимум - факт и не надо пытаться её увеличивать, чтобы улучшить демпфирование. Но знать её глубину - полезно. Для специалиста. 

Оффлайн AZG

  • Живу на форуме
  • *******
  • Сообщений: 95674
  • Санкт-Петербург
    • AZG CUSTOM
Re: Обсудим в очередной раз петлю
« Ответ #1337 : Января 19, 2024, 15:57:59 »
Глупости. Надо знать первоначальную суть источника сигнала чтобы не писать такое. Выхлоп гитары не нормирован вообще. Никак. Нет никакого стандарта. Так что же нам покажет чувствительность входа? На что ориентироваться? А для перегруза какое значение гейна будет правильным? Или будем смотреть коэффициент гармоник, который нам покажет ЧТО?  Как это коррелирует с тем, что один музыкант играет на ЛП с ПАФ-ами, а второй на Соларе с Фишманами? И они рулят совсем разный звук и соответственно гейн?

Просто не надо сюда притягивать то, что к гитарному не относится ну совсем. А то так дойдем, что вся гитарная схемотехника неправильная и надо делать как истинные ХайЭндщики. Спасибо, я таких историй наслушался. Притом начиная еще с тех времен когда пытался постигать ламповую схемотехнику. И случайно встретив одного гуру аудио-лампы на Юноне, попытался поговорить показав пару схем Фендеров. Мир его праху!

Глубина ООС нужная цифра, ибо мощник это совсем другое. Как и параметры петли. Но входные параметры предусилителя это фактически погода даже не на Марсе, а на Плутоне.

Оффлайн letter

  • Частый посетитель
  • **
  • Сообщений: 134
Re: Обсудим в очередной раз петлю
« Ответ #1338 : Января 19, 2024, 17:43:58 »
Цитировать
А то так дойдем, что вся гитарная схемотехника неправильная и надо делать как истинные ХайЭндщики.
- просто удивительно - как можно так извратить смысл того, что я написал 
« Последнее редактирование: Января 20, 2024, 07:34:59 от letter »

Оффлайн AZG

  • Живу на форуме
  • *******
  • Сообщений: 95674
  • Санкт-Петербург
    • AZG CUSTOM
Re: Обсудим в очередной раз петлю
« Ответ #1339 : Января 20, 2024, 00:21:55 »
Мнда. Ни слова не поняли? Ну тогда в чем проблема?

Еще раз, цифры только тогда имеют значение, когда есть понимание их применимости. Вы же не будете измерять выхлоп звукоснимателя в килоомах как делают это дилетанты? Так и тут, если нет стандарта на согласование и уровень выходного сигнала электрогитар, то входная чувствительность просто пустая цифра, которая нам ничего не говорит вообще. Тем более ее привязать можно разве что к чистому каналу без каких-либо искажений. Все остальные режимы работы гитарного предусилителя никак не стандартизированы и не имеют фиксированных значений гейна и т.д.

Можете для ознакомления посмотреть схемы например Фендеров современных. Там даны измерения напряжений в разных режимах. И внизу некислого размера сноска каким образом получены эти данные. Т.е. какой сигнал подали, как стоят рули и т.д. Да и то, это просто данные для оценочной, а не инструментальной проверки, т.к. стабилизации анодного напряжения нет и фактически оно может быть выше или ниже номинального на схеме. Просто смотрим на сколько близко к адеквату и понимаем правильно работает схема или нет.

Оффлайн High Hopes

  • Опытный
  • ****
  • Сообщений: 931
  • Воля и Разум
Re: Обсудим в очередной раз петлю
« Ответ #1340 : Февраля 21, 2026, 21:29:02 »
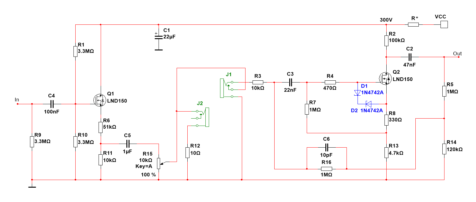
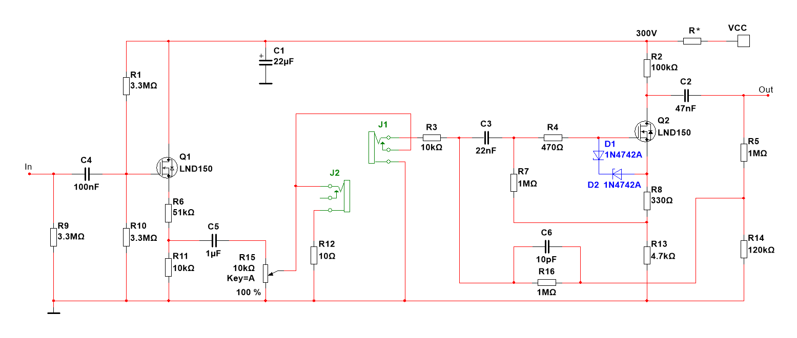
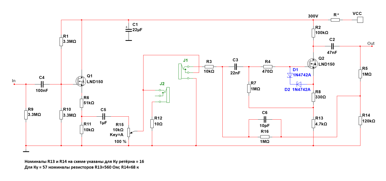
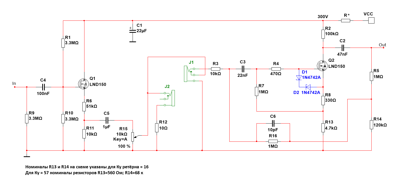
Хочу попробовать собрать плату петли Сенд-Ретурн ,на полевичках LND150 , для своего Маршала. Изучил схемы , есть пару вопросов.
1. В большинстве схем после гнезда Сенд стоит переменный резистор. Вопрос- в каком виде его лучше делать- подстроечника на плате , чтобы раз выставить и всё, или нужно выводить рядом с гнёздами переменным резистором ? я так понял он отвечает за уровень сигнала от эффектов ? Обязательно ли его вообще ставить ?
2. В разных схемах 2 диоды стабилитроны впаяны разной полярностью- это влияет как-то или не париться ?
3.И ещё- какая из этих схем лучше всего себя зарекомендовала ?

Оффлайн Rasha

  • Частый посетитель
  • **
  • Сообщений: 196
  • Жить по Совести
Re: Обсудим в очередной раз петлю
« Ответ #1341 : Февраля 22, 2026, 11:53:42 »
Хочу попробовать собрать плату петли Сенд-Ретурн ,на полевичках LND150 , для своего Маршала. Изучил схемы , есть пару вопросов.
1. В большинстве схем после гнезда Сенд стоит переменный резистор. Вопрос- в каком виде его лучше делать- подстроечника на плате , чтобы раз выставить и всё, или нужно выводить рядом с гнёздами переменным резистором ? я так понял он отвечает за уровень сигнала от эффектов ? Обязательно ли его вообще ставить ?
2. В разных схемах 2 диоды стабилитроны впаяны разной полярностью- это влияет как-то или не париться ?
3.И ещё- какая из этих схем лучше всего себя зарекомендовала ?

Я перечитывал эту тему трижды. И успел сделать некоторые выводы.
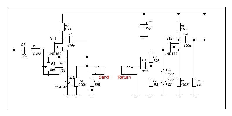
Резистор (потенциометр) на выходе SEND имеет место быть на задней панели, чтоб в случае подключения неизвестного эффекта можно было подстроить уровень на входе в него и не перегрузить его. Если же усилитель идёт "для себя" под известный и неизменный набор примусов, то можно и в виде подстроечника на плате.

Для себя я выбрал вот эту петлю "m7ths" как самую доработанную. Хотя AZG считает, что в обратной связи в виде резистора R16 (1M) и конденсатора С6 (10pF) нет необходимости.

Ну и уже допиливаю 4-ый месяц плату под эту петлю. Каждый раз к ней подхожу и дорабатываю.
Теперь, вроде всё устраивает.

Оффлайн AZG

  • Живу на форуме
  • *******
  • Сообщений: 95674
  • Санкт-Петербург
    • AZG CUSTOM
Re: Обсудим в очередной раз петлю
« Ответ #1342 : Февраля 22, 2026, 13:12:34 »
Rasha, ООС делает петлю совсем "невидимой", но просаживает уровень. Тут уж выбирайте кому что надо. Наращивать усиление каскада Ретурна не хочу, слишком рано начинает грузить.

Оффлайн Cornhol

  • Завсегдатай
  • ***
  • Сообщений: 391
Re: Обсудим в очередной раз петлю
« Ответ #1343 : Февраля 22, 2026, 13:20:03 »
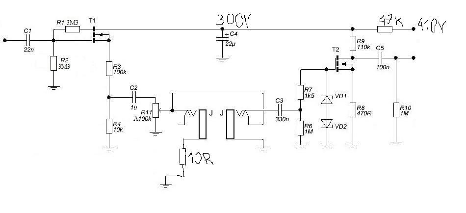
Кому маловато усиления, можно изменить пару номиналов. Добавил текст на саму схему, чтоб не потерялось.

Оффлайн High Hopes

  • Опытный
  • ****
  • Сообщений: 931
  • Воля и Разум
Re: Обсудим в очередной раз петлю
« Ответ #1344 : Февраля 22, 2026, 17:34:28 »
Спасибо всем за советы. Тут смотрю в основном только схемы последовательной петли. У друга есть ламповый Маршалл JVM 410, на нём есть 2 петли ( Series--Parralel). Он сравнивал на нём обе , и ему больше понравилась как раз параллельная петля Parralel , с миксом. Может кстати есть проверенная рабочая схема такой паралельной петли на LND150 ? Но для начала попробую собрать простую последовательную ( Series) петлю по такой простой схеме ,с печаткой под неё. Только вместо R4 будет подстроечник ( Переменник ?) для регулировки Уровня Сенд ...
Плюс хочу добавить полный Байпасс на тумблере , для полного отключения петли при ненадобности. Правильно ли я всё нарисовал схеме ?

Оффлайн sadky

  • Эксперт
  • *****
  • Сообщений: 2679
Re: Обсудим в очередной раз петлю
« Ответ #1345 : Февраля 22, 2026, 18:20:31 »
High Hopes, 
не надо R4 переменником. Через него протекает постоянка и он при кручении будет люто шкворчать)
 Лучше R11, пожалуй.

... и добавил:

Ну и тумблер я бы взял сдвоенный,(2PDT ) с коммутацией входа/выхода, как в любой примочке.
« Последнее редактирование: Февраля 22, 2026, 18:23:04 от sadky »

Оффлайн AZG

  • Живу на форуме
  • *******
  • Сообщений: 95674
  • Санкт-Петербург
    • AZG CUSTOM
Re: Обсудим в очередной раз петлю
« Ответ #1346 : Февраля 22, 2026, 20:26:57 »
High Hopes, Есть в теме вариант с миксом и т.д. Я его одобрял. на это йоснове я и делаю свою петлю с некоторыми мелкими нюансами. По итогу чаще всего ставлю без ООС. С тумблером байпаса петли и выравниванием громкостей влияния не замечено если монтаж не накосячить.

Оффлайн High Hopes

  • Опытный
  • ****
  • Сообщений: 931
  • Воля и Разум
Re: Обсудим в очередной раз петлю
« Ответ #1347 : Февраля 22, 2026, 22:23:27 »
Ок, так и сделаю всё.

Оффлайн letter

  • Частый посетитель
  • **
  • Сообщений: 134
Re: Обсудим в очередной раз петлю
« Ответ #1348 : Февраля 26, 2026, 10:00:06 »
Тут знакомый решил пристроить петлю в Sovtek МИГ-50. Удивился, что их ещё производят - правда только под заказ, хотя раньше их лепили на Светлане и даже продавали в штатах, но потом советское качество штаты утомило 8)   
Если память не изменяет, то схема без затей была "позаимствована" с какой-то ходовой модели Маршалла ?
« Последнее редактирование: Февраля 26, 2026, 10:02:56 от letter »

Оффлайн AZG

  • Живу на форуме
  • *******
  • Сообщений: 95674
  • Санкт-Петербург
    • AZG CUSTOM
Re: Обсудим в очередной раз петлю
« Ответ #1349 : Февраля 26, 2026, 10:25:59 »
letter, Совтек не делает усилители и примочки очень давно. Производство от Лени Муксаева, разработчика части этих усилителей и к Совтеку он не имеет отношения. И чего удивляться то? Вполне разумное решение выезжать на былой славе.

МИГ-50 есть два варианта. Мусаев делает как "по Бассману", так и по "в стиле 800-ки".