Автор Тема: Обсудим в очередной раз петлю  (Прочитано 156406 раз)

0 Пользователей и 1 Гость просматривают эту тему.

Оффлайн AZG

  • Живу на форуме
  • *******
  • Сообщений: 95604
  • Санкт-Петербург
    • AZG CUSTOM
Re: Обсудим в очередной раз петлю
« Ответ #855 : Января 27, 2017, 19:20:09 »
Для макетирования немного маловато инфы.  ???

Оффлайн maratmm

  • Завсегдатай
  • ***
  • Сообщений: 414
Re: Обсудим в очередной раз петлю
« Ответ #856 : Марта 12, 2017, 17:42:06 »
Петля от TT

http://www.tube-town.net/ttstore/Kits/Misc-Kits/Kit-Seriel-FX-Loop-LND150::5973.html
https://www.tube-town.net/info/datenblaetter/kits/tt-fxlooplnd150.pdf




Установил вчера в моденный jcm800. В принципе и с петлей и без звучит хорошо, петля определенно подкрашивает. Не заметил что с петлей звук очень мутный  ???  Питание подал 316в. Уровень сенда и ретерна на жирных потах, поменял кондеры 22нф на 100нф, еще какие моды по-советуете?

Оффлайн finch

  • Эксперт
  • *****
  • Сообщений: 1174
  • Хабаровск
Re: Обсудим в очередной раз петлю
« Ответ #857 : Марта 13, 2017, 06:22:16 »
она у меня до сих пор лежит не собраная ;D
C2 надо определенно побольше ставить, чем в схеме

Оффлайн AZG

  • Живу на форуме
  • *******
  • Сообщений: 95604
  • Санкт-Петербург
    • AZG CUSTOM
Re: Обсудим в очередной раз петлю
« Ответ #858 : Марта 13, 2017, 06:43:19 »
Петля, которую родили тут в топике, куда лучше. Прозрачная и правильно высчитанная.

Оффлайн Евгений Медведев

  • Частый посетитель
  • **
  • Сообщений: 112
  • GuitarPlayer.Ru fan!
Re: Обсудим в очередной раз петлю
« Ответ #859 : Мая 21, 2017, 13:31:52 »
Есть идея. Хочу сделать автоматичиское включение байпасса петли, без тумблера. То есть, когда в разъем, к примеру, сенда включаем кабель, шестиконтактное реле отключает байпасс и включает петлю в работу. Есть соображения сделать управление реле посредством одного из разъемов петли, где средние контакты не задействованы. То есть, когда кабель в разъем сенда не подключен, через средний нормальнозамкнутый контакт разъема подается минус питания на катушку реле, плюс питания на катушке присутствует постоянно. Когда подключаем кабель в петлю, средний контакт размыкается, снимая минус питания с катушки, и нормальнозамкнутые контакты реле собирают схему, включая петлю в работу. Когда джек вынимаем, катушка запитывается, переключая контакты реле в режим байпасс. Как думаете, будет работать?

Оффлайн Мяталист

  • Ветеран форума
  • ******
  • Сообщений: 5743
  • Будь как все. Собирай JCM 800 и SLO 100
Re: Обсудим в очередной раз петлю
« Ответ #860 : Мая 21, 2017, 13:53:27 »
лучше сделать просто управление выключателем с выводом на футсвич.

Оффлайн runing

  • Живу на форуме
  • *******
  • Сообщений: 12572
  • Киев
Re: Обсудим в очередной раз петлю
« Ответ #861 : Мая 21, 2017, 14:01:40 »
лучше сделать просто управление выключателем с выводом на футсвич.

И потом с удовольствием слушать, как громко щёлкает в динамиках включение и выключение петли  :)

Оффлайн Мяталист

  • Ветеран форума
  • ******
  • Сообщений: 5743
  • Будь как все. Собирай JCM 800 и SLO 100
Re: Обсудим в очередной раз петлю
« Ответ #862 : Мая 21, 2017, 14:05:02 »
И потом с удовольствием слушать, как громко щёлкает в динамиках включение и выключение петли  :)
Я думаю есть вариант подключения и обвязок при котором этого не будет.

Оффлайн Евгений Медведев

  • Частый посетитель
  • **
  • Сообщений: 112
  • GuitarPlayer.Ru fan!
Re: Обсудим в очередной раз петлю
« Ответ #863 : Мая 21, 2017, 14:15:12 »
лучше сделать просто управление выключателем с выводом на футсвич.
Футсвич не предусмотрен, бошка одноканальная. Не хочется ставить тумблер, места под него немного, красиво не воткнуть. Поэтому возникла такая идея. Да и вообще интересна реализация данной фичи. Интересует ваше мнение.

Оффлайн Ден2

  • Ветеран форума
  • ******
  • Сообщений: 4278
Re: Обсудим в очередной раз петлю
« Ответ #864 : Мая 21, 2017, 14:27:29 »
Если разъем имеет коммутируемую группу на земляном контакте, можно на её неподвижный контакт завязать управление реле. Грубо говоря, пока разъем пустой, этот контакт сидит на земле, реле в положении "байпасс". Вставили джек, контакт оторвался от земли, реле перекинулось в положение "вкл". Управляющая катушка реле постоянно подключена к плюсу, управляется по минусу через гнездо.

Оффлайн Евгений Медведев

  • Частый посетитель
  • **
  • Сообщений: 112
  • GuitarPlayer.Ru fan!
Re: Обсудим в очередной раз петлю
« Ответ #865 : Мая 21, 2017, 14:40:42 »
Ну вот, я так и хотел сказать. Будет же работать? Подводных камней никаких нет?

Оффлайн runing

  • Живу на форуме
  • *******
  • Сообщений: 12572
  • Киев
Re: Обсудим в очередной раз петлю
« Ответ #866 : Мая 21, 2017, 14:45:09 »
есть вариант подключения и обвязок

Избавиться от щелчка то можно, но любые дополнительные элементы на сигнальной линии, приведут к изменению звука, потому что они будут работать как RC цепочки фильтра.

Подводных камней никаких нет?

Никаких.

Оффлайн Евгений Медведев

  • Частый посетитель
  • **
  • Сообщений: 112
  • GuitarPlayer.Ru fan!
Re: Обсудим в очередной раз петлю
« Ответ #867 : Мая 21, 2017, 15:04:39 »
Насколько высокие требования к фильтрации питания катушки реле?

Оффлайн AZG

  • Живу на форуме
  • *******
  • Сообщений: 95604
  • Санкт-Петербург
    • AZG CUSTOM
Re: Обсудим в очередной раз петлю
« Ответ #868 : Мая 21, 2017, 18:59:04 »
Фильтрация питания должна быть хорошей.

По байпасу - полный только в таком варианте, без управления ногой. С ноги только на разъемах. Иначе будет хрень.

Оффлайн Евгений Медведев

  • Частый посетитель
  • **
  • Сообщений: 112
  • GuitarPlayer.Ru fan!
Re: Обсудим в очередной раз петлю
« Ответ #869 : Мая 21, 2017, 23:29:22 »
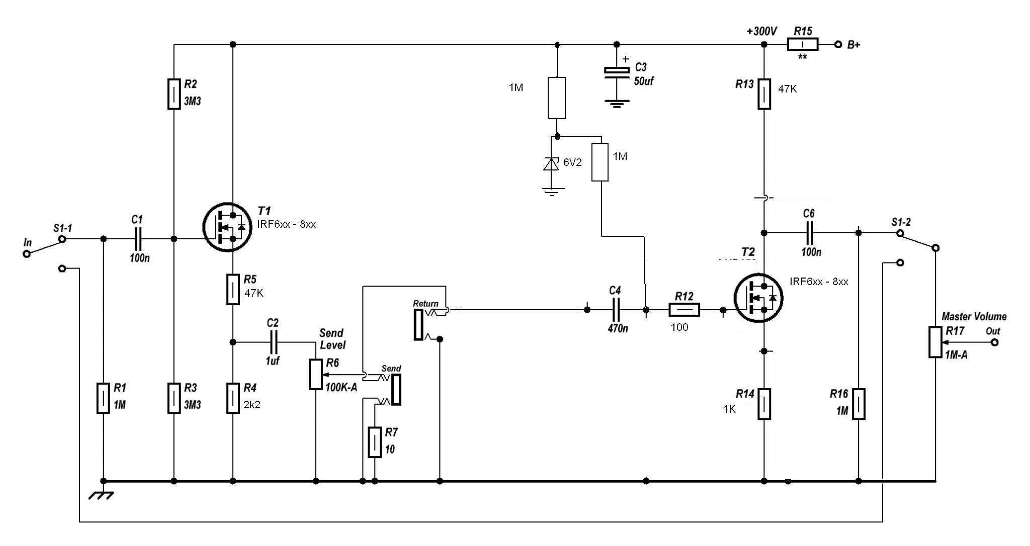
Всем спасибо. Попробую собрать эту штуковину. Петля будет на мосфетах IRF840, лнд150 раздобыть нет возможности. Собирать буду по этой схеме:

... и добавил:

Сгонял за детальками, нарисовал плату, протравил. Вот что получилось. Осталось впаять гнезда и потенциометр, жду заказ.
« Последнее редактирование: Мая 22, 2017, 21:02:53 от Евгений Медведев »