Автор Тема: Обсудим в очередной раз петлю  (Прочитано 156720 раз)

0 Пользователей и 1 Гость просматривают эту тему.

Оффлайн sadky

  • Эксперт
  • *****
  • Сообщений: 2664
Re: Обсудим в очередной раз петлю
« Ответ #915 : Июля 14, 2017, 10:22:36 »
akl,  не понял - а кто мне запретит сделать канальную громкость до петли?  А если я вздумаю с Сенда взять сигнал в отдельный мощник - зачем ему переваривать полный выхлоп с лид-канала? И как мне уравнивать по уровню клин и лид ? ???

Оффлайн akl

  • Живу на форуме
  • *******
  • Сообщений: 8114
  • не шарю ваще
Re: Обсудим в очередной раз петлю
« Ответ #916 : Июля 14, 2017, 10:26:25 »
Сенд петли на то и заточен, чтобы переваривать полный выхлоп :pozor:

чтобы урванивать клин и лид придется делать более сложную коммутацию, чтобы потцы громкости пеерключались одновременно с каналам, но после петли

... и добавил:

хотя может дело и не  в этом

... и добавил:

можно попробовать поставить мастер-громкость после петли, а канальные громкости прибавить посильнее.

... и добавил:

посимулировал эту петлю - ачх у нее достаточно плоское независимо от делителя на входе, так что видимо дело не в канальной громкости. да и наверно должны больше верха сжираться, чем низы :hmmm:
« Последнее редактирование: Июля 14, 2017, 11:16:24 от akl »

Оффлайн AZG

  • Живу на форуме
  • *******
  • Сообщений: 95636
  • Санкт-Петербург
    • AZG CUSTOM
Re: Обсудим в очередной раз петлю
« Ответ #917 : Июля 14, 2017, 21:39:16 »
Канальные должны переключаться ДО петли. Надо это запомнить всем и вся. После петли только Мастер. Бывают и исключения, но только в случае неполной многоканальности или прибабахов разработчика.

Оффлайн akl

  • Живу на форуме
  • *******
  • Сообщений: 8114
  • не шарю ваще
Re: Обсудим в очередной раз петлю
« Ответ #918 : Июля 16, 2017, 10:17:33 »
Канальные должны переключаться ДО петли.
Но если петля заточена чтобы ославблять сигнал с 80 вольт до 1 вольт например, а мы еще перед ней ставим громкость,  и убавляем ее ослабляя еще раз в 50, то не получится ли что на примочки будет приходить слишком слабый сигнал? шумы и т.д. ???

Оффлайн AZG

  • Живу на форуме
  • *******
  • Сообщений: 95636
  • Санкт-Петербург
    • AZG CUSTOM
Re: Обсудим в очередной раз петлю
« Ответ #919 : Июля 16, 2017, 11:00:55 »
Но если петля заточена чтобы ославблять сигнал с 80 вольт до 1 вольт например, а мы еще перед ней ставим громкость,  и убавляем ее ослабляя еще раз в 50, то не получится ли что на примочки будет приходить слишком слабый сигнал? шумы и т.д. ???

Нет. И на эффекты должен приходить выровненный сигнал, иначе легко словить подгруз эффектов при переключении каналов. Или наоборот, потери на оцифровке слабых сигналов, например, если отстроено по самому громкому каналу.

Оффлайн akl

  • Живу на форуме
  • *******
  • Сообщений: 8114
  • не шарю ваще
Re: Обсудим в очередной раз петлю
« Ответ #920 : Июля 17, 2017, 18:39:42 »
sadky, так что с петлей разобрался? по моему, конденсаторы в ней никак не могут заметно повлиять. можно попробовать тот который 22н поменять на 100н, но вряд ли. скорее всего что-то сломано.

Оффлайн Medvedeff8

  • Ветеран форума
  • ******
  • Сообщений: 3027
  • Слабоумие и отвага!
Re: Обсудим в очередной раз петлю
« Ответ #921 : Июля 18, 2017, 11:15:15 »
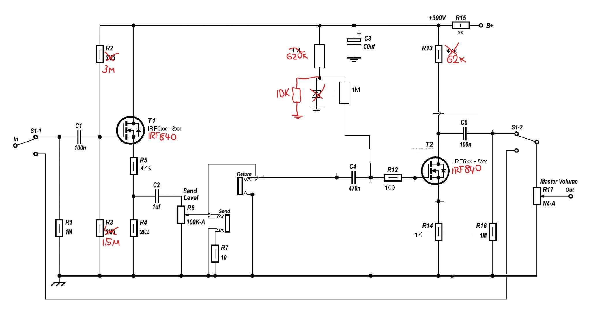
Кстати, переделал еще немного свою петлю на IRF840, довел до ума. Есть небольшой подкрас, который проявляется в едва заметном срезе высоких, но он заметен больше на малых уровнях громкости, и это можно даже считать не багом, а фичей, ибо на уровне домашней громкости высокие и так вылезают, а так получается небольшая "тонкомпенсация". Убрал из цепи смещения транзистора ретурна стабилитрон, заменив его резистором на 10 кОм, который в паре с резистором на 620 кОм образует делитель, формирующий напряжение смещения в 2,25 вольта на затворе транзистора. Так же заменил резистор на стоке, повысив его сопротивление до 62 кОм, при этом еще немного снизился ток покоя через транзистор, который сейчас составляет примерно 1 мА. Схема сейчас выглядит вот так:

Оффлайн Vitallka

  • Эксперт
  • *****
  • Сообщений: 1175
  • Антиум
Re: Обсудим в очередной раз петлю
« Ответ #922 : Июля 18, 2017, 22:35:01 »
Какое напряжение на истоке? А то при 2,25В на затворе этот ирф должен быть закрыт

Оффлайн Medvedeff8

  • Ветеран форума
  • ******
  • Сообщений: 3027
  • Слабоумие и отвага!
Re: Обсудим в очередной раз петлю
« Ответ #923 : Июля 19, 2017, 00:19:11 »
На истоке 1 вольт. При смещении в ровно 2 вольта тоже работало, но это еще со стабилитроном, который я временно зашунтировал резистором 22 кОм, потому как стабилитрон дико завышал смещение, а играться с катодным истоковым резистором я не хотел, чтобы не менялся КУ. Пробовал IRF 740 впаять. Тоже работал с таким смещением, но звук 840-го мне понравился больше... Впаял опять 840. Смещение настраивал верхним резистором делителя, подбирал начиная от 1 мегома, потом 820 кОм, 760 кОм, 680 кОм, и остановился на 620 кОм. Так что по факту и от 2 вольт работает :ukr2:

... и добавил:

Но при замерах смещения, когда прикладываешь щупы к затвору и общему проводу, транзистор закрывается. Видимо, сказывается внутреннее сопротивление мультиметра...
« Последнее редактирование: Июля 19, 2017, 00:29:06 от Medvedeff8 »

Оффлайн sadky

  • Эксперт
  • *****
  • Сообщений: 2664
Re: Обсудим в очередной раз петлю
« Ответ #924 : Июля 19, 2017, 20:13:39 »
akl, можно сказать,что разобрался...
Всё происходило в квартире в час ночи на соответствующей "громкости". Припаял вновь собранную плату - всё так же, так что детали исправны ;)
На следующий день раскочегарил до полватта - и низ в звуке волшебным образом появился :pozor:
Ещё раз убедился для себя:
1) для квартиры 3 ватта при нервных соседях - очень громко
2) макс.громкость усилителя не должна раз в сто отличаться от привычно применяемой, иначе одна ручка,повёрнутая на 1 градус от мин.значения, убивает весь звук. ИМХО, естественно.

... и добавил:

Прошу прощения за запоздалый ответ - как раз 17 числа отмечал юбилей,который отмечают особо терпеливые люди каждые 25 лет после одного опрометчивого поступка в своей жизни :rolleyes: ;D
« Последнее редактирование: Июля 19, 2017, 20:21:32 от sadky »

Оффлайн Crypt

  • Ветеран форума
  • ******
  • Сообщений: 3383
  • Technician
    • MEGATHERION
Re: Обсудим в очередной раз петлю
« Ответ #925 : Августа 03, 2017, 17:57:04 »
Минимальная конфигурация (последовательная, без "ноги") на той же плате от Vampie:


Практика показывает что это все что нужно, исключения только подтверждают правило. Даже подстроечники можно заменить на постоянные резисторы, правильно выставив 250 мВ сигнала на педали и возврат до исходного уровня. Все, и не делать мозг. Следующую (также продажную) версию этой платы можно сделать покомпактнее и еще пару деталей сократить. Главное чистота схемы и корректная работа.

Навороченный вариант тоже не лишен смысла, он пойдет по пути модуля с большей интеграцией (навороченная петля, ее питание, "ноги" и всякие интересные плюшки), прототип есть и испытывается в усилке Vampie Lead MkV (кое-кто его уже видел и слышал).

Оффлайн Crypt

  • Ветеран форума
  • ******
  • Сообщений: 3383
  • Technician
    • MEGATHERION
Re: Обсудим в очередной раз петлю
« Ответ #926 : Сентября 02, 2017, 13:23:15 »
Результат испытания петли.
В Return подано 1,7 VAC, на выходе модуля при этом 85 VAC, что является порогом клипирования. Клипирование практически симметричное. Напряжение питания было 300 В.

Оффлайн Crypt

  • Ветеран форума
  • ******
  • Сообщений: 3383
  • Technician
    • MEGATHERION
Re: Обсудим в очередной раз петлю
« Ответ #927 : Декабря 26, 2017, 19:20:11 »
Модуль петли от VAMPIE наконец дорос до 4-й версии (пятая правда вышла раньше, вместе с соответствующим усилком).
По этому поводу хочется выразить благодарность всем тем кто поддержал затею и поспособствовал развитию этого проекта.

Serial only. Размер платы 51х53,5 мм. Пока так, думаю что надолго. А направление дальнейшей работы уже давно понятно.

Оффлайн AZG

  • Живу на форуме
  • *******
  • Сообщений: 95636
  • Санкт-Петербург
    • AZG CUSTOM
Re: Обсудим в очередной раз петлю
« Ответ #928 : Декабря 26, 2017, 20:45:57 »
Crypt, Молодца! Главное не забывать про ультимативный подход в разработке версий.  ;)

Оффлайн Ден2

  • Ветеран форума
  • ******
  • Сообщений: 4278
Re: Обсудим в очередной раз петлю
« Ответ #929 : Декабря 26, 2017, 20:46:54 »
ультимативный подход в разработке версий

Что бы это значило..