Автор Тема: Обсудим в очередной раз петлю  (Прочитано 156503 раз)

0 Пользователей и 2 Гостей просматривают эту тему.

Оффлайн spiteful

  • Новичок
  • *
  • Сообщений: 75
Re: Обсудим в очередной раз петлю
« Ответ #945 : Мая 28, 2018, 21:51:46 »
Беда! Собрал петлю на IRF840 (усилитель, пред по мотивам сольдано атомик, мощьник ПП на 6п6с) и при втором или третьем использовании накрылся мосфет в каскаде ретурна (промер напряжений выявил это). Подключал работающий проц в петлю, громкость усилителя убрал в ноль и после этого прибор никаких звуков не издавал  :7: (без петли усь работает нормально). Мосфет я заменю , но хотелось бы избежать подобных проблем в будущем. Вопрос как?


Оффлайн runing

  • Живу на форуме
  • *******
  • Сообщений: 12572
  • Киев
Re: Обсудим в очередной раз петлю
« Ответ #946 : Мая 29, 2018, 05:45:40 »
хотелось бы избежать подобных проблем в будущем. Вопрос как?

Всмысле ты хочешь, что бы радиодетали никогда не выходили из строя и все приборы всегда работали исправно?
И как ты после этого будешь смотреть в глаза мастерам по ремонту?

Оффлайн tube-freak

  • Эксперт
  • *****
  • Сообщений: 1246
  • yo yoda
Re: Обсудим в очередной раз петлю
« Ответ #947 : Мая 29, 2018, 07:48:00 »
Мосфет очень чувствителен к статике и превышению напряжения затвор-исток.
Ставь антипоследовательные стабилитроны между затвором и истоком, вольт на 12-15, низковаттные, 0.2-0.5Ватт - и все будет Хакей

И желательно увеличить токоограничивающее сопротивление в затворе (которое 180Е) до 1к

Оффлайн spiteful

  • Новичок
  • *
  • Сообщений: 75
Re: Обсудим в очередной раз петлю
« Ответ #948 : Мая 29, 2018, 10:01:49 »
Всмысле ты хочешь, что бы радиодетали никогда не выходили из строя и все приборы всегда работали исправно?
И как ты после этого будешь смотреть в глаза мастерам по ремонту?
Именно это и хочу. Приборы работают исправно, нет смысла идти к мастерам по ремонту и смотреть им в глаза. Профит.
Мосфет очень чувствителен к статике и превышению напряжения затвор-исток.
Ставь антипоследовательные стабилитроны между затвором и истоком, вольт на 12-15, низковаттные, 0.2-0.5Ватт - и все будет Хакей

И желательно увеличить токоограничивающее сопротивление в затворе (которое 180Е) до 1к

Спасибо, попробую.

Оффлайн Medvedeff8

  • Ветеран форума
  • ******
  • Сообщений: 3027
  • Слабоумие и отвага!
Re: Обсудим в очередной раз петлю
« Ответ #949 : Июня 03, 2018, 11:25:30 »
Да, встречно включенные стабилитроны спасут. А если бы все подключения в петлю осуществлять при выключенном анодном, то можно было бы избежать пробоя транзистора. Но надежней все же ставить стабилитроны, как бы расчет "на дурака".

Оффлайн Dmitry Naumov

  • Частый посетитель
  • **
  • Сообщений: 110
  • а что это вы тут делаете
Re: Обсудим в очередной раз петлю
« Ответ #950 : Июня 24, 2018, 20:48:04 »
Господа. У меня тупой вопрос.
Прошу сразу "ногами не бить", нихрена по этой теме не помню, просто решил доделать заброшенный усилок.
Итак. На одной плате собрано почти все, в том числе петля эффектов. Петля там по схеме "кобры". Судя по распайке платы предполагалось наличие полного байпаса петли (тумблером).
Но отключив лампу от нагрузки (оконечника) нужно загрузить ее резистором, об землю.  На плате его нет (вероятно предполагалось поставить его навесом на сам тумблер). Какой номинал резистора должен быть? "1М" хватит?

Оффлайн sadky

  • Эксперт
  • *****
  • Сообщений: 2660
Re: Обсудим в очередной раз петлю
« Ответ #951 : Июня 24, 2018, 21:57:37 »
Dmitry Naumov,  откуда такое беспокойство об нагрузке лампы? Если что - она уже нагружена(анодным резистором), можно спать спокойно ;) Или о чём разговор? Можно уточнить симптомы, что тревожит?
Если по схеме, выложенной вами в другой теме - имеется в виду отсутствующий после тумблера резистор утечки - так там не указан тип пентода и его режим работы, если вы это знаете - посмотрите в его даташите , там указывается максимальное сопротивление в этой цепи.
« Последнее редактирование: Июня 24, 2018, 22:04:24 от sadky »

Оффлайн Dmitry Naumov

  • Частый посетитель
  • **
  • Сообщений: 110
  • а что это вы тут делаете
Re: Обсудим в очередной раз петлю
« Ответ #952 : Июня 24, 2018, 22:09:39 »
Dmitry Naumov,  откуда такое беспокойство об нагрузке лампы? Если что - она уже нагружена(анодным резистором), можно спать спокойно ;) Или о чём разговор? Можно уточнить симптомы, что тревожит?
Если по схеме, выложенной вами в другой теме - имеется в виду отсутствующий после тумблера резистор утечки - так там не указан тип пентода и его режим работы, если вы это знаете - посмотрите в его даташите , там указывается максимальное сопротивление в этой цепи.

Понял, спасибо.

Оффлайн Crypt

  • Ветеран форума
  • ******
  • Сообщений: 3383
  • Technician
    • MEGATHERION
Re: Обсудим в очередной раз петлю
« Ответ #953 : Октября 08, 2018, 01:40:33 »
По последним экспериментам с LND могу сказать что динамическая нагрузка все-таки рулит. Целей экспериментов было две, одна сугубо  в рамках моих конструкций (желание получить иной коэффициент усиления при разомкнутой обратной связи), вторая - возможность дополнительного снижения уровня искажоперов. По последнему - вторая гармоника дополнительно подавлена на 19 дБ, третья на 16 дБ, четвертая такая же, а дальше ничего нет.

Оффлайн CP

  • Завсегдатай
  • ***
  • Сообщений: 308
Re: Обсудим в очередной раз петлю
« Ответ #954 : Ноября 12, 2018, 14:04:43 »
Добрый день! Есть комбик superchamp xd. Хочу впаять в него return, как изображено на фото(просто добавить джек между усилителем и предусилителем, на буржуйских форумах называют это line in mod). Будет ли он нормально работать с внешними преампами или для петли эффектов нужны еще какие-то компоненты? 



« Последнее редактирование: Ноября 12, 2018, 15:27:35 от CP »

Оффлайн ku2

  • Опытный
  • ****
  • Сообщений: 524
  • Санкт-Петербург
Re: Обсудим в очередной раз петлю
« Ответ #955 : Декабря 12, 2018, 19:47:39 »
куда поставить петлю :hmmm:
« Последнее редактирование: Декабря 13, 2018, 18:13:51 от ku2 »

Оффлайн trengtor

  • Ветеран форума
  • ******
  • Сообщений: 4843
  • Диванный блюз-блендер
    • Ремонт [комбо]усилителей и педалей эффектов, в т.ч. бутиковых
Re: Обсудим в очередной раз петлю
« Ответ #956 : Декабря 14, 2018, 09:57:47 »
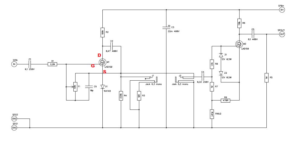
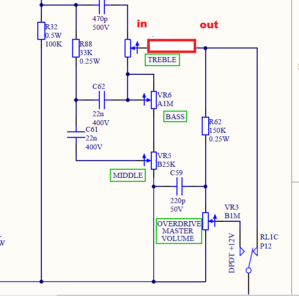
ku2, обвязка петли (по сути, сама петля) – 2-я страница, да. На операционниках. Куда ее включать – между выходом преампа и входом оконечника.

Оффлайн ku2

  • Опытный
  • ****
  • Сообщений: 524
  • Санкт-Петербург
Re: Обсудим в очередной раз петлю
« Ответ #957 : Декабря 14, 2018, 16:00:36 »
ku2, обвязка петли (по сути, сама петля) – 2-я страница, да. На операционниках. Куда ее включать – между выходом преампа и входом оконечника.
я не совсем правильно задал вопрос ..у меня почему-то не работает петля  на LND150 если ее подключить на выход преампа A1-2             
 (на центральный Контакт реле) и на вход мощника фон и шипение на обоих каналах звук в пол силы..совершенно непонятно почему.а если как на фото,  то канал гейн отлично работает .. а чистый канал шипит гудит сигнал слабый и с разными педалями по разному...с той петлей что на странице 2 все понятно ...но она у меня не собрана.. наверно придется собрать и поставить ..все сделать как в схеме  // может LND150 в этой схеме не катят ?              а чистый  канал на входе в этом маршале не любит все педали перегрузы  (жужжание)..       у меня такой был давно когда то . на заводском было также (а то бы сейчас тоже бы ломал голову почему)



« Последнее редактирование: Декабря 14, 2018, 16:07:02 от ku2 »

Оффлайн akl

  • Живу на форуме
  • *******
  • Сообщений: 8114
  • не шарю ваще
Re: Обсудим в очередной раз петлю
« Ответ #958 : Декабря 14, 2018, 16:17:55 »
ku2, очевидно, с петлей что-то не так. на выходе из нее звук должен быть точно такой же как на входе, если не так - надо проверять, может пайка отвалилась или транзистор попорчен ???

... и добавил:

выложи фотки как подключаешь и куда и саму приблуду собственно

... и добавил:

полевики можно вроде очень просто мультиметром проверять, но я так проверял только ИРФы, насчет этих лнд не уверен
« Последнее редактирование: Декабря 14, 2018, 16:25:22 от akl »

Оффлайн ku2

  • Опытный
  • ****
  • Сообщений: 524
  • Санкт-Петербург
Re: Обсудим в очередной раз петлю
« Ответ #959 : Декабря 14, 2018, 17:29:49 »
сейчас стоит так ..и я  написал выше что канал гейн работает хорошо не работает только чистый канал ..значит петля работает ?  или я чегото не понимаю ? :pozor:/триммер громкость работает/  разница оттенка звука при байпасе тоже присутствует ...проблема в том что если ее подключить как положено после реле каналов то не один канал не работает.  но вместо реле умения пока тумблер на соплях висит может от этого наводки









... и добавил:

 :pozor:

... и добавил:

« Последнее редактирование: Декабря 14, 2018, 17:37:57 от ku2 »