Автор Тема: Околокрафтовский флуд  (Прочитано 2854048 раз)

0 Пользователей и 6 Гостей просматривают эту тему.

Оффлайн Aleksander8

  • Опытный
  • ****
  • Сообщений: 884
    • Ламповая лаборатория
Re: Околокрафтовский флуд
« Ответ #11505 : Июня 08, 2017, 20:09:33 »
А вот еще вопрос, задумал я заменить питающий транс в ламповом усилителе, хочу убрать тор, ибо мне кажется он виновен в наводках(при включении только накала слышно как потихоньку гудит тор, даже скорее тарахтит, 
Не исключён микрофонный эффект. Если дребезг передаётся на панельки ламп. Тем более, что именно механический звук передаётся в сигнал.
Попробуйте открутить трансформатор от шасси.
« Последнее редактирование: Июня 08, 2017, 20:11:44 от Aleksander8 »

Оффлайн trengtor

  • Ветеран форума
  • ******
  • Сообщений: 4843
  • Диванный блюз-блендер
    • Ремонт [комбо]усилителей и педалей эффектов, в т.ч. бутиковых
Re: Околокрафтовский флуд
« Ответ #11506 : Июня 08, 2017, 20:35:10 »
Aleksander8, Андрей же пишет, что даже без подачи анодного это слышно.

Оффлайн GDR

  • Новичок
  • *
  • Сообщений: 30
Re: Околокрафтовский флуд
« Ответ #11507 : Июня 08, 2017, 20:41:15 »
Всем привет.

Решил возродить свой старый проект, заброшенный лет 10 назад.
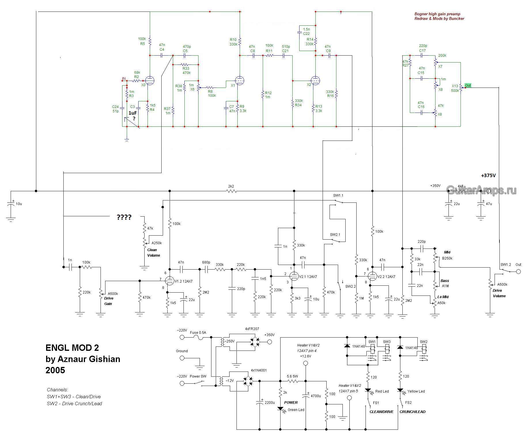
В первоначальном виде это был azg engl mog 2.
Потом мне захотелось разнообразия и глядя на схемы engl и bogner sharp, решил сделать sharp из канала кранч engl.
Сейчас уже непонятно со стороны коммутации, кто кранч, а кто лид.
Первый и последний каскады общие. Конденсатор первого общего каскада сделал 1мкФ (вместо 22 и 0,47 соответственно), катодный резистор последнего оставил 1к5 от энгла. Питание ламп выпрямлено и стабилизировано кренкой, подпертой кремниевым диодом (на схеме нет).
Все это упаковал в рек от какого-то прибора.

Собственно вопросы:
1. Уперся в кол-во ручек на лицевой панели. На чистый канал у меня осталось 2 ручки. Какой одноручный темброблок сюда можно придумать?
И правильно ли я определил его место на схеме.
2. У меня 2 темброблока от энгла и богнера нагружены на один выходной каскад.
Есть ли здесь проблема? Меня смущает малая регулировка баса на обоих темброблоках.
3. Конденсатор первого каскада выбрал компромисным 1мкФ. Есть рекомендации по поводу него?

В общем виде все работает, за исключением чистого канала.

PS - посмотрел на коммутацию чистого, и понял, что ее пока нет.

« Последнее редактирование: Июня 08, 2017, 20:45:30 от GDR »

Оффлайн AZG Автор темы

  • Живу на форуме
  • *******
  • Сообщений: 95678
  • Санкт-Петербург
    • AZG CUSTOM
Re: Околокрафтовский флуд
« Ответ #11508 : Июня 09, 2017, 00:10:35 »
Андрей Мальков, Увеличение мощности прочувствуешь на чистом. Запас по подгрузу раза в два. Да ина перегрузе объема добавится.

Оффлайн Aleksander8

  • Опытный
  • ****
  • Сообщений: 884
    • Ламповая лаборатория
Re: Околокрафтовский флуд
« Ответ #11509 : Июня 09, 2017, 07:41:00 »
Андрей же пишет, что даже без подачи анодного это слышно.
В этом и дело. Если дребезжит, надо бороться. Например, проверить крепление или залить краской, не разъедающей изоляцию провода.

Оффлайн Андрей Мальков

  • Эксперт
  • *****
  • Сообщений: 1521
  • GuitarPlayer.Ru fan!
Re: Околокрафтовский флуд
« Ответ #11510 : Июня 09, 2017, 15:17:10 »
Aleksander8, Как я понял из форума, это вообще частая болезнь торов именно звуковых, и кардинально решается только их заменой.

Оффлайн Bulldozerrr

  • Эксперт
  • *****
  • Сообщений: 2935
Re: Околокрафтовский флуд
« Ответ #11511 : Июня 09, 2017, 17:43:02 »
Андрей Мальков, Увеличение мощности прочувствуешь на чистом. Запас по подгрузу раза в два. Да ина перегрузе объема добавится.
Эт если выходник в полтора раза большей мощностью не подавится. Или его в полтора раза увеличенной анодкой не прошьет.

Оффлайн akl

  • Живу на форуме
  • *******
  • Сообщений: 8114
  • не шарю ваще
Re: Околокрафтовский флуд
« Ответ #11512 : Июня 09, 2017, 19:26:02 »
захотелось получить эмбиентный звук. дилей есть, а педали громкости нету. покупать за 5-7 тыщь в музторге - бред :pozor: 2,5к у АМТ - чтобы пару раз поиграться - :7:

400 р за корпус и еще 100 на какую-то хрень с подшкафа

(нажмите чтобы показать/спрятать)
:D

если бы педаль была больше, то было бы немного удобнее ( при этих размерах довольно большой ход педали получается - угол поворота от края до края), но и так вполне :good:

Оффлайн Pavel WOC

  • Эксперт
  • *****
  • Сообщений: 2789
  • GuitarPlayer.Ru fan!
    • World Of Covers
Re: Околокрафтовский флуд
« Ответ #11513 : Июня 10, 2017, 05:50:29 »
 ;D

Оффлайн AZG Автор темы

  • Живу на форуме
  • *******
  • Сообщений: 95678
  • Санкт-Петербург
    • AZG CUSTOM
Re: Околокрафтовский флуд
« Ответ #11514 : Июня 10, 2017, 20:55:58 »
Эт если выходник в полтора раза большей мощностью не подавится. Или его в полтора раза увеличенной анодкой не прошьет.

Если он нормальный на 35 ватт, то на 50 будет вполне. Посмотри выходники у дешевых Мес например, там спичечные коробки в 50-ке.

Оффлайн trengtor

  • Ветеран форума
  • ******
  • Сообщений: 4843
  • Диванный блюз-блендер
    • Ремонт [комбо]усилителей и педалей эффектов, в т.ч. бутиковых
Re: Околокрафтовский флуд
« Ответ #11515 : Июня 11, 2017, 00:12:24 »
Камераден, чем можно вручную сточить Алнико-5? Сильно подозреваю, что тут только алмазный надфиль будет пригоден.

Оффлайн Shrila

  • Опытный
  • ****
  • Сообщений: 602
  • हरे कृष्ण
Re: Околокрафтовский флуд
« Ответ #11516 : Июня 11, 2017, 08:15:22 »
trengtor, Обычный наждак для точки ножей не берет?

Оффлайн trengtor

  • Ветеран форума
  • ******
  • Сообщений: 4843
  • Диванный блюз-блендер
    • Ремонт [комбо]усилителей и педалей эффектов, в т.ч. бутиковых
Re: Околокрафтовский флуд
« Ответ #11517 : Июня 11, 2017, 08:17:04 »
trengtor, Обычный наждак для точки ножей не берет?

С него абразивной пыли овердохрена будет, не хочу. Всё ж таки не ножи точить.

Оффлайн Ден2

  • Ветеран форума
  • ******
  • Сообщений: 4278
Re: Околокрафтовский флуд
« Ответ #11518 : Июня 11, 2017, 08:18:31 »
А что именно точить нужно? И зачем понадобилось?

Оффлайн trengtor

  • Ветеран форума
  • ******
  • Сообщений: 4843
  • Диванный блюз-блендер
    • Ремонт [комбо]усилителей и педалей эффектов, в т.ч. бутиковых
Re: Околокрафтовский флуд
« Ответ #11519 : Июня 11, 2017, 08:26:19 »
А что именно точить нужно? И зачем понадобилось?

Да всё та же тема-идея про винтажные датчики Fender. Отказался от идеи двигать магниты 3 струны, вместо этого хочу их немного спилить. На винтажах магнит 3 струны поднят, т.к. в ту пору 3 струна еще была с оплеткой. На современных струнах 3 излишне торчит в звуке, на мой вкус.