Итак, возвращаемся к нашим баранам.
Поиграв несколько реп и концертов, все таки пришел к выводу что "шумят" мои 2 каскада все же более чем ощутимо, и так не пойдет.
Поскольку работаю на маке - то нашел один "облачный" симулятор (partsim.com), прогнал симуляцию по каким-то базовым примерам - вроде все честно, где быстренько накидал свой каскад, сделал SPICE модельку транзистора своего. Запустил симуляцию.
И вот чот фигня выглядит.
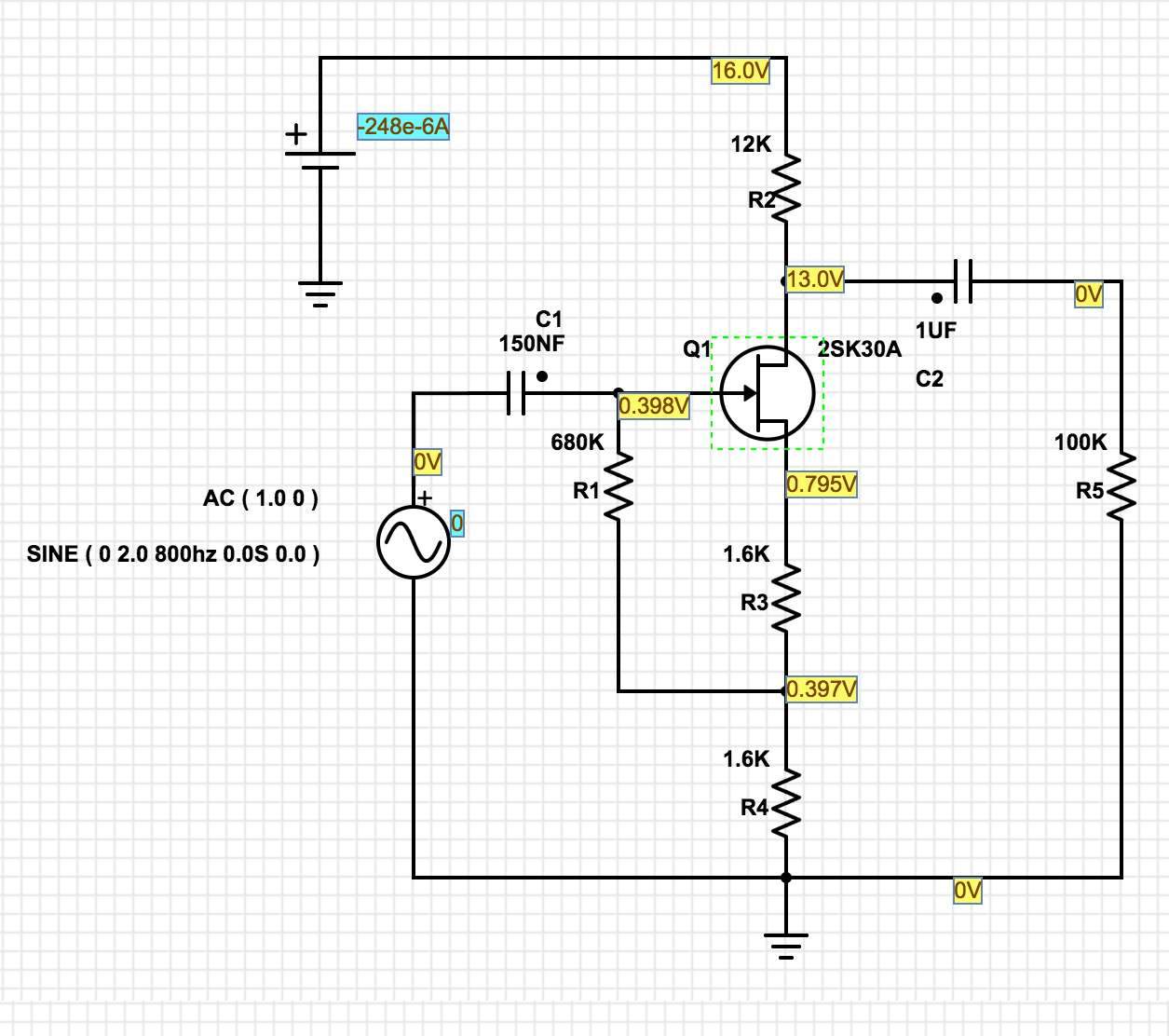
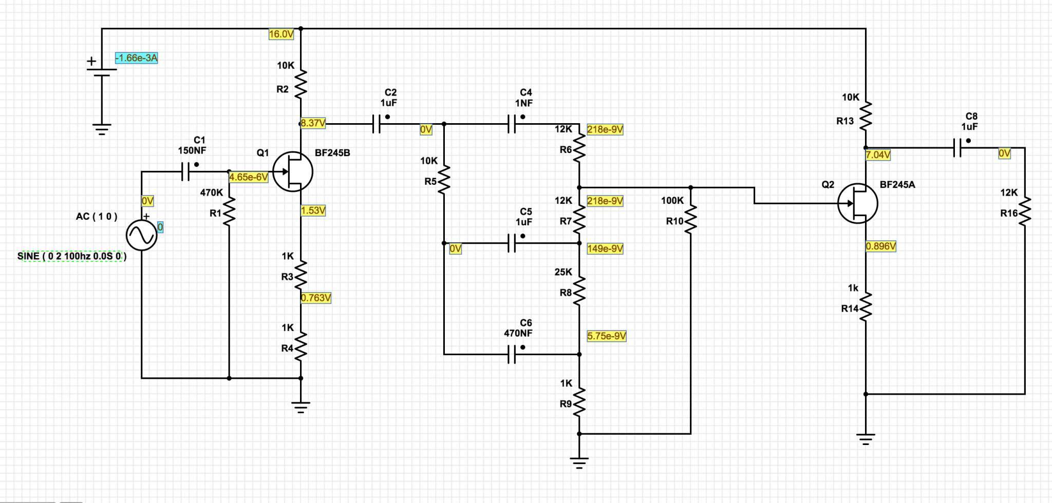
Схема и карта напряжений:

Синус на входе (черным) и на выходе (синим).

Верхняя полуволна явно поджатая (чего не было видно на осцилографе).
А когда я зашунтировал истоковые резисторы еще и конденсатором (47uF, симуляция с 2,5 секунды работы каскада - вроде достаточно для установления режима) - то как-то вообще "не честно" получилось:

Как видно - амплитуда сигнала выходного стала меньше, чем без шунтирующего конденсатора - а в реальности - наоборот у меня получается.
В общем подозреваю, что я как-то не правильно сделал модельку транзистора, и прошу помощи с SPICE моделькой для 2sk30A, либо каких-то других транзисторов подходящих... Я бы хотел работать на облачном сервисе - т.к. удобно, да и на стандартных примерах (и встроенных моделях) - работает вроде все правильно...
Ну а как разберусь с симулятором - нужно будет разбираться с шумами и режимами.