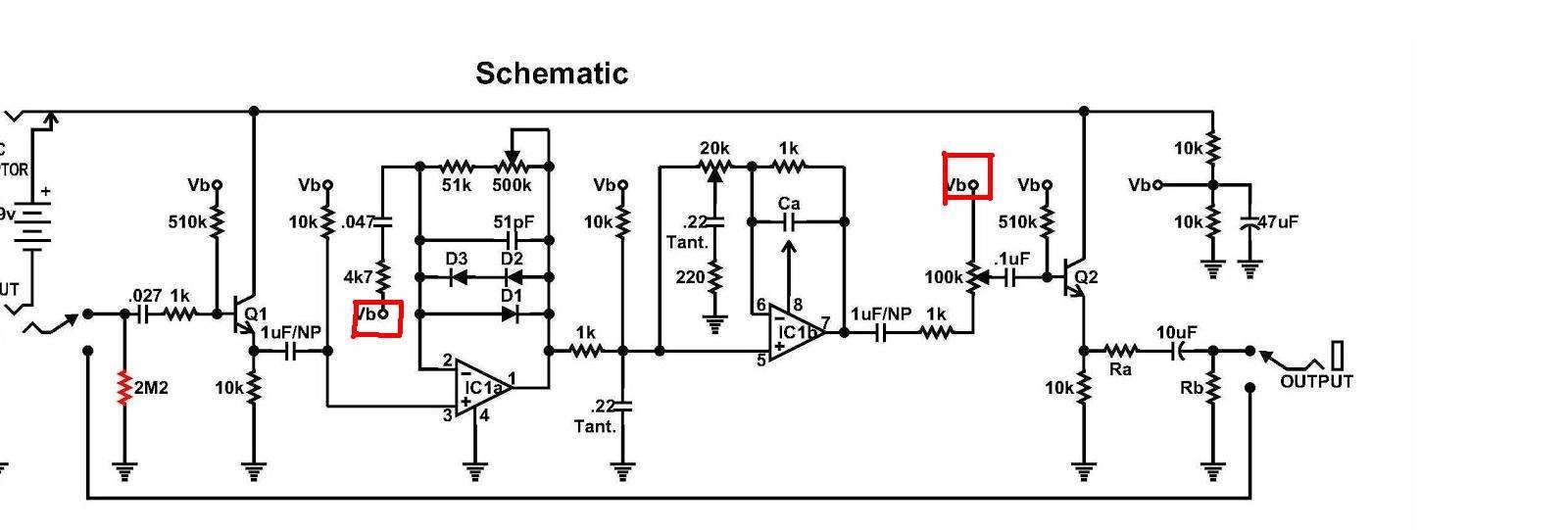
Собрал вот ts-808, нет звука, работает только в байпасе. При включении работает только индикация. Случайно обнаружил, что дорожка, на которую приходит +, выделенная красным на рисунке, звонится с дорожкой, на которой 1 вывод ОУ. Несмотря на то, что умение читать схемы у меня на уровне восьмиклассника, пришёл к выводу, что так не должно быть. Сначала грешил на непротрав, затёр место, где он потенциально мог быть, вроде больше нигде нет контакта со стороны дорожек, но всё равно звонится. Почему такое может быть? Может быть неисправная микросхема? С закороченными 1 и 8 выводами? И да, ещё вычитал, что конденсатор на 51 пФ можно "убрать из схемы". Под этим имеется в виду не ставить ничего, или нужна перемычка? Потому что я просто ничего не поставил. Педаль делаю впервые, крайне мало в этом понимаю.

