Забыл самое главноеНекоторые результаты, правда уже потерявшие актуальность

(следующий шаг отражён в теме
Тимона про MOD S)
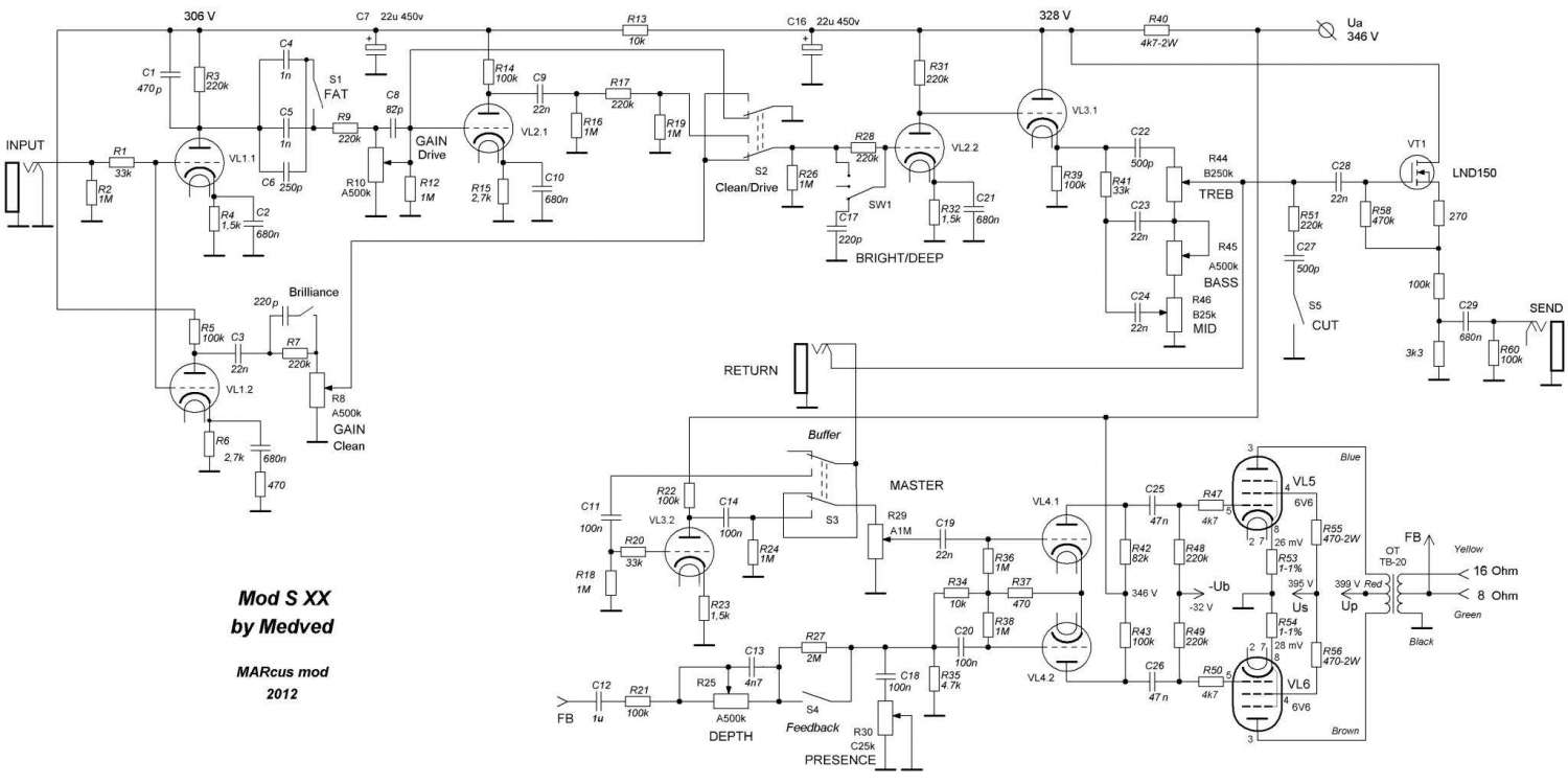
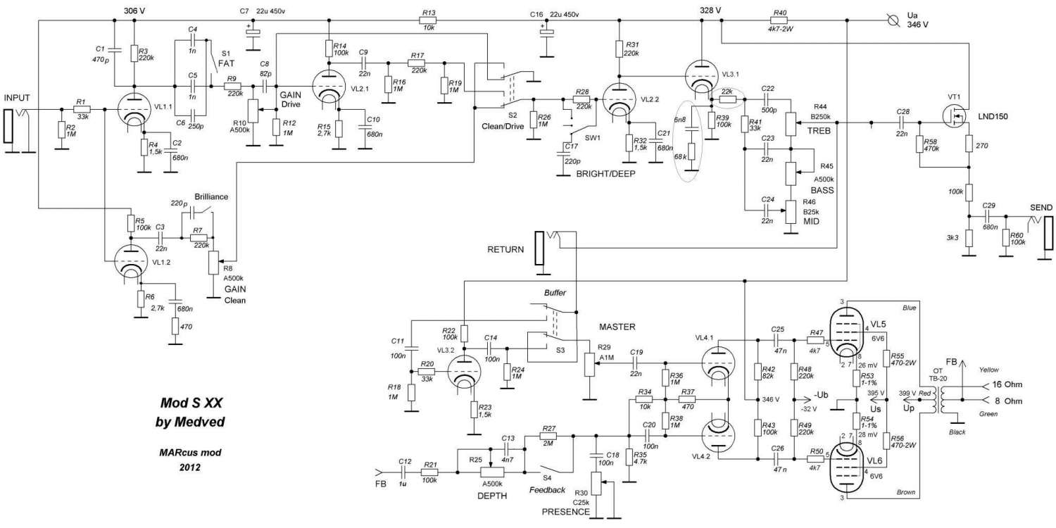
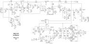
Изменения в схеме:
1. В аноде первого триода C1 470р.
2. Далее разделительный C6 250р переехал в "фэт".
3. Шунт C8 пота гейна увеличен до 82р.
4. Резистор R41 в ТБ уменьшен до 33к.
5. Разделительный кондёр C12 в ООС увеличен до 1u.
6. Резистор ООС R21 увеличен до 100к.
(Приношу извинения и прошу заменить файл, если кто качал)Прилагаются сэмплы. Гейн на максимум, "фэт", "кат" и "брайт/дип" отключены. Каб 4х12 V30, мик Senn е906. Гитара Vigier Ultra Blues Custom с TB-4 в бридже.
Правда, сэмплы мало информативны относительно возможностей усилителя - они довольно широки.