Автор Тема: Helix Native  (Прочитано 131659 раз)

0 Пользователей и 1 Гость просматривают эту тему.

Оффлайн sinister

  • Эксперт
  • *****
  • Сообщений: 1961
Re: Helix Native
« Ответ #750 : Сентября 23, 2018, 20:02:16 »
Во, нашел

Оффлайн SkinnyVampire

  • Живу на форуме
  • *******
  • Сообщений: 13812
  • индастриал-блондинко =)
    • Братство Вампиров
Re: Helix Native
« Ответ #751 : Сентября 23, 2018, 22:02:42 »
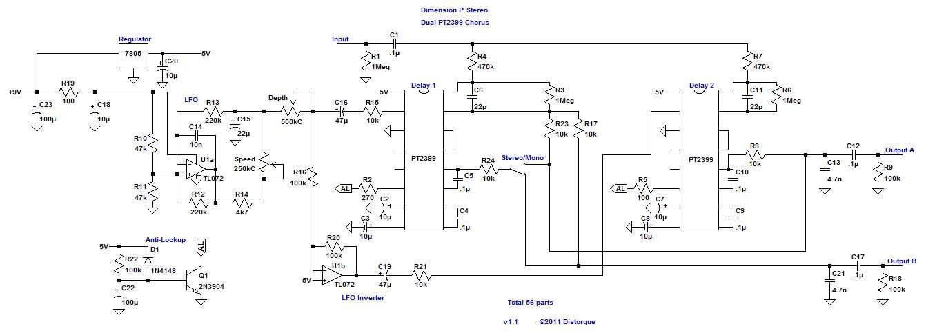
забавно) ну это очень базовая схема, как бы само ядро, 2 дилэя в противофазе модулируются)) + оригинальный сигнал.
по хорошему нужно еще весь pre и de-emphasis на компандерах и лоупасс фильтры для дилэев, так как они музыкально звучат...
но в целом да, тип того))

... и добавил:

еще фишка в том что они нарочно транзистором и резюком 100 ом загоняют ПТшку в режим фактически разгона, она работает на частоте заметно выше штатной.
чтобы сократить время дилэя.

а есть клон этой микрухи но от Хотека, Ht-не помню какая. китаёзный клон, и китайцы сэкономили там на оперативке. у нее по умолчанию задержка в 2 раза меньше. возможно сюда она даже лучше подойдет и разгонять не придется и транзистор будет не нужон. плюс она еще и дешевле. но эт все пробовать нужно, мне не до этого пока к сожалению
« Последнее редактирование: Сентября 23, 2018, 22:07:25 от SkinnyVampire »

Оффлайн sinister

  • Эксперт
  • *****
  • Сообщений: 1961
Re: Helix Native
« Ответ #752 : Сентября 24, 2018, 10:08:31 »
SkinnyVampire, прикольно что в Хеликсе смоделировали de-emphasis фильтры. если микс на 100% поставить, то высоким хана. я недавно решил попробовать несколько плагов с имитаций дименшена и во всех на выходе широкополосный сигнал.

Оффлайн SkinnyVampire

  • Живу на форуме
  • *******
  • Сообщений: 13812
  • индастриал-блондинко =)
    • Братство Вампиров
Re: Helix Native
« Ответ #753 : Сентября 24, 2018, 10:30:58 »
фильтры вообще всегда моделируют (ну, должны по крайней мере) иначе звук совсем не тот, но в оригинальной примочке (и рековом юните) не было никаокго драй/вет, а там чистый сигнал без фильтрации проходит насквозь и смешивается в равных пропорциях с задержанным, фильтруется только задержанный.
так что остальные плагины скорее всего имитируют именно это, в хеликсе просто есть возможность выбрать пропорции..

... и добавил:

ну то есть железка тоже не должна убивать высокие частоты на прямом сигнале, только на задержанных. и это еще и музыкально получается..

Оффлайн sinister

  • Эксперт
  • *****
  • Сообщений: 1961
Re: Helix Native
« Ответ #754 : Сентября 24, 2018, 10:34:36 »
SkinnyVampire, у всех аналоговых хорусов, которые у меня были, прямой сигнал проходил через фильтры. даже в байпассе.. вот частотка Boss CE-5 и MXR Analog Chorus в байпассе

« Последнее редактирование: Сентября 24, 2018, 10:38:41 от sinister »

Оффлайн SkinnyVampire

  • Живу на форуме
  • *******
  • Сообщений: 13812
  • индастриал-блондинко =)
    • Братство Вампиров
Re: Helix Native
« Ответ #755 : Сентября 24, 2018, 10:45:48 »
sinister, это просто корявый байпасс через транзисторы с полевиками и тд, а не то что они нарочно фильтры туда вкрячили) ;D
из-за чего собственно вся тема с труЪ байпассом вышла. ну вообще частотка жудкая конечно)

Оффлайн sinister

  • Эксперт
  • *****
  • Сообщений: 1961
Re: Helix Native
« Ответ #756 : Сентября 24, 2018, 10:50:28 »
SkinnyVampire, нет, это именно прохождение всего сигнала через фильтры.

сразу после входного буфера стоит фильтр, а уже после него сигнал делится на прямой и тот который идет на линию задержки. а в конце еще один фильтр. и такая история у всех боссовских хорусов :(
вот у CE-5 после буфера сигнал делится на фильтр и на дополнительный выход. так вот, на дополнительном выходе, который прошел входной буфер,отличная частотка


« Последнее редактирование: Сентября 24, 2018, 11:02:41 от sinister »

Оффлайн SkinnyVampire

  • Живу на форуме
  • *******
  • Сообщений: 13812
  • индастриал-блондинко =)
    • Братство Вампиров
Re: Helix Native
« Ответ #757 : Сентября 24, 2018, 14:48:59 »
действительно... да... мне казалось у них чистый напрямую проходит, по аналогии с теми же синтовыми хорусами, а здесь в этой схеме и правда есть подъем и потом срез высоких частот..
это очень халявный на самом деле получается такой "байпасс" по скольку он нифига не байпасс а только дилэйную часть отключает))) они 1 операционник сэкономили, пропустив и "чистый" через всю цепь и суммирование сделали в том же каскаде......


только оригинальный дим-д он ведь студийный прибор, там же по идее верх не должен так резаться, я вот щас совершенно не помню как там чистый проходит. больше всегда именно задержанный интересовал) но как бы так вроде по демкам не заметно чтоб он резал верх, да и для рекового прибора еще пару ОУ воткнуть не проблема

надо схему посмотреть.

короче похоже в примочке которая dc-2 там тоже чистый проходит через эти цепи, а в рековом D - там на первый взгляд вроде как и нет, там чистый сигнал идет мимо фильтрации на выход. черт схема еще такая хреновая по качеству, где-то когда-то перерисованная попадалась, надо было засэйвить...
но судя по всему я если правильно понимаю, там после довольно накрученного входа который делает из балансного небалансный, и так же регулируется полевиком на случай если воткнут сигнал в джековый вход а не XLR, (уровень разный) и потом сигнал все еще относительно чистый идет на выходные усилители двухтактные.

а вот эта вот часть где Q105 я не догоняю чего даёт так на первый взгляд. такие дела...

http://www.synthfool.com/docs/Roland/roland_Dimension_D.gif

... и добавил:

в примочке же вполне очевидно что сигнал идет через пред-искажение и тд, примерно та же история как в на картинке в после выше где се-2

http://www.freeinfosociety.com/electronics/schemview.php?id=123




... и добавил:

конечно это интересно. в разных плагинах вполне могли разное эмулировать...
« Последнее редактирование: Сентября 24, 2018, 14:53:38 от SkinnyVampire »

Оффлайн sinister

  • Эксперт
  • *****
  • Сообщений: 1961
Re: Helix Native
« Ответ #758 : Сентября 24, 2018, 15:01:47 »
SkinnyVampire, и такая история в большинстве примочек с BBD чипами. аналоговые дилеи, хорусы и фленджеры.. я давным давно воткнул в петлю Boss BF-2 и прифигел, думал примочка помирает.

Оффлайн SkinnyVampire

  • Живу на форуме
  • *******
  • Сообщений: 13812
  • индастриал-блондинко =)
    • Братство Вампиров
Re: Helix Native
« Ответ #759 : Сентября 24, 2018, 16:01:08 »
sinister, в принципе можно использовать внешние свитчи всякие и луперы (которые не рекордер, а чисто обход сигнала) для таких примочек, конечно более громоздко но полностью будет выключать примоч из цепи... либо моддить на труъ байпасс либо просто моддить примочку саму, чтобы чистый сигнал шел не через эти цепи, например..

Оффлайн Lelik_music

  • Новичок
  • *
  • Сообщений: 2
  • GuitarPlayer.Ru fan!
Re: Helix Native
« Ответ #760 : Октября 14, 2018, 09:17:36 »
Ребята!
Подскажите пожалуйста, у меня есть line6 pod studio ux2 как использовать этот плагин для игры через мой line6 pod studio ux2 использую модуляцию и моделирование только через Line6 - Helix Native.Как настроить это?

Оффлайн Hells

  • Завсегдатай
  • ***
  • Сообщений: 452
Re: Helix Native
« Ответ #761 : Октября 18, 2018, 20:01:42 »
от делать нечего снова поставил народлный нэйтив.
вопрос в зал - где поискать годных пресетов?)

Оффлайн deLuther

  • Живу на форуме
  • *******
  • Сообщений: 33530
  • alderman of morning star
    • Malefice
Re: Helix Native
« Ответ #762 : Октября 18, 2018, 20:35:13 »
А без пресетов звук не рулится уже?
Оно же всё равно должно адаптироваться под конкретный инструмент, интерфейс, исполнение.

Оффлайн Hells

  • Завсегдатай
  • ***
  • Сообщений: 452
Re: Helix Native
« Ответ #763 : Октября 18, 2018, 20:38:49 »
А без пресетов звук не рулится уже?
Оно же всё равно должно адаптироваться под конкретный инструмент, интерфейс, исполнение.
я чем больше рулю, тем больше начинаю сомневаться в том что нарулил...потом выкидываю и начинаю сначала. так что - не рулится  :(

Оффлайн deLuther

  • Живу на форуме
  • *******
  • Сообщений: 33530
  • alderman of morning star
    • Malefice
Re: Helix Native
« Ответ #764 : Октября 18, 2018, 20:40:30 »
Так скачаешь чужой пресет, а он тоже не будет звучать. Инструмент другой, руки другие, может уровень не выставил как рекомендует Line6 (хотя и даёт визуальный ориентир для этого).
Просто... а с живым усилком как будешь поступать, ежели что, теряется навык? ;)