Автор Тема: Двухканальная голова 50W  (Прочитано 11043 раз)

0 Пользователей и 1 Гость просматривают эту тему.

Оффлайн Geezer

  • Живу на форуме
  • *******
  • Сообщений: 12759
  • Atypique
Re: Двухканальная голова 50W
« Ответ #105 : Января 30, 2023, 05:19:55 »
Для быстрой замены конденсаторов впаяйте вместо электролитов контактные "кроватки" для операционников, разделив их на отдельные половинки ;):

https://disk.yandex.ru/i/zPmxPmEMopg98Q

Онлайн major73727 Автор темы

  • Эксперт
  • *****
  • Сообщений: 1857
  • Новосибирск.
Re: Двухканальная голова 50W
« Ответ #106 : Января 30, 2023, 05:52:55 »
Переменный конденсатор, выведенный на лицевую панель был бы идеальным решением  :crazy:.
Основной тест, как я понимаю - на ухо?
Но и на осциллографе должно быть заметно? Если дать на вход герц 300, например.

Оффлайн Geezer

  • Живу на форуме
  • *******
  • Сообщений: 12759
  • Atypique
Re: Двухканальная голова 50W
« Ответ #107 : Января 30, 2023, 06:26:13 »
Переменные конденсаторы имеют ёмкость, изменяющуюся от 5 до 500 пФ, и очевидным образом в данном случае непригодны.

Картинка, иллюстрирующая осушение низов ёмкостью 0,1 мкФ или 0,22 мкФ в истоке полевика (аналогично в катоде лампового триода):
https://disk.yandex.ru/i/dWsUyNEL68is5A

Оффлайн Rolly

  • Живу на форуме
  • *******
  • Сообщений: 9040
  • Мнение - не повод получить пулю сразу.
Re: Двухканальная голова 50W
« Ответ #108 : Января 30, 2023, 07:16:37 »
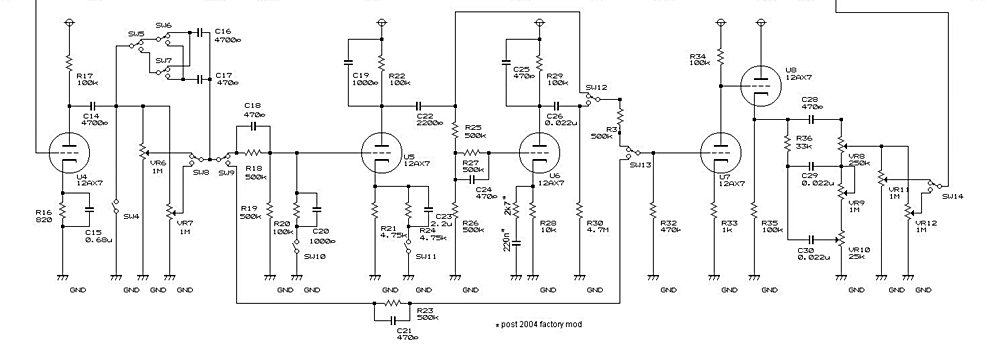
Схема пергруза - в 59-м сообщении.
Если там действительно по Детонатору сделано, то перегруз должен хорошо звучать. Может где-то ошибка при сборке.

Онлайн major73727 Автор темы

  • Эксперт
  • *****
  • Сообщений: 1857
  • Новосибирск.
Re: Двухканальная голова 50W
« Ответ #109 : Января 30, 2023, 07:34:40 »
Схема вся перелопачена и перепроверена в период наладки. Ошибок быть не должно.
Но низов реально, многовато.
Стоит ли попробовать поставить голову отдельно от кабинета?
Может вибрация передаваться лампам и микрофонить?

Оффлайн surfin bird

  • Эксперт
  • *****
  • Сообщений: 2964
  • Поциент-заМКАДыш
    • Surfin Bird
Re: Двухканальная голова 50WЖ
« Ответ #110 : Января 30, 2023, 08:23:35 »
35ГДН-1-8  компрессионник,  можно смело подключать любой бутиковый усь - хорошего звука гарантированно не будет  ??? Гитарный дин - один из важнейших звукоформирующий элементов всей цепи  имхо.

p.s. Если интересно, можете выложить записанный в линию звук с выхода преда или уся, я воспроизведу его через  усь и каб, или через "импульсы", и тоже выложу.

А, ну и еще, как говорицо, Bogner ф помошь! ;)
« Последнее редактирование: Января 30, 2023, 15:25:51 от surfin bird »

Оффлайн Rolly

  • Живу на форуме
  • *******
  • Сообщений: 9040
  • Мнение - не повод получить пулю сразу.
Re: Двухканальная голова 50W
« Ответ #111 : Января 30, 2023, 09:17:14 »
Схема вся перелопачена и перепроверена в период наладки. Ошибок быть не должно.
Но низов реально, многовато.
И регулировкой баса проблема не решается?

Оффлайн tube-freak

  • Эксперт
  • *****
  • Сообщений: 1241
  • yo yoda
Re: Двухканальная голова 50W
« Ответ #112 : Января 30, 2023, 09:29:04 »
...несколько звеньев:
1. Сама схема перегруза (хотя всё собрано по оригинальной ворованной схеме  :)).
2. Кабинет. Сделан от балды из наличия многослойной фанеры. 2х12 + 2х8. Все дины по 8 Ом, два 12-х в праллель  - последовательно с двумя 8-и в параллель. 8" -
35ГДН-1-8 .Сначала был полностью закрытый, теперь - наполовину открытый (пытался изменить звук на перегрузе).
3. Выходной транс. Ерасовский ТВ-40.  420В , 8 Ом., не менее 40Вт., Ra-a = 4 кОм.

1 - точно нет. Там нечему гудеть, сильно высушенный низ.
2 - точно да. Нужен гитарный дин

Я могу себе представить, что бытовые восьмерки просто не держат такой динамики и катушки вылетают из зазора.
Они для закрытых кабинетов, им нужна "подушка" воздуха, чтоб тормозить мембрану. Подвес совсем слабый... "домашний"

Оффлайн Spero_In_Inteligo

  • Живу на форуме
  • *******
  • Сообщений: 8904
  • Код пишу, на досуге на проволоку нажимаю.
Re: Двухканальная голова 50W
« Ответ #113 : Января 30, 2023, 09:43:46 »
major73727,
8" - 35ГДН-1-8

а с низом это единственная беда? ??? :o

С "детских" времен есть у меня СЧ мелкий от с90, 8 Омный. Достал это все спустя почти 20 лет, чтобы подходящую нагрузку подключить, аппарат собрать. Ну и зуд он режет, да...

Вот когда после него подключил севенти80, - все вообще иначе. И звук и рули иначе отзываются. Весь спектр на месте. Гитарный динамик - решает. :)

Онлайн major73727 Автор темы

  • Эксперт
  • *****
  • Сообщений: 1857
  • Новосибирск.
Re: Двухканальная голова 50W
« Ответ #114 : Января 30, 2023, 10:14:35 »
Итого.
Большинством голосов присяжных заседателей смертный приговор выносится НЧ советским динамикам.
Если честно, я на них грешил больше всего. Но хотел услышать поддержку и укрепиться в этом мнении.
Теперь вопрос - как сделать? Там два 12-дюймовика , не самых дорогих, но вполне гитарных: CELESTION T5279AWD TF1218. 97дБ, 60-4500, 100Вт.
Выход у ТВЗ - только 8 Ом. Соединить последовательно, а там, как разбогатею - ещё пару прикупить? 8"х2 уживутся с двумя 12" -и ?
Есть ещё одиночный 12"- к в комбике, вот что нужно было попробовать на выходных, и ведь хотел же, да стройка отняла все силы и время...

Оффлайн surfin bird

  • Эксперт
  • *****
  • Сообщений: 2964
  • Поциент-заМКАДыш
    • Surfin Bird
Re: Двухканальная голова 50W
« Ответ #115 : Января 30, 2023, 10:22:36 »
Помню в юнности, по совету одного гуру, меняли резиновый подвес у аналогичных компрессионников на самопальный бумажный, а центрирующую шайбу пропитывали мебельным лаком. ??? Как ни странно , эстрадные колонки  типа "Родина" с такими динамиками,  начинали звучать более по гитарному :pozor: ;D

Оффлайн AZG

  • Живу на форуме
  • *******
  • Сообщений: 95536
  • Санкт-Петербург
    • AZG CUSTOM
Re: Двухканальная голова 50W
« Ответ #116 : Января 30, 2023, 10:52:36 »
major73727, Начинать надо с системы прослушивания. Т.е. кабинет. Как и сказали, с нормальным гитарным динамиком. Этот Селешен вообще хрень непонятная, не сказал бы что он нормально-гитарный. Тут лучше работать с проверенной классикой если нет понимания что и как требуется. Даже элементарно дешевый Севенти 80 даст больше результата чем совковые головки.

Сама по себе схема низами не блещет. Не надо там ничего менять если все реально работает. Если пердеж сохранится, значит искать косяки и утечки.

Оффлайн Dying Fetus

  • Moderator
  • *****
  • Сообщений: 10308
  • DIYng Fetus
    • http://cathar.ru
Re: Двухканальная голова 50W
« Ответ #117 : Января 30, 2023, 12:37:55 »
major73727, Начинать надо с системы прослушивания. Т.е. кабинет. Как и сказали, с нормальным гитарным динамиком. Этот Селешен вообще хрень непонятная, не сказал бы что он нормально-гитарный. Тут лучше работать с проверенной классикой если нет понимания что и как требуется. Даже элементарно дешевый Севенти 80 даст больше результата чем совковые головки.

Сама по себе схема низами не блещет. Не надо там ничего менять если все реально работает. Если пердеж сохранится, значит искать косяки и утечки.

Но если сравнивать советский дин и самый бомжовый рокет или супер(не помню, какой самый бомж), то даже они играют прям на голову выше.

Оффлайн AZG

  • Живу на форуме
  • *******
  • Сообщений: 95536
  • Санкт-Петербург
    • AZG CUSTOM
Re: Двухканальная голова 50W
« Ответ #118 : Января 30, 2023, 12:39:52 »
Но если сравнивать советский дин и самый бомжовый рокет или супер(не помню, какой самый бомж), то даже они играют прям на голову выше.

ну я про бомжовые и не заикался вроде :)

Онлайн major73727 Автор темы

  • Эксперт
  • *****
  • Сообщений: 1857
  • Новосибирск.
Re: Двухканальная голова 50W
« Ответ #119 : Января 30, 2023, 12:41:55 »
Ну каюсь,каюсь
Ну случайно, ну шутя, сбился с верного путя.
Хотелось на халяву проскочить,сэкономить деньжат.
Да знал я, что эти дины для закрытого оформления и каменного усилителя.
Больше так не буду.