Автор Тема: Компрессор для баса  (Прочитано 17627 раз)

0 Пользователей и 1 Гость просматривают эту тему.

Оффлайн Rolly

  • Живу на форуме
  • *******
  • Сообщений: 9039
  • Мнение - не повод получить пулю сразу.
Re: Компрессор для баса
« Ответ #120 : Ноября 28, 2019, 13:27:21 »
Ну, так он уже решил: Видите, ТС-у чрезмерно много компрессии?
Я не высказывался против уменьшения КУ, как вы себе напридумывали, а указал, что это не решает принципиальную проблему. Вы так и не придумали другого решения, чтобы справиться с шорохом при отпускании. И сейчас на ровном месте спорите про локальность петли компенсации искажений, чем поправить невнимательного Xb Вы так и не поняли, что для конденсатора в затворе рТ2 я указал значения для быстродействия с самого начала. Я написал граничное значение для взаимодействия с детектором и несколько раз пытался втолковать вам это.

Оффлайн Tander Автор темы

  • Ветеран форума
  • ******
  • Сообщений: 3732
    • Efremoff
Re: Компрессор для баса
« Ответ #121 : Ноября 29, 2019, 10:01:56 »
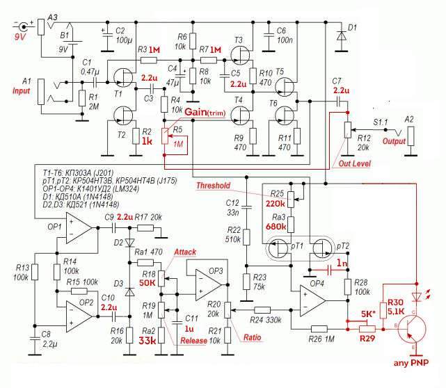
Схема, которая вроде бы работает как надо:

2342087-0

Закончил плату - распаяю - если все будет ок, и я нигде не ошибся - то и плату выложу ))

« Последнее редактирование: Ноября 29, 2019, 12:26:40 от Tander »

Оффлайн Vitality

  • Эксперт
  • *****
  • Сообщений: 2870
  • Хевиметл в кожну хату!
    • ВК
Re: Компрессор для баса
« Ответ #122 : Мая 26, 2020, 16:51:51 »
Tander, плата заработала?

Оффлайн Tander Автор темы

  • Ветеран форума
  • ******
  • Сообщений: 3732
    • Efremoff
Re: Компрессор для баса
« Ответ #123 : Мая 27, 2020, 00:01:46 »
Да, заработала. Просто я ушел вдруг от аналоговых гаджетов в цифру... Много мелких проектов осталось незакончено.

Оффлайн Vitality

  • Эксперт
  • *****
  • Сообщений: 2870
  • Хевиметл в кожну хату!
    • ВК
Re: Компрессор для баса
« Ответ #124 : Июня 03, 2020, 17:58:40 »
Tander, перешел на компьютерную обработку?

Оффлайн Tander Автор темы

  • Ветеран форума
  • ******
  • Сообщений: 3732
    • Efremoff
Re: Компрессор для баса
« Ответ #125 : Июня 04, 2020, 09:03:34 »
Да, ушел в комп. Хороший аудио-интерфейс + плагины + контроллер делают все что нужно с куда меньшими усилиями. )

Оффлайн Vitality

  • Эксперт
  • *****
  • Сообщений: 2870
  • Хевиметл в кожну хату!
    • ВК
Re: Компрессор для баса
« Ответ #126 : Июня 04, 2020, 17:39:15 »
Tander, для баса много обработки используешь?

Оффлайн Tander Автор темы

  • Ветеран форума
  • ******
  • Сообщений: 3732
    • Efremoff
Re: Компрессор для баса
« Ответ #127 : Июня 04, 2020, 20:21:06 »
Зависит от задач.

Оффлайн Vitality

  • Эксперт
  • *****
  • Сообщений: 2870
  • Хевиметл в кожну хату!
    • ВК
Re: Компрессор для баса
« Ответ #128 : Января 04, 2022, 21:23:20 »
Tander, могу предложить более свежий вариант - по крайней мере как основа басового компрессора вполне подойдет:

Комментарии по схеме:
1) фишка с компенсацией нелинейности канала полевика (как и в схеме 2005 года) сохранена (это ОР4.1)
2) время восстановления меняется автоматически (хрень на ОР 3.2) в зависимости от динамических характеристик сигнала (заимствовано если что у ТНАТ  :crazy:)
3) нелинейность регулирования полевика в значительной мере компенсируется ОР3.1 (там диоды в ООС для этого)
Специально делал как можно меньше крутилок, но это чисто моя блажь)
Регулировку атаки можно прикрутить без проблем, регулировку отношения компрессии (сейчас что-то около 2 по-моему) в принципе тоже можно прикрутить потенциометром на выходе ООС ОР3.1.
А такую схему регулировки поставить на двухполосный компрессор типа EBS Multicomp можно?