Автор Тема: Компрессор для баса  (Прочитано 17661 раз)

0 Пользователей и 1 Гость просматривают эту тему.

Оффлайн Tander Автор темы

  • Ветеран форума
  • ******
  • Сообщений: 3732
    • Efremoff
Re: Компрессор для баса
« Ответ #75 : Ноября 17, 2019, 20:14:45 »
Маленькие поправочки: dbx - никак нет, они начали делать компрессоры в середине 70-х. Кстати, пишется строчными буквами - не иначе. Empirical Labs создана примерно во второй половине 80-х. Daking FET - сильно сомневаюсь.
Все равно остаётся ещё куча вариантов, плюс ещё те, кого я не знаю или не помню. :)

Оффлайн Rolly

  • Живу на форуме
  • *******
  • Сообщений: 9050
  • Мнение - не повод получить пулю сразу.
Re: Компрессор для баса
« Ответ #76 : Ноября 19, 2019, 09:01:50 »
При замене всех указаных выше конденсаторов на 2.2uF - при больших значениях порога, при отпускании возникает какая-то некрасивая вибрация в звуке... Т.е. не плавно и равномерно восстанавливается, а с вибрато по уровню сигнала. При меньшим пороге - эффекта не ощущается.
Победил? Кстати, с увеличением С3 можно одновременно уменьшить R5 пропорционально. Т.е. для 2,2мкФ уменьшить до 220кОм.

Оффлайн Tander Автор темы

  • Ветеран форума
  • ******
  • Сообщений: 3732
    • Efremoff
Re: Компрессор для баса
« Ответ #77 : Ноября 19, 2019, 10:02:00 »
Пока оставил так, т.к. нужно больше тестов, и нужно занятся другими проектами рабочими. Поиграв какое-то время на репетициях, я понял, что в целом порог (Treshold) надо будет как-то снизить, т.к. все время держу его в минимальном положени или близко к этому. и даже на минимальных настройках ощущается компрессия (да и диодик индикационный тоже мигает).  Играть конечно можно и как раз такие минимальные настройки нормально звучат, и просто не реально встретится с проблемой "неравномерного отпускания" звука -т.к. в максимальном положении Treshold - не играбельная настройка в принципе, только для каких-то спецэффектов, или сильно "упоротых" басистов. ))  думаю нужно будет увеличить потенциометр немного (это проще, чем увеличивать Ra3)

... и добавил:

Я правильно понимаю что С9 и С10 влияют на то, с какой частоты начнет срабатывать компрессор? и чем они меньше, тем выше частота, при которой будет срабатывать комп?

... и добавил:

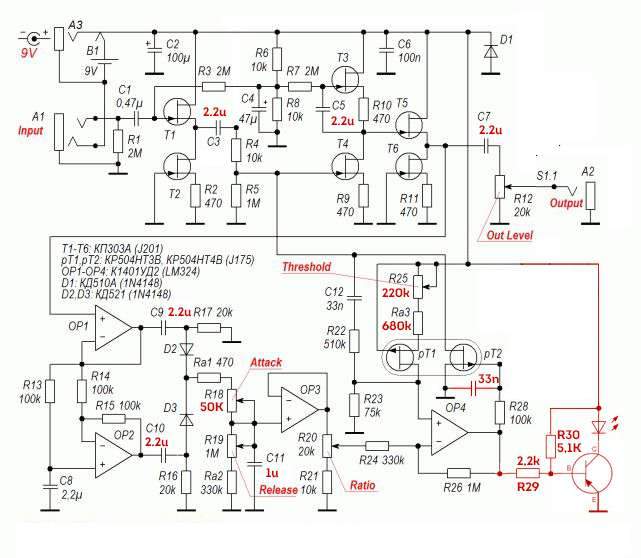
Текщая схема с модификациями:

2340957-0



... и добавил:

смотрю я вот и думаю - транзистор индикатора перевернуть что ли на схеме?
И наверное нужно какой-то разделительный конденсатор поставить перед R29 (индикация)
« Последнее редактирование: Ноября 19, 2019, 11:10:38 от Tander »

Оффлайн Tander Автор темы

  • Ветеран форума
  • ******
  • Сообщений: 3732
    • Efremoff
Re: Компрессор для баса
« Ответ #78 : Ноября 20, 2019, 10:39:59 »
Таак... Поиграл вчера мероприятие и понял, что после замены конденсаторов - очень съехал порог (Threshold). И даже при минимальных настройках - у меня очень активно работает компрессор. Чтож - попробую все-таки уменьшить конденсаторы C9 и С10 обратно до 1uF, и снова подобрать резистор (увеличить скорее всего) после регулятора Threshold.

А звучит - очень и очень неплохо в миксе. ))

Оффлайн Rolly

  • Живу на форуме
  • *******
  • Сообщений: 9050
  • Мнение - не повод получить пулю сразу.
Re: Компрессор для баса
« Ответ #79 : Ноября 20, 2019, 11:28:52 »
В принципе, С9 и С10 в данном случае лучше представлять как частотно зависимые резисторы. На 100Гц 1мкФ будет 1,6 кОм, на 50 3,2. 2,2 в импеданс ниже, 0,47 - выше. Т.е. на низких частотах в связке с 20к может немного съехать, выровняться частотная реакция цепи компрессии.

Оффлайн Tuvalu

  • Опытный
  • ****
  • Сообщений: 592
  • GuitarPlayer.Ru fan!
Re: Компрессор для баса
« Ответ #80 : Ноября 20, 2019, 13:38:26 »
Tander, шум (шипение, в смысле) вы не побороли, я правильно понял?

Оффлайн Tander Автор темы

  • Ветеран форума
  • ******
  • Сообщений: 3732
    • Efremoff
Re: Компрессор для баса
« Ответ #81 : Ноября 20, 2019, 22:53:14 »
Tuvalu, после сегодняшних изменений (о которых ниже) уровень шума стал достаточно приемлимый.

Изменения - я увеличил R25 до 500К - порог теперь регулируется от "вообще не реагируем" до "реагируем аж до запирания звука почти полностью". В крайнем положении порога и отношения компрессии - восстанавливается волнами. В целом - положение не для использования - так что я забил. Потенциометр отношения комрессии - R20 - я почему-то впаял 50к, вместо 20 еще на этапе макетирования, так что может и это тоже добавляет проблем с отпусканием в крайних положениях. Но не суть - в реальной жизни - до крайних значений ручек вряд ли когда либо будет доходить, так что для продолжения тестов - пойдет.
Так же я уменьшил Ra2 - до 20к. Это позволило уменьшить скорость отпускания до 30-40мС, и теперь потенциометром Release - данный параметр регулируется в диапазоне 30-2000мС - что более чем достаточно. Уменьшил R5 до 500К, для порядка. ))
Померял атаку - от 3 до 40мс, что вроде бы вполне укладывается в нужный диапазон.

После того как были внесены данные изменения - на играбельных положениях ручки (т.е. порог от 10 до 80%, атака во всем диапазоне, release- от 0% до 50%, ratio - во всем диапазоне) - уровень шумов при одинаковой громкости инструмента напрямую и инструмента через компрессор - отличается конечно - но повышение уровня шума при включении компрессора - объективно - очень незначительно. Конечно - при больших значениях порога и ratio - "шипит" уже вполне ощутимо - но это понятно - т.к. тянет по усилению все что можно, включая уже шум ОУ в самой гитаре. Но любой фирменный компрессор при подобных настройках шипит как минимум не меньше, а то и больше.

Так что в целом - на данный момент считаю что проект вполне удачный получился, после всех изменений. Погоняю еще его с недельку на разных мероприятиях - и если ничего не вылезет - то оформлю в постоянный корпус (пока он в корпусе "тестовом" - с кучей различных отверстий под разные конфигурации ручек-диодов-переключалок и тп).

... и добавил:

а, да... по звуку.
Через компрессор немного теряется прозрачность у звука и добавляет мыло.  с другой стороны - собственно это компрессор и "так должно быть" - т.к. происходит динамическое "уплотнение" сигнала.
« Последнее редактирование: Ноября 20, 2019, 23:06:05 от Tander »

Оффлайн Tuvalu

  • Опытный
  • ****
  • Сообщений: 592
  • GuitarPlayer.Ru fan!
Re: Компрессор для баса
« Ответ #82 : Ноября 21, 2019, 03:01:16 »
Цитировать
Но любой фирменный компрессор при подобных настройках шипит как минимум не меньше, а то и больше.
Спорно. Я встречал малошумящие.
Могу предложить неплохое решение проблемы шумов. Я предлагал померить Кус, но не дождался результатов, хотя и так понятно - он сильно избыточен (в симе более 50 дБ), поэтому и шумит сам компрессор. Можно R7 заменить на цепочку из подстроечника 1 МОм - "Gain" и последовательно с ним 50...100 кОм. С5 увеличить до 22...47 мкФ. Дальше поступить так: Gain - на максимум, "старыми" регуляторами установить максимальную компрессию. Уменьшая Gain, найти верхнюю (юзабельную) границу компрессии, шум при этом должен уменьшиться. Основным регулятором компрессии остаётся Treshold, а Gain - подстроечник.

Оффлайн Xb

  • Завсегдатай
  • ***
  • Сообщений: 404
Re: Компрессор для баса
« Ответ #83 : Ноября 21, 2019, 07:48:43 »
Если нужно регулировать гейн, то R5 заменить на цепь  постоянный резистор 33к+реостат на 1МОм, нижний вывод отключить от массы и подключить к точке соединения С7 и R12.

Оффлайн Tander Автор темы

  • Ветеран форума
  • ******
  • Сообщений: 3732
    • Efremoff
Re: Компрессор для баса
« Ответ #84 : Ноября 21, 2019, 09:26:24 »
Спорно. Я встречал малошумящие.
Могу предложить неплохое решение проблемы шумов. Я предлагал померить Кус, но не дождался результатов, хотя и так понятно - он сильно избыточен (в симе более 50 дБ), поэтому и шумит сам компрессор. Можно R7 заменить на цепочку из подстроечника 1 МОм - "Gain" и последовательно с ним 50...100 кОм. С5 увеличить до 22...47 мкФ. Дальше поступить так: Gain - на максимум, "старыми" регуляторами установить максимальную компрессию. Уменьшая Gain, найти верхнюю (юзабельную) границу компрессии, шум при этом должен уменьшиться. Основным регулятором компрессии остаётся Treshold, а Gain - подстроечник.

Я тоже встречал малошумящие. У меня в студии стоит переделанный мной Klark Technik DN500 (заменены все ОУ на малошумящие, т.к. в стоке шумел так, хоть плачь), Urei 1176 rev. D - тоже шумит меньше. китайская поделка в стиле 1176 - Klark Teknik 76-KT - шумит примерно так же. Мой ART TSC - шумит меньше, но по ощущениям - вообще компрессия ощутимо слабее. А вот педали - EBS Multicomp - шумит больше, версия Studio Edition - шумит так же, но может чуть меньше. Aguilar TLC - ощутимо больше шипит, чем сабж. TC Spectracomp - шумит меньше - но это совсем другая технология. MXR DinaComp - даже сравнивать не хочу, с басом он в принципе не фонтан...

По поводу изменениий - резисторы R3 и R7 у меня уже по 1.2Мом, а не по 2М, как на схеме. Я думаю что можно накинуть переменник 4.7М параллельно - и им установить юзабельную границу - после чего отпаять переменник, померять и впаять максимально близкий резистор рядом или сверху (у меня большинство резисторов - SMD).

Но сначала хотел бы попробовать вариант предложенный Xb, т.к. он проще.

А перед этим - я бы хотел поиграть еще пару мероприятий (до понедельника как раз будет 2 концерта еще) - и проверить - все ли остальное работает "as expected".

... и добавил:

Не нашел у нас в локальных магазинах TLC2274, зато нашел TLC274 - по парамтерам вроде все подходит, шум заявлен на 25 nV/√Hz, (уровень шума для LM324 вообще отсутсвует в даташите, интересно сколько там его...)
Отличие - она на полевых транзисторах, но - под однополярное питание, да и остальные параметры вроде норм.
Брать? )
« Последнее редактирование: Ноября 21, 2019, 11:52:50 от Tander »

Оффлайн Tuvalu

  • Опытный
  • ****
  • Сообщений: 592
  • GuitarPlayer.Ru fan!
Re: Компрессор для баса
« Ответ #85 : Ноября 21, 2019, 18:19:46 »
уровень шума для LM324 вообще отсутсвует в даташите, интересно сколько там его...
В некоторых даташитах отсутствует, а вообще-то 40 нВ/^Гц. Но дело не в этом, а в том, что для звука он плохо подходит, т.к. у него вых. каскад работает без смещения (класс В), т.е. в той или иной мере (зависит от глубины ООС) будет проявляться ступенька. Но для вспомогательных каскадов LM358/324/2904 - норм.
Цитировать
По поводу изменениий - резисторы R3 и R7 у меня уже по 1.2Мом, а не по 2М, как на схеме.
По симулятору приемлемый Кус получается с R7 примерно 150 кОм. Конечно же, будет зависеть от типа/экземпляров ПТ.
« Последнее редактирование: Ноября 21, 2019, 19:42:25 от Tuvalu »

Оффлайн Tander Автор темы

  • Ветеран форума
  • ******
  • Сообщений: 3732
    • Efremoff
Re: Компрессор для баса
« Ответ #86 : Ноября 21, 2019, 19:22:48 »
a TLC274 - подходит или нет? :) вышеназванные - сдвоенные, а у меня - счетверенный. :)
« Последнее редактирование: Ноября 21, 2019, 19:24:36 от Tander »

Оффлайн Tuvalu

  • Опытный
  • ****
  • Сообщений: 592
  • GuitarPlayer.Ru fan!
Re: Компрессор для баса
« Ответ #87 : Ноября 21, 2019, 19:54:47 »
Цитировать
a TLC274 - подходит или нет?
Речь же идёт о новой схеме? В принципе, можно и их. Подтянется автор, даст точный совет. Я бы вообще в звуке поставил TL072 или что-то лучше, начиная от OPA2134, заканчивая чем-то из SoundPlus серии. Детектор - LM358. OP3 - TL072.
Цитировать
вышеназванные - сдвоенные, а у меня - счетверенный
324 - счетверённый.
« Последнее редактирование: Ноября 21, 2019, 22:54:45 от Tuvalu »

Оффлайн Tander Автор темы

  • Ветеран форума
  • ******
  • Сообщений: 3732
    • Efremoff
Re: Компрессор для баса
« Ответ #88 : Ноября 21, 2019, 21:10:18 »
не-не, схема - парой постов выше. исходный компрессор кемпфа с моими модификациями по номиналам.
"попробовать вариант предложенный Xb" - имелось ввиду его решение по регулировке КУ с помощью ввода обратной связи вместо резистора R5.

... и добавил:

и я хочу у в управлении заменить ОУ - вместо lm324 поставить что-то получше. например TLC274. он по уровню шумов почти в 2 раза меньше - что позволит тоже уменьшить влияние шума данного компонента на всю схему в целом.
« Последнее редактирование: Ноября 21, 2019, 21:16:43 от Tander »

Оффлайн Tuvalu

  • Опытный
  • ****
  • Сообщений: 592
  • GuitarPlayer.Ru fan!
Re: Компрессор для баса
« Ответ #89 : Ноября 21, 2019, 21:50:16 »
не-не, схема - парой постов выше. исходный компрессор кемпфа с моими модификациями по номиналам.
...и я хочу у в управлении заменить ОУ - вместо lm324 поставить что-то получше. например TLC274. он по уровню шумов почти в 2 раза меньше - что позволит тоже уменьшить влияние шума данного компонента на всю схему в целом.
Tander, у вас перед затвором pT2 сейчас стоит ФНЧ 33нФ/100кОм - 48 Гц(!). Он полностью фильтрует шум ОУ. Я же вам об этом уже писал - советовал поставить этот конденсатор и послушать - это и будет достижимый минимум, уменьшить влияние ОУ на общий шум уже никак не получится, необходимо  уменьшать Кус усилителя (вторая пара полевиков).
Можно, конечно, поставить хороший ОУ, уменьшив этот добавочный 33 нФ для ускорения реакции компрессора, но вас же устраивают динамические параметры текущего варианта, насколько я понял.
Кстати, не обольщайтесь насчёт "шум почти в 2 раза меньше".  Это на СЧ, а на НЧ раза в 3-4 больше - будет вам кипение и бульканье во всей красе. В даташитах это отражено в графиках зависимости шума от частоты.
« Последнее редактирование: Ноября 23, 2019, 14:59:36 от Tuvalu »