Автор Тема: Переделка страшного усилителя, по мотивам Fender BlackFace (DONE. Фото/видео )  (Прочитано 57585 раз)

0 Пользователей и 1 Гость просматривают эту тему.

Оффлайн AZG

  • Живу на форуме
  • *******
  • Сообщений: 95679
  • Санкт-Петербург
    • AZG CUSTOM

Оффлайн kdtp

  • Завсегдатай
  • ***
  • Сообщений: 316
  • Виктор.
Прошу прощения за беспардонное вмешательство в диалог между Tander и AZG.
Когда зашла речь о трёхкаскадном предварительном усилителе для "чистого" звука..., почему то вспомнилась схема усилителя Detonator (YЕRASOV). По моему, всё о чём говорил (предлагал) AZG реализовано в схеме усилителя Ерасова..., даже с некоторыми дополнительными функциями.
Схему прилагаю.
2158948-0
« Последнее редактирование: Октября 30, 2016, 10:47:00 от kdtp »

Оффлайн AZG

  • Живу на форуме
  • *******
  • Сообщений: 95679
  • Санкт-Петербург
    • AZG CUSTOM
kdtp, Все верно, там основа от Экстази, который построен на основе этой классической трехкаскадки. Есть режим Кранча, которым я пользуюсь в своих разработках, но если надо именно чистый, то лучше без него.

И есть то, что не нравится. С13 слишком мал, туда минимум надо 47н, иначе срез по НЧ для чистого не очень. Такой номинал в Экстази для того, чтобы кранч не запирал по низам, но в данном ключе не интересно. И громкость канала реализована для многоканальности, что тут излишне.

Оффлайн Tander Автор темы

  • Ветеран форума
  • ******
  • Сообщений: 3732
    • Efremoff
О, и рисовать не пришлось. Вряд ли я буду реализовывать все переключалки отмеченные на схеме. Параллелить первый триод если - там анодный/катодный резистор меняются?
И в фазике еще пресенс добавлю.

Оффлайн AZG

  • Живу на форуме
  • *******
  • Сообщений: 95679
  • Санкт-Петербург
    • AZG CUSTOM
Tander, Получается 1:1 схема того моего усилителя, только без ревера. Если хочешь адекватный Презенс, то фазик надо Бассмановский.

Если параллелишь, то катодный резистор 820 ом. Тогда все режимы будут правильные. Параллель реально вкусна по звуку. Например у Меса Трансатлантик есть такое.

Оффлайн kdtp

  • Завсегдатай
  • ***
  • Сообщений: 316
  • Виктор.
Да..., про параллельное включение первой лампы, как правильно подметил AZG: ".... Параллель реально вкусна по звуку...." . Делал (переделывал) два "гитарных" усилителя с параллельным включением первого каскада - ну, очень "вкусно" (по звуку) получилось.

Оффлайн Tander Автор темы

  • Ветеран форума
  • ******
  • Сообщений: 3732
    • Efremoff
Да, я когда басовые преды делаю себе - беру алембиковский пред, и параллелю первый и второй триоды )) очень клево звучит ) Только я уменьшал катодный до 1к, а не 820R.

AZG, ФИ да, от бассмана будет. ))

Оффлайн AZG

  • Живу на форуме
  • *******
  • Сообщений: 95679
  • Санкт-Петербург
    • AZG CUSTOM
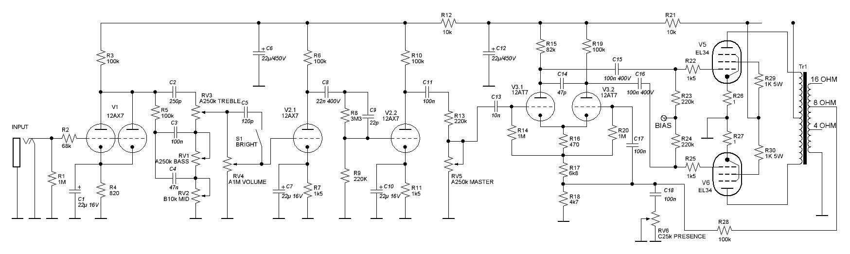
Tander,  ;D Красота! Может сразу тебе отрисовать все как надо? А то есть полуготовый файл...

kdtp, У меня в мощнике серийном первая с параллелью. Да плюс и окталка. Вот где половина звука!

... и добавил:

Вот схема, только питание не стал отрисовывать, ибо там и так все понятно.
« Последнее редактирование: Октября 30, 2016, 13:03:28 от AZG »

Оффлайн Ден2

  • Ветеран форума
  • ******
  • Сообщений: 4278
А зачем такое включение мастера?

Оффлайн AZG

  • Живу на форуме
  • *******
  • Сообщений: 95679
  • Санкт-Петербург
    • AZG CUSTOM
Ден2, Сделай и поймешь...  ;)

Оффлайн Ден2

  • Ветеран форума
  • ******
  • Сообщений: 4278
А словами не объяснить? Предлагаешь собрать усилитель, чтобы удовлетворить   любопытство?

Оффлайн AZG

  • Живу на форуме
  • *******
  • Сообщений: 95679
  • Санкт-Петербург
    • AZG CUSTOM
Ден2, Да, а что? Слабо собрать для проверки?

Мягче работает на нулевых значениях...

Оффлайн runing

  • Живу на форуме
  • *******
  • Сообщений: 12572
  • Киев
Там же частотка сильно меняется... Получается что фильтр всё время перестраивается. На слух не заметно?

Оффлайн AZG

  • Живу на форуме
  • *******
  • Сообщений: 95679
  • Санкт-Петербург
    • AZG CUSTOM
 В том числе и это работает как-раз приятно, получается как бы компенсация на малой громкости. Переделать в классическую громкость одно движение по удалению перемычки.

Оффлайн runing

  • Живу на форуме
  • *******
  • Сообщений: 12572
  • Киев
Переделать в классическую громкость одно движение по удалению перемычки.

Ну это да, можно быстро и легко попробовать.