Автор Тема: Разбор и модификация схемы бустера на ОУ  (Прочитано 12415 раз)

0 Пользователей и 1 Гость просматривают эту тему.

Оффлайн Nicolas Mcrain Автор темы

  • Новичок
  • *
  • Сообщений: 9
  • GuitarPlayer.Ru fan!
Доброго всем времени суток.
Решил собрать простенький бустер на ОУ, схему взял готовую

Операционники у меня, правда в наличии горстка 082, но это на суть не должно повлиять, как я подумал и собрал на нём.
Схема, как и положено ей, работает как надо, но есть у меня к ней пара вопросов, и я надеюсь на помощь более опытных коллег.

И так, вопрос номер раз:
номиналы резисторов в делителе (по 2 и 2 МегаОма), чем обусловлен именно такой большой номинал. Я понимаю, что это делитель, в средней точке мы получаем 4.5 вольта, но ведь с таким же успехом можно поставить и 500кОм, почему такие большие?

Ну и второй вопрос вообще в целесообразности наличия данного делителя.
Если я правильно понимаю, мы 4.5 вольта плюсуем к нашему гитарному сигналу, чтобы поднять его в сторону положительного сигнала весь.

Читал даташит, смотрел типовые схемы, нигде необходимости перевода сигнала в однополярную характеристику не нашёл.
Объясните пожалуйста, зачем это сделано?

Заранее благодарю!

Оффлайн Geezer

  • Живу на форуме
  • *******
  • Сообщений: 12739
  • Atypique
Re: Разбор и модификация схемы бустера на ОУ
« Ответ #1 : Сентября 30, 2019, 17:02:19 »
Делитель U/2 необходим для симметрирования неискажённого сигнала на выходе.
Номиналы его резисторов влияют на входное сопротивление устройства и могут быть заметно меньше.
Соотношение (R2/R1+1) определяет коэффициент усиления.

Оффлайн Nicolas Mcrain Автор темы

  • Новичок
  • *
  • Сообщений: 9
  • GuitarPlayer.Ru fan!
Re: Разбор и модификация схемы бустера на ОУ
« Ответ #2 : Сентября 30, 2019, 17:27:03 »
Geezer, благодарю!
Про коэффициент усиления я в курсе.
А вот по поводу делителя так и не понял. Если не сложно, можно попросить объяснить более доступно.
Я именно в схемотехнике и в принципах работы устройств совсем новичок. Объясню как это понимаю я, где не прав, прошу поправить.
Приходит сигнал, плюсуется с постоянкой, поднимается над "нулём", попадает в ОУ, там у него увеличивается амплитуда колебаний, на выходе конденсатор вычитает из сигнала всю постоянную составляющую, тем самым снова опуская сигнал на "нулевую" позицию.
В этой цепочке мне не очень понятно, где, и главное, как происходит
симметрирование неискажённого сигнала на выходе.

Ну и по поводу входного сопротивления. За него разве отвечает не резистор, который сразу после входа за землю падает (1МОм)?

Оффлайн Rolly

  • Живу на форуме
  • *******
  • Сообщений: 9029
  • Мнение - не повод получить пулю сразу.
Re: Разбор и модификация схемы бустера на ОУ
« Ответ #3 : Сентября 30, 2019, 17:38:33 »
Nicolas Mcrain, на входе 1М, импедансом конденсатора пренебрегаем, делитель для постоянного по сигналу состоит из двух параллельных резисторов. Питание для сигнала эквивалентно земле. Т.е. сопротивление делителя равно 2,2М/2 ~1М. И параллельно входному 1М получается в сумме ~500к, т.е. как сопротивление регулятора на гитаре, не так уж много.

Оффлайн tube-freak

  • Эксперт
  • *****
  • Сообщений: 1241
  • yo yoda
Re: Разбор и модификация схемы бустера на ОУ
« Ответ #4 : Сентября 30, 2019, 17:42:51 »
За входное сопротивление отвечают все элементы на входе. Там получается 1М || 2М2 || 2М2.
Т.к. питание и земля лежат по переменке на одном потенциале.

Схема довольно кривая, т.к. вся грязь с питания (ну ладно, половина, там делитель 1:1) попадает на вход.

Смещение для входа лучше сделать по другому, так помехи с питания хорошо фильтруются.

P.S. Не успел   :7:
« Последнее редактирование: Сентября 30, 2019, 17:45:00 от tube-freak »

Оффлайн Geezer

  • Живу на форуме
  • *******
  • Сообщений: 12739
  • Atypique
Re: Разбор и модификация схемы бустера на ОУ
« Ответ #5 : Сентября 30, 2019, 17:44:55 »
Входной резистор 1М ставится, чтобы избежать (по мере возможности) щелчка при подключении, поэтому он изображён пунктиром как необязательный.
Здесь у нас усилитель с однополярным питанием, и для его корректной работы необходима привязка входа по напряжению к виртуальному нулю (+4,5В), ввиду отсутствия нуля настоящего - как в схемах с двухполярным питанием.
« Последнее редактирование: Сентября 30, 2019, 17:48:04 от Geezer »

Оффлайн Nicolas Mcrain Автор темы

  • Новичок
  • *
  • Сообщений: 9
  • GuitarPlayer.Ru fan!
Re: Разбор и модификация схемы бустера на ОУ
« Ответ #6 : Сентября 30, 2019, 18:04:04 »
Geezer, всё, понял. Действительно упустил момент с однополярным питанием. Ещё раз благодарю!

tube-freak, ну питать я схему планирую от "кроны", так что с помехами, думаю, можно особо не парится. По крайней мере собрал прототип на макетке, запитал от батарейки и шумов не прибавилось. Но в любом случае спасибо за подсказку. Но, если не сложно, на пальцах можно объяснить, зачем среднюю точку (4.5В) ещё дополнительно через 1М пускать? Конденсаторы, если я правильно понимаю, для сглаживания сигнала по питанию. Правильно?

Оффлайн sbe77

  • Ветеран форума
  • ******
  • Сообщений: 3359
  • http://sbemaster.ru/
    • -=SBE MASTER=-
Re: Разбор и модификация схемы бустера на ОУ
« Ответ #7 : Сентября 30, 2019, 18:13:32 »
Geezer, всё, понял. Действительно упустил момент с однополярным питанием. Ещё раз благодарю!

Конденсаторы, если я правильно понимаю, для сглаживания сигнала по питанию. Правильно?
Это разделительные конденсаторы, применимые  в схемах с ОУ при однополярном питании и наличии виртуальной средней точки. Назначение - разделение выходного напряжения с ОУ на постоянное и переменное, где переменное - и есть полезный сигнал..

Оффлайн Geezer

  • Живу на форуме
  • *******
  • Сообщений: 12739
  • Atypique
Re: Разбор и модификация схемы бустера на ОУ
« Ответ #8 : Сентября 30, 2019, 18:24:24 »
Nicolas Mcrain, когда операционник надоест, рекомендую обратить внимание на схему столь же простую, но звучащую гораздо интереснее :):
http://www.runoffgroove.com/fetzervalve.html

Оффлайн sbe77

  • Ветеран форума
  • ******
  • Сообщений: 3359
  • http://sbemaster.ru/
    • -=SBE MASTER=-
Re: Разбор и модификация схемы бустера на ОУ
« Ответ #9 : Сентября 30, 2019, 18:26:24 »
Geezer, тут же задача - понять..и(простить).. Пусть человек учится - пытается вникнуть, похвальная тяга.  ;)

Оффлайн Nicolas Mcrain Автор темы

  • Новичок
  • *
  • Сообщений: 9
  • GuitarPlayer.Ru fan!
Re: Разбор и модификация схемы бустера на ОУ
« Ответ #10 : Сентября 30, 2019, 18:54:45 »
Geezer, благодарю, обязательно попробую собрать!

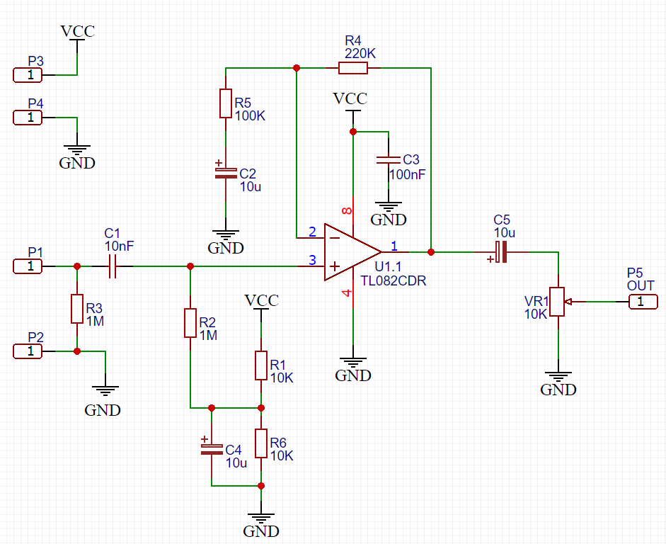
tube-freak, Перерисовал схему в учётом корректировок.



Оффлайн sbe77

  • Ветеран форума
  • ******
  • Сообщений: 3359
  • http://sbemaster.ru/
    • -=SBE MASTER=-
Re: Разбор и модификация схемы бустера на ОУ
« Ответ #11 : Сентября 30, 2019, 19:03:59 »
Nicolas Mcrain, если не было пересчета частоты среза, то С1 с ошибкой на схеме.

Оффлайн tube-freak

  • Эксперт
  • *****
  • Сообщений: 1241
  • yo yoda
Re: Разбор и модификация схемы бустера на ОУ
« Ответ #12 : Сентября 30, 2019, 20:50:01 »
Даже если от батарейки, они тоже немного шумят. Если гейна в усилке будет много, шум будет слышно.
С1 в 100нан нафиг не нужен, с мегаОмом это 1,6Гц. хватит 10нан, это 16гц соответственно

Оффлайн Da Funk

  • Ветеран форума
  • ******
  • Сообщений: 3180
Re: Разбор и модификация схемы бустера на ОУ
« Ответ #13 : Сентября 30, 2019, 23:10:20 »
А почему предпочли бустер именно на ОУ? Я бы ещё зашунтировал 220k в ОС керамикой на 100-200 пик. Мне кажется что бустеры и буферы на микрухах без такого костыля имеют свойство дорисовывать верхний верх, что потом превращается в несобранность на перегрузе.

Оффлайн Tuvalu

  • Опытный
  • ****
  • Сообщений: 592
  • GuitarPlayer.Ru fan!
Re: Разбор и модификация схемы бустера на ОУ
« Ответ #14 : Октября 01, 2019, 04:25:46 »
...вся грязь с питания (ну ладно, половина, там делитель 1:1) попадает на вход.
Эта грязь шунтируется сравнительно небольшим импедансом гитары (на НЧ оно немногим больше активного R датчиков - примерно 10-20 кОм), т.е. получается делитель не 1:1, а 1МОм/10кОм. Но, справедливости ради, я всё же за:
Цитировать
Смещение для входа лучше сделать по другому
Цитировать
С1 в 100нан нафиг не нужен, с мегаОмом это 1,6Гц. хватит 10нан, это 16гц соответственно
Зато с 100 нФ существенно меньше фликкер-шум, т.к. его реактивное сопротивление меньше, и поэтому на ИНЧ/НЧ гитара луше шунтирует шум 1МОм-ного резистора смещения на неинверт. входе. Если дальше стоит хай-гейн, то фликкер проявляется в виде кипения, шуршания и т.п. Я бы рекомендовал 47-100 нФ. Разница не очень большая, но если хочется перфектности, то это один из моментов в нужном направлении.

Номиналы в цепи ООС (100 и 220 кОм) неоправданно велики, с ними насосёте на ровном месте дополнительный шум, в сумме получается примерно 40 нВ/^Гц. Советую заменить их, например, на 1,5 и 3,3 кОм, или 2,2 и 4,7 кОм.

Советую увеличить входное R - R2, R3 взять по 2,2...4,7 МОм. А то 500 кОм (1||1МОм) заметно подгружают высокоомные датчики на их частоте резонанса - он становится не таким ярким.

Все эти меры незначительно повышают качество (возможно, некоторые из них совсем чуть-чуть), но дело в том, что старые номиналы не дают никаких преимуществ, они просто взяты с потолка.
« Последнее редактирование: Октября 01, 2019, 04:30:30 от Tuvalu »