Автор Тема: Ультрабюджетный Marshall JCM 800 EL84 (компактный Mod конструктор)  (Прочитано 94123 раз)

0 Пользователей и 1 Гость просматривают эту тему.

Оффлайн sadky

  • Эксперт
  • *****
  • Сообщений: 2660
JLongenen,  мне кажется немного нерациональным размещение первого слева резистора 10к/2w на плате.
Зачем таскать провода к нему/от него, если можно забрать его прямо на банку меж плюсовых выводов?
Ну и до кучи - левый вывод дросселя - на левую банку, правый - на левый вывод правой банки, а уже с правого вывода правой банки - на фазик. Так вроде логичнее получится ???

Оффлайн matrasa

  • Новичок
  • *
  • Сообщений: 15
  • GuitarPlayer.Ru fan!
Ладно. Сначала надо гнезда купить а потом уже думать, видимо. Как их на Али нагуглить? Гуглил как "6.3 jack 6 pin", но ничего нет. Китайцы такое не продают?

А на фотке шасси и схеме с разводкой четырехконтактные разьемы показаны. Хрен поймешь.

Оффлайн ku2

  • Опытный
  • ****
  • Сообщений: 524
  • Санкт-Петербург
« Последнее редактирование: Ноября 24, 2018, 20:18:29 от ku2 »

Оффлайн Dying Fetus

  • Moderator
  • *****
  • Сообщений: 10310
  • DIYng Fetus
    • http://cathar.ru
про средние забудь :)

а я вот иногда средние использую. и сигнал моно  ??? не правильно делаю? тоже надо забыть?

Оффлайн JLongenen

  • Завсегдатай
  • ***
  • Сообщений: 328
JLongenen,  мне кажется немного нерациональным размещение первого слева резистора 10к/2w на плате.
Зачем таскать провода к нему/от него, если можно забрать его прямо на банку меж плюсовых выводов?
Ну и до кучи - левый вывод дросселя - на левую банку, правый - на левый вывод правой банки, а уже с правого вывода правой банки - на фазик. Так вроде логичнее получится ???

Элементарная безопасность.

Если запаять отдельно проводами, на выводы капкона надевается термоусадка, и риск нечаянно коротнуть его на шасси существенно снижается.  С резистором на ногах будет существенно сложнее заизолировать
А кроме того, не все захотят/смогут капкон использовать из компоновочных соображений.

Ну и потом, я не люблю сады семирамиды на выводах деталей
« Последнее редактирование: Ноября 26, 2018, 07:08:32 от JLongenen »

Оффлайн Medvedeff8

  • Ветеран форума
  • ******
  • Сообщений: 3027
  • Слабоумие и отвага!
а я вот иногда средние использую. и сигнал моно  ??? не правильно делаю? тоже надо забыть?
Тоже часто на средние лапки запаиваю всякие резюки входных цепей - 68к, 1М, входные конднсаторы туда же.  Удобно же, и место на плате экономится.

Оффлайн ku2

  • Опытный
  • ****
  • Сообщений: 524
  • Санкт-Петербург
Тоже часто на средние лапки запаиваю всякие резюки входных цепей - 68к, 1М, входные конднсаторы туда же.  Удобно же, и место на плате экономится.
мне средние тоже не мешают ..я про конкретный случай matrasa чтобы было ему легче разобраться куда что припаивать..68к на панельку лампы в термоусадку
« Последнее редактирование: Ноября 25, 2018, 08:35:45 от ku2 »

Оффлайн Medvedeff8

  • Ветеран форума
  • ******
  • Сообщений: 3027
  • Слабоумие и отвага!
Да, тоже по первой тупил с гнездами, когда первый жсм собирал)))

... и добавил:

И вот эти всякие фендеровские low/hi входы тоже в ступор вводили)))
« Последнее редактирование: Ноября 25, 2018, 08:46:18 от Medvedeff8 »

Оффлайн ku2

  • Опытный
  • ****
  • Сообщений: 524
  • Санкт-Петербург
Да, тоже по первой тупил с гнездами, когда первый жсм собирал)))

... и добавил:

И вот эти всякие фендеровские low/hi входы тоже в ступор ваодили)))
и я пару часов а потом боялся включать ;)

Оффлайн Medvedeff8

  • Ветеран форума
  • ******
  • Сообщений: 3027
  • Слабоумие и отвага!
68к да, лучше на панельку лампы непосредственно паять. Но бывают разные случаи, если апарат не очень гейновый, а на панельку не удобно припаять, то средний вывод гнезда выручает.

... и добавил:

Вот, в последнем чампике пришлось на гнездо 68к паять. И от гнезда провод в экране на сетку лампы.
« Последнее редактирование: Ноября 25, 2018, 08:39:58 от Medvedeff8 »

Оффлайн matrasa

  • Новичок
  • *
  • Сообщений: 15
  • GuitarPlayer.Ru fan!
Заказал такие разьемчики, шестилапные. А еще сегодня перебирал барахло в гараже. И нашел несколько разьемов для наушников от телевизоров позднего ссср. Типа "Фотон", и похожие, цветные, с ИИП. Они такие же точно, посмотрел на них и разобрался что да как делать. Жаль эти разъёмчики без крепежа, так бы их применил, и не покупал специально.

Оффлайн ku2

  • Опытный
  • ****
  • Сообщений: 524
  • Санкт-Петербург

Оффлайн ku2

  • Опытный
  • ****
  • Сообщений: 524
  • Санкт-Петербург
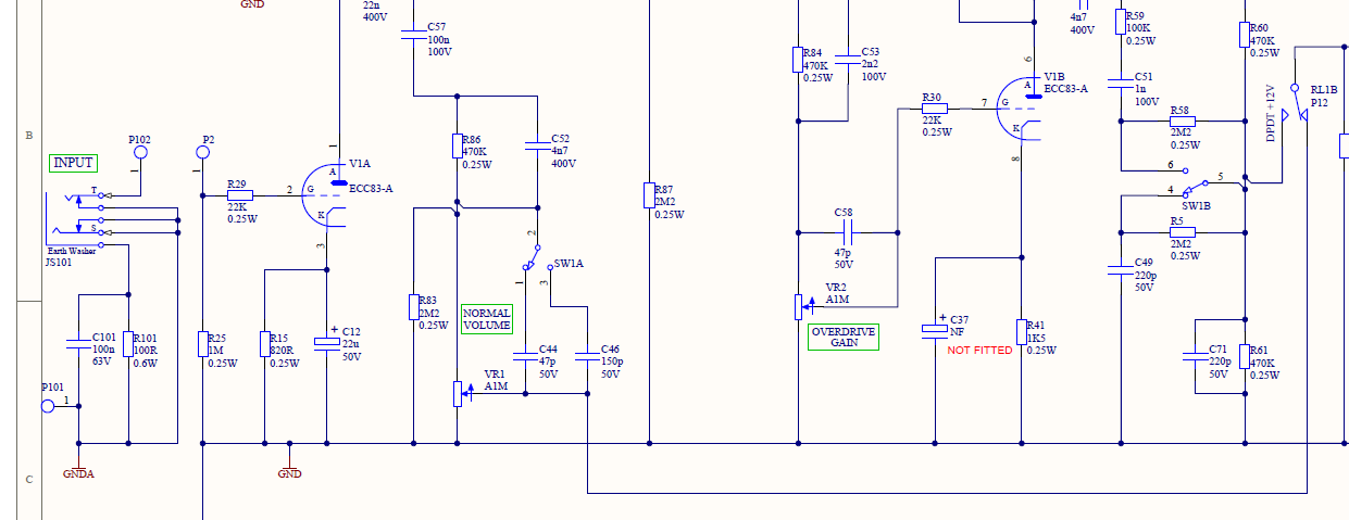
здравствуйте помогите разобраться со входом в данной схеме Marshall-Haze-15..куда чего подключать ? :pozor: :pozor: :pozor:
 
полная схема
« Последнее редактирование: Декабря 01, 2018, 19:55:23 от ku2 »

Оффлайн bottle

  • Ветеран форума
  • ******
  • Сообщений: 6388
  • решил включить дурачка
P102 и P2 закоротить :hmmm:

Оффлайн ku2

  • Опытный
  • ****
  • Сообщений: 524
  • Санкт-Петербург
P102 и P2 закоротить :hmmm:
а снизу там чего за схема ? P101 ?
« Последнее редактирование: Декабря 01, 2018, 21:09:04 от ku2 »